2026年中考全市统一模考时间出炉!4.24-26考试!
。


广州市2026届初三毕业班适应性测试将于4月24日至26日举行,市招考办温馨提示考生注意以下事项:
一、提前熟悉考点,从容赴考
1.掌握准考证信息。考生可于考前3天通过区招考办、初中学校或自行在“中考服务平台”打印准考证,请仔细核对个人信息、测试时间、考点名称和地址等。
2.“云踩点”了解考点布局。各考点已上传校门口与测试场所建筑照片、考点平面图等至“中考服务平台”,考生可通过该平台进行“云踩点”,提前熟悉考场分布。
3.合理规划行程。各考点每半天开考前45分钟起,考生可有序进入考点;每半天开考15分钟后,禁止迟到考生进入考点、考场。考生规划行程时须充分考虑天气变化、交通状况、安检环节等,预留充足时间,确保在规定时间内进入考场。
二、备齐证件文具,顺利应考
1.必备证件与文具。考生须携带准考证和身份证,如证件遗失或忘带,请及时向考点工作人员求助,不要自行折返寻取。考场内不得相互借用文具,请提前准备好黑色字迹的钢笔或圆珠笔(0.4~0.8mm)、2B铅笔、直尺、圆规、三角板、量角器、塑料橡皮擦等,并用透明文具盒(袋、套)装好。
2.严禁携带违禁物品。严禁携带各种无线通信工具(如手机、无线耳机、智能手表、智能手环、智能眼镜、智能笔等)、电子存储记忆录放设备、涂改液、修正带以及不透明的文具盒(袋、套)、不透明水杯(含饮料)等物品。
3.物品存放与安检。所有与测试无关的物品须统一存放于“考点物品存放处”;考生进入测试封闭区和考场时,须两次配合工作人员使用金属探测仪检查。如在测试过程中发现违禁物品,将按违纪处理。
三、遵守考场指令,规范作答
1.时间参考与指令。考场内电波钟仅为考生提供时间参考,考场执行的考务指令以考点广播系统播放的统一指令为准。
2.答题时间规定。开考信号发出后,考生方可开始答题;测试结束信号发出后,考生应立即停笔,双手放下。提前作答和超时答题将按违纪处理。
3.答题规范。考生必须在答题卡上规定的地方填写自己的考生号和姓名,并粘贴条形码,不得在答题卡其他地方做任何标记;必须在答题卡规定的地方答题或填涂、作图;禁止使用涂改液、修正带,不按规定要求作答和写在草稿纸或试卷上的答案无效。
4.交卷规定。考生要提前熟悉测试时间安排(见附件1),合理分配作答时间。物理、道德与法治科目不得提前交卷,交卷后考生不得离开考场,须留在座位上安静等待下午第二科开考,其他科目测试结束前30分钟起方可交卷离场。
5.诚信应考。请考生认真学习《考生守则》(见附件2),将考试纪律牢记于心,坚决抵制违规作弊行为。
适应性测试旨在“服务升学备考、减轻不必要负担”,帮助考生提前熟悉中考流程,结合平时学业综合研判并客观评估自身学业水平。祝各位考生测试顺利!
附件:
1.测试科目和时间安排

2.考生守则
一、考生携带准考证、身份证和必要的文具参加考试,如铅笔、钢笔、圆珠笔、直尺、圆规、三角板、量角器、橡皮擦。严禁携带各种无线通信工具(如手机、无线耳机、智能手表、智能手环、智能眼镜、智能笔等)、电子存储记忆录放设备、涂改液、修正带以及不透明的文具盒(袋、套)、不透明水杯(含饮料)等物品。考场内不得相互借用文具。
二、每个时段开考前45分钟(规模较大考点可提前至60分钟)起,考生可有序进入考点。考生须先存放物品,经安检通道进行证件检查和金属探测仪检查后方可进入考试封闭区。考生凭准考证和身份证在开考前30分钟进入指定考场,自觉接受监考员使用金属探测仪检查是否携带违禁物品。
三、考场时钟仅为考生提供时间参考,考场执行的考务指令以考点广播系统播放的统一指令为准。
四、考生在每半天开考15分钟后不得进入考点、考场,考试结束前30分钟起方可交卷离开考场。物理、道德与法治科目不得提前交卷,交卷后须留在座位上安静等待下午第二科开考。
五、考生对号入座后,须将准考证和身份证放在桌子左上角,以便查对。考生必须在答题卡上规定的地方填写自己的考生号和姓名、粘贴条形码,不得在答题卡其他地方做任何标记。
六、开考信号发出后才能答题。必须在答题卡规定的地方答题。要严格按要求在答题卡上用黑色字迹的钢笔、圆珠笔和铅笔答题或填涂,答题卡上禁止使用涂改液、修正带,不按规定要求作答和写在草稿纸或试卷上的答案无效。
七、考生遇试卷分发错误及试题字迹不清、缺页、空白等问题时可举手询问,监考员予以当众答复;涉及试题内容的疑问,不得向监考员询问。
八、考试中,不准旁窥、交头接耳、打手势、做暗号,不准夹带、偷看、换卷、冒名顶替、抄袭或有意让他人抄袭,不准传抄答案或答题卡。考场内必须保持安静,不准吸烟,不准喧哗。
九、考试终了信号发出后,考生应立即停止答卷,并把试卷和答题卡分别按页码顺序整理好,反放在桌面上,待监考员回收点齐后,有秩序地离开考场。试卷、答题卡和草稿纸均不准带走。交卷后,不得在考点逗留、谈论。
十、考生应严格遵守考场纪律,自觉服从管理,不得以任何理由妨碍管理人员正常工作。考试期间,考生除因突发疾病经主考同意或交卷两种情况可离开考场外,不得以其他理由离开考场(如确因身体不适需上厕所,报告监考员,待监考员报告主考同意后,由考点安排工作人员陪同)。对于违反纪律者和有舞弊行为的考生,将按照有关规定,视情节轻重,分别给予批评教育、取消该科考试成绩等处理。对扰乱考场秩序,威胁监考人员人身安全的,由公安部门依法处理。
今年中考的孩子和家长注意了!
2026年广州中考迎来了近几年最大的变革:全市第一次实行统一命题、统一阅卷、全市排名的“一模” 。
这不再是一次简单的校内测验,而是中考前最重要的一次 “全市大练兵”和 “定位考” 。考完后,招考办甚至会公布5分段统计表,让你第一次清清楚楚知道自己在全市的位置。
一模成绩直接决定你6月1日-5日怎么填志愿!
为了帮大家提前进入状态,老师这几天连夜搜集,终于整理出了最新出炉的 2026年华附、省实、广雅、二中、广附、广外等名校的校考一模真题试卷(含参考答案)。

这些名校的命题方向,往往就是全市统考的风向标!助你备考路上不迷茫!
广州市第二中学2026年中考一模试题
1、英语试题及参考答案






























广州大学附属中学2026年中考一模试题
1、数学试题及参考答案














广东广雅中学2026年中考一模试题
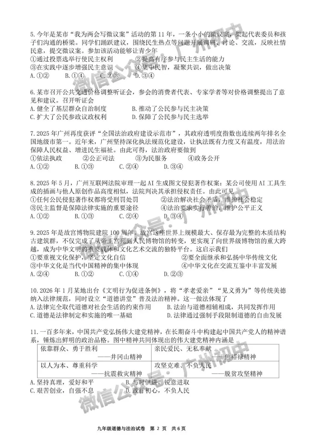
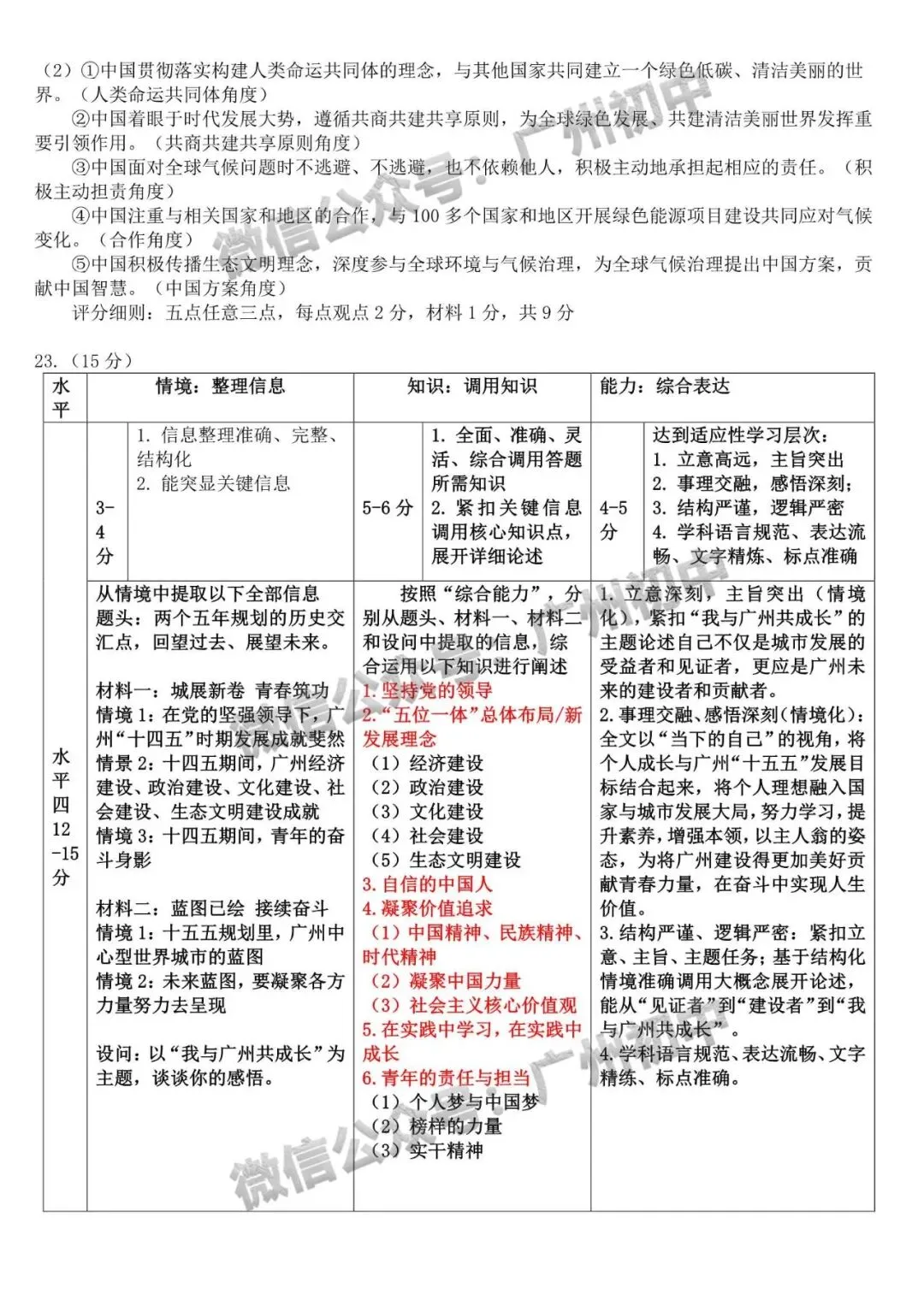
1、道德与法治试题及参考答案










广州外国语学校四校联考2026年中考一模试题
1、数学试题




南沙区2026年中考一模试题
1、数学试题及答案
































2、物理试题及答案







3、化学试题及答案








2026广州各校中考一模试题及参考答案
↓↓↓
长按识别二维码或公众号回复“一模”
可领取下载




