
看看探学君给你们准备了啥?
(坏笑.jpg)
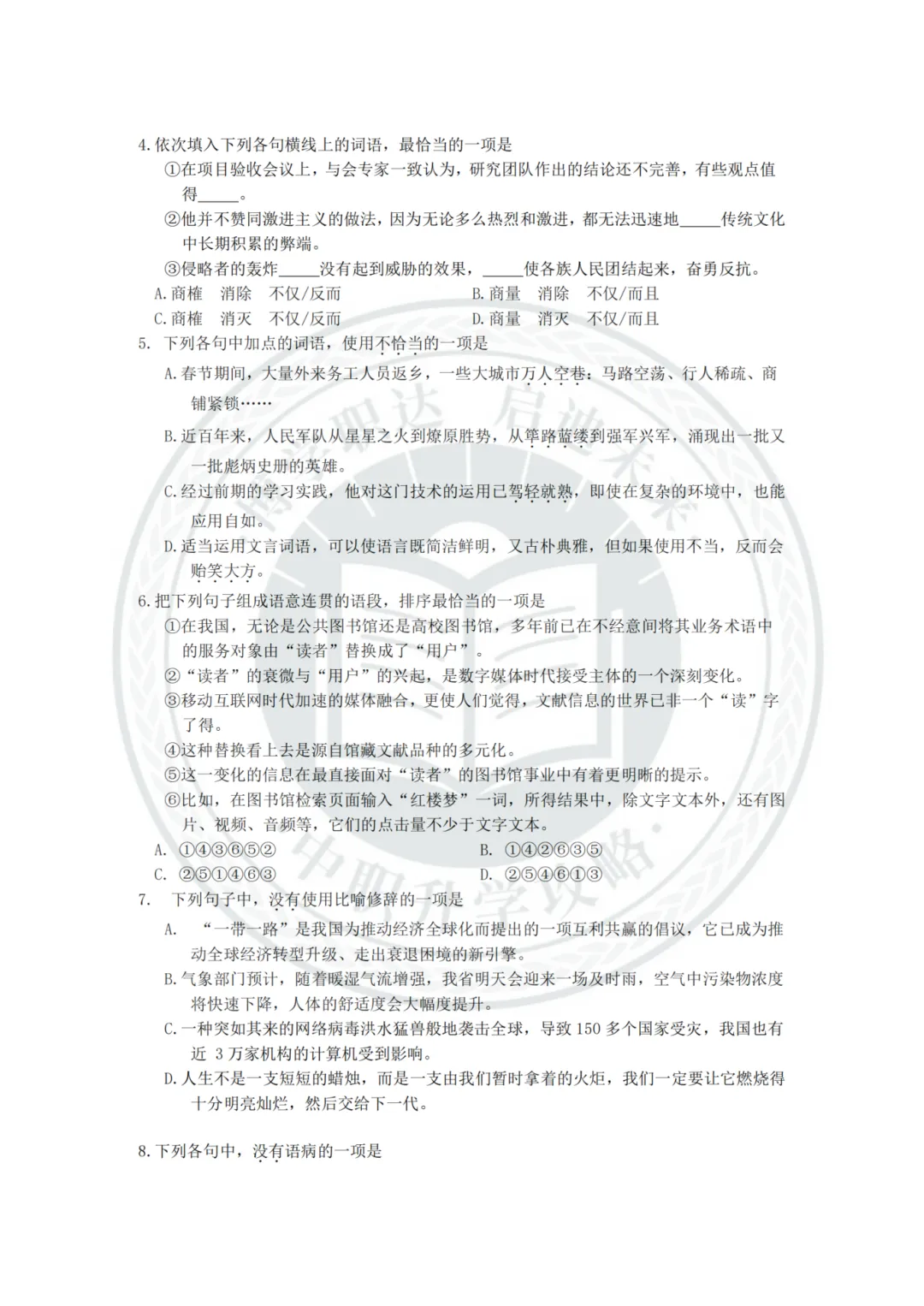
多年高职高考真题来啦!
做完近几年试卷
不进步个100分
都说不过去啦~
快来看看你能拿几分



















博启职教
广东轻工职业技术大学校内
高职高考辅导班!
陪你上岸大学~
添加老师微信了解

#郑老师 >>


后台回复【关键词】收获相关资讯
回复【真题】:查看3+证书历年真题
回复【分数】:查看近年3+证书录取分数线
回复【大学】:查看3+证书招生院校
回复【证书】:了解符合报名3+证书的证书
回复【报名】:查看各考试报名网址
回复【目录】:查看3+证书招生目录
回复【客服】:可添加老师提问噢!
▍图文来源:网络
▍免责声明:本图文素材仅供免费学习交流之用,版权归原作者所有,若有侵权,请联系我们删除。

文章来源:
四季读书网
版权声明:本文内容由互联网用户自发贡献,该文观点仅代表作者本人。本站仅提供信息存储空间服务,不拥有所有权,不承担相关法律责任。如发现本站有涉嫌抄袭侵权/违法违规的内容, 请发送邮件至23467321@qq.com举报,一经查实,本站将立刻删除;如已特别标注为本站原创文章的,转载时请以链接形式注明文章出处,谢谢!