点击蓝字

关注我们
宁波市中考一模科学
整体难度中等偏上,区分度较高,非常贴合浙江中考“重基础、考能力、强应用”的命题风格。它没有一味追求偏题怪题,而是把难点分散在概念辨析、实验逻辑和综合计算三个层面。


科学真题











1
总体难度适中偏上试卷满分160分,时间120分钟,难度层次大致为易:中:难≈5:4:1,整体难度系数约0.68-0.70,与2025年持平,未出现显著难度提升。
2
选择题(45分)
1-10题为基础送分题,考查基础概念和简单应用;11-15题涉及图像分析、电路、气压等,难度提升,是拉分点。
3
填空题(40分)
以课本核心知识为主,但21、22题涉及误差分析、电磁感应等,易因表述不规范丢分。
4
实验探究题(40分)
全卷最难板块,考查金属活动性、催化速率、霉菌毒素等,重控制变量、数据分析和结论表达,文字表述易扣分。
5
综合计算题(35分)
物理计算量大、步骤多,如杠杆与做功、欧姆定律等,时间紧张易做不完。
6
考查特点
不考偏题怪题,但题干信息多、情境真实,强调知识迁移和综合应用能力。
物理占比高(约36%),力学、电学、热学是拉分核心;生化部分相对基础,套路清晰,拿分较稳。
7
总体而言,试卷注重基础与能力结合,中等生需注意审题规范、实验表述和计算步骤,优生可通过综合题和探究题拉开差距。

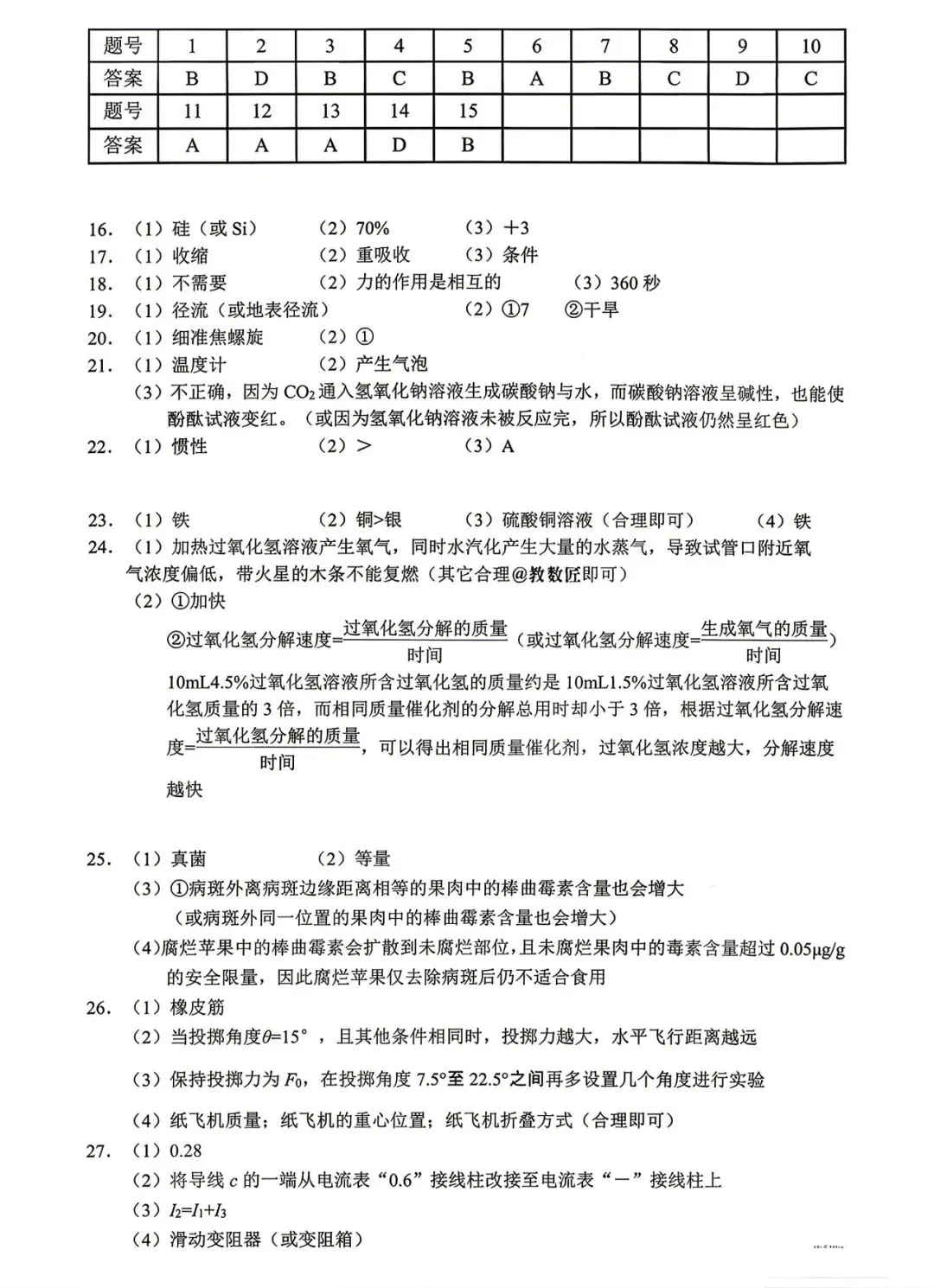
参考答案




考后分析
本周可以来安排一模、期中考后一对一分析,扫码添加下方微信,可私信预约。
地址:慈溪财富中心二楼。
