我是郑海鹏,这是我的提分笔记,武汉十年专注个性化教育。
一手抓可量化的提分——帮助上百名全日制学员实现人均进步98.25分;一手关注不可量化的成长——已为超2000组家庭提供学习规划与教育支持。
在此分享一线经验,陪伴与见证孩子的全面发展。
文末附试卷分析+原卷
数学考完后,几个老师对着卷子讨论了一个多小时,讨论着如何一题多解以及最优解,到了晚上还有许多学生和我们的老师报喜:老师,你上次跟我讲的押题卷,这次考试我遇到了相似的题型,我做出来。还有家长问我:郑老师,孩子回来说数学好简单,他考得很好,真的有那么简单吗?
我直接说结论:整体难度跟去年四调差不多,但坑变多了,细节要求更高了。
什么叫坑变多了?就是那种“看着会、一做就错”的题,今年有好几道。我一个个讲。
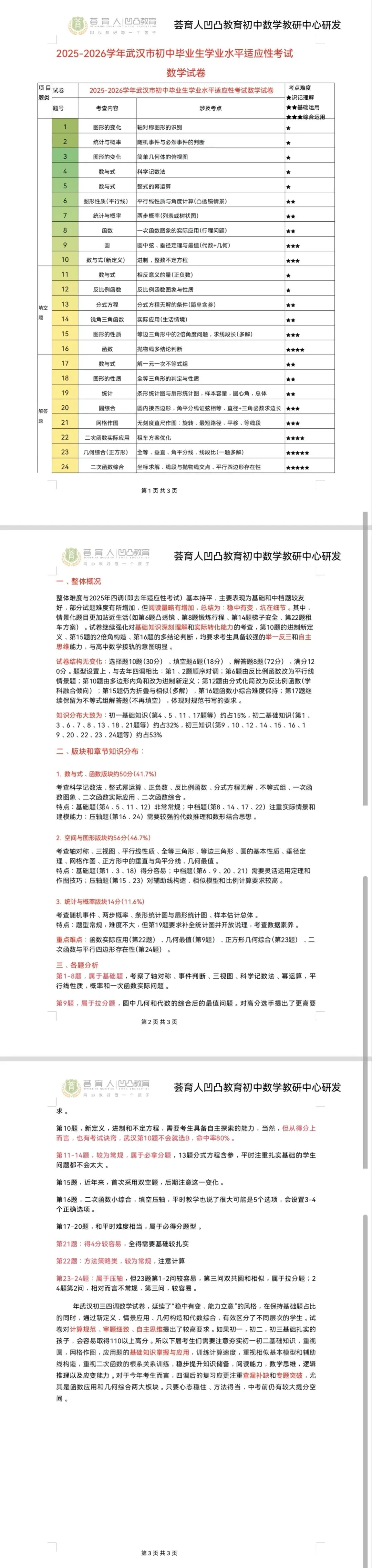
一、整体感觉:稳中有变,坑在细节
这份卷子给我的第一印象是:基础和中档题挺友好,但阅读量比以前大了一点。 第6题的凸透镜、第8题的锻炼行程、第14题的梯子安全、第22题的租车方案,全是生活场景。孩子得先读懂题目在说什么,才能往下做。
还有一个明显变化:试卷跟高中数学接轨的意图越来越强。 第10题的进制新定义、第15题的2倍角构造、第16题的多结论判断,都不是靠刷题能刷出来的,得真的动脑子想。
试卷结构没变:选择题10题(30分)、填空题6题(18分)、解答题8题(72分),总分120分。但题型顺序有小调整,我后面说。
知识分布上,初一内容占了大概15%,初二内容约32%,初三内容约53%。所以初二基础不扎实的孩子,这次会比较吃亏。
二、三大版块拆开看
第一个版块:数与式、函数,约50分。
科学记数法、整式幂运算、正负数、反比例函数、分式方程无解、不等式组、一次函数图象、二次函数实际应用、二次函数综合——这些都在考。
基础题很常规,比如第4、5、11、12题,该拿的分要拿稳。中档题像第8、14、17、22题,注重实际情景建模能力。压轴题第16和第24题,需要较强的代数推理和数形结合思想。
第二个版块:空间与图形,约56分,占比最大。
轴对称、三视图、平行线性质、全等三角形、等边三角形、圆的基本性质、垂径定理、网格作图、正方形中的垂直与角平分线、几何最值——覆盖很全。
基础题第1、3、18题得分容易。中档题第6、9、20、21题需要灵活运用定理和作图技巧。压轴题第15、23题对辅助线构造、相似模型和比例计算要求比较高。
第三个版块:统计与概率,14分。
随机事件、两步概率、条形统计图与扇形统计图、样本估计总体。题型常规,难度不大。但第19题要求补全统计图并开放说理,考查数据素养,这个要注意。
三、各题重点,我挑几个说
第1到第8题,基础题。 考察了轴对称、事件判断、三视图、科学记数法、幂运算、平行线性质、概率和一次函数实际问题。这些题目标是全对,不要丢分。
第9题,圆中的几何代数综合最值问题。 这是拉分题,对高分选手要求比较高。平时没练过这类最值构造的孩子,可能会卡住。
第10题,新定义,进制加不定方程。 需要孩子有自主探索的能力。但我跟你们说个考试小技巧——武汉第10题,不会就选B,命中率80%。当然,这不是让你不学,是真没办法的时候用。
第11到第14题,常规题,必拿分。 第13题是分式方程含参,平时基础扎实的问题不大。
第15题,今年有个新变化——首次采用双空题。 以前填空题都是单空,这次有两个空。后期复习要注意这个变化,训练答题规范。
第16题,二次函数小综合,填空压轴。 平时教学也说了,很可能是5个选项,会设置3到4个正确选项。孩子做这类题要耐心,一个一个判断。
第17到第20题,跟平时难度相当,必得分题型。
第21题,拿4分比较容易,全拿需要基础比较扎实。
第22题,方法策略类,比较常规,但要注意计算。 租车方案这种题,算不对就全白做。
第23到24题,压轴题。 第23题第1、2问较容易,第3问双共圆和相似,是拉分题。第24题第2问相对不常规,第3问反而容易一些。所以考试时不要看到最后一题就放弃,先看看哪问能做。
四、对下届考生的提醒
这份卷子看下来,我的判断很明确:初一初二基础扎实的孩子,容易拿到110以上的高分。
所以下届考生,也就是现在初二的孩子,你们要注意几点:
第一,夯实初一初二的基础知识。 这次试卷里初二内容占了将近三分之一,很多初三的难题其实也是建立在初二知识上的。方程、全等三角形、一次函数,这些搞不透,初三会很吃力。
第二,重视圆、网格作图、应用题的基础知识掌握与应用。 这几块是武汉中考的特色,每年都考,而且越来越灵活。
第三,训练计算速度。 很多孩子不是不会做,是做不完。平时做题要卡时间,不能慢慢磨。
第四,重视相似基本模型和辅助线构造,重视二次函数的根系关系训练。 这些是压轴题的常客,平时不练,考试只能放弃。
第五,稳步提升阅读能力、数学思维、逻辑推理以及应变能力。 这几个能力不是刷题能刷出来的,得平时多琢磨、多总结。
五、对今年考生的建议
四调考完了,不管考得怎么样,它的价值不是那个分数,而是帮你找到接下来的复习方向。
我的建议是:接下来的复习,更注重查漏补缺和专题突破。
具体来说,两个板块要重点抓:一个是函数应用,特别是第22题那种实际应用题,建模能力和计算能力要练上去;另一个是几何综合,第15、23题这种,辅助线构造和相似模型要反复练。
只要心态稳住、方法得当,中考前还有较大提分空间。别因为一次四调就慌了,也别因为考好了就飘了。
六、说句实在话
这份卷子给我的最大感受是:武汉中考数学,越来越看重真正的理解能力,而不是刷题数量。
新定义题、情景应用题、多结论判断题,这些都不是靠死记硬背能解决的。孩子得真的动脑子,真的理解背后的逻辑。
接下来的一个月,家长能做的,不是催孩子多做题,而是帮他稳住节奏、找准薄弱点。哪里不会补哪里,别眉毛胡子一把抓。
如果你家孩子四调数学考完了,不知道下一步怎么复习,欢迎评论区留“数学”,跟我说说具体情况。我看了会给你一些针对性的建议。

