中考物理电磁学决胜攻略:攻克三大核心实验,掌握五大压轴考点

四季读书网 6 0
中考物理电磁学决胜攻略:攻克三大核心实验,掌握五大压轴考点
中考物理电磁学决胜攻略:攻克三大核心实验,掌握五大压轴考点 第1张
中考物理电磁学决胜攻略:攻克三大核心实验,掌握五大压轴考点 第2张
在中考物理的冲刺阶段,电磁学模块是检验学生从现象观察、原理理解到综合应用能力的“试金石”。一份典型的九年级压轴题拓展卷,精准聚焦于电动机与发电机原理、电磁感应探究、安培力定量计算三大核心实验,并延伸至创新科技阅读分析。
本文将以这份冲刺题为蓝本,为你深度剖析电磁学实验的设计逻辑、高频考点与思维陷阱,助你构建清晰的电磁转换图景,实现从记忆结论到理解本质的思维跃迁。

中考物理电磁学决胜攻略:攻克三大核心实验,掌握五大压轴考点 第3张
中考物理电磁学决胜攻略:攻克三大核心实验,掌握五大压轴考点 第4张
中考物理电磁学决胜攻略:攻克三大核心实验,掌握五大压轴考点 第5张
中考物理电磁学决胜攻略:攻克三大核心实验,掌握五大压轴考点 第6张

模块一:从“神奇转框”到电动机原理——磁场对电流的作用

实验重构(第1题):用裸露铜线弯成“M”型线框,一端接触电池正极,两端接触磁铁侧面,线框即绕电池持续转动,此装置称为“单极电机”。
核心原理与考点剖析:
转动原理(第1问)磁场对通电导体(电流)有力的作用。铜线框、电池和磁铁构成闭合回路,框中有电流通过。处于磁场中的通电导线受到安培力,驱动线框转动。这是电动机的基本原理。
装置类比(第2问):图乙中,A为奥斯特实验(电生磁),B为电动机模型(磁场对电流作用),C为发电机模型(磁生电)。因此与该装置原理相同的是B
方向判断(第3问):通电导体在磁场中受力方向与电流方向磁场方向有关。改变磁铁磁极(即磁场方向),受力方向改变,因此线圈转动方向改变
材料属性推理(第4问):磁铁表面薄膜需允许电流通过(构成回路),但又不与电池正极直接粘连短路。实验中电流经薄膜、磁铁、铜线构成回路,因此薄膜必须是导体。若为绝缘体,电路不通;半导体在此场景下不必要。
思维提升:此题考查对电动机原理的深度理解,并训练根据实验现象反向推理材料性质的能力。易错点是混淆电动机与发电机的原理图。

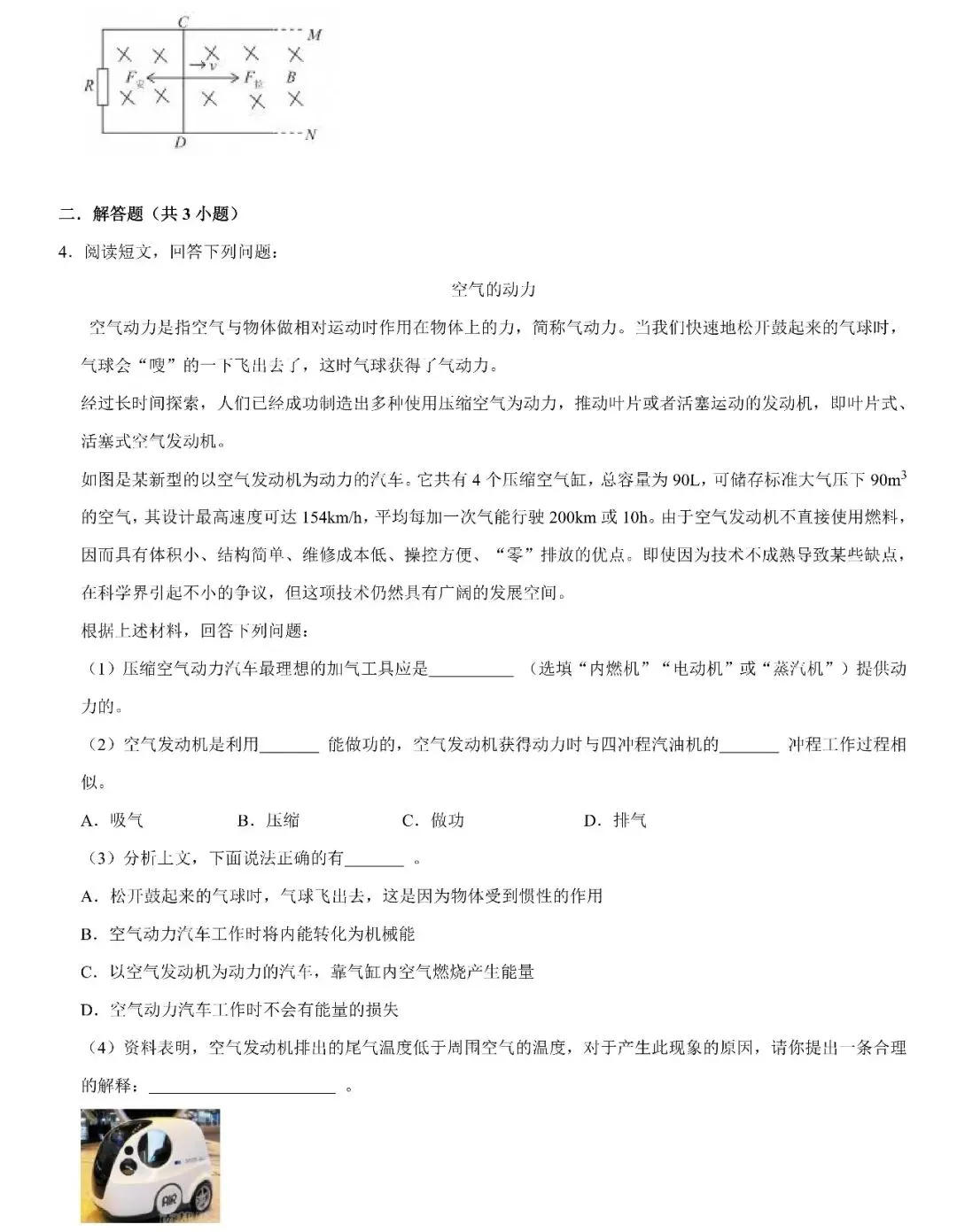
模块二:电磁感应探究——从条件到规律的深度挖掘

实验重构(第2、3题):通过导体ab在磁场中不同方式的运动,探究产生感应电流的条件、方向影响因素及定量规律。
考点一:产生条件与现象命名(第2题第1部分)
数据分析:导体上下运动(不切割磁感线)时,无电流;左右运动(切割磁感线)时,有电流。
核心结论:闭合电路的一部分导体在磁场中做切割磁感线运动时,电路中会产生电流。这种现象叫电磁感应,产生的电流叫感应电流。这是发电机的工作原理。
考点二:感应电流方向的影响因素(第2题第2部分)
对比分析
归纳结论(第2问):要使电流表指针方向(即感应电流方向)发生改变,可以改变磁场方向改变导体切割磁感线的运动方向
考点三:感应电压的定量探究与公式推导(第3题)
数据归纳(第1问):分析表格数据,发现电压U与磁感应强度B、导体长度L、运动速度v的乘积成正比。即:U = k * B * L * v(k为比例系数,由第一组数据可求k=1)。
公式迁移与应用(第2、3问)——本题压轴难点
思维提升:此题完美串联了电磁感应(求电动势)、欧姆定律(求电流)、安培力公式,最终落脚于力学平衡,是电学与力学综合的典范。重难点在于理解“最大速度”对应“安培力与外力平衡”的动力学状态,并能准确完成多步骤的公式推导与运算。

模块三:原理辨析与创新科技阅读

考点一:电动机与受力方向探究(第5题)
原理判断(第1问):铝棒通电后在磁场中受力运动,这是电动机的原理。
实验纠错(第2问):小明先对调磁极(改磁场方向),受力方向改变(由图乙变丙)。但随后他“保持磁极不动,将铝棒ab两端对调”,这看似改变了电流方向,但实际上铝棒两端对调后,接入电路的方式可能并未改变电流在磁场中的实际方向(比如电流仍从同一端流入)。正确的做法应该是改变电源正负极的连接方式,从而真正改变电流方向。小明错在未真正改变电流方向。
研究方法(第3问):探究受力是否与电流大小有关,需控制其他变量。通过换用不同电阻的棒来改变电流,应通过观察导线摆动角度来间接推断受力大小(在磁场范围、初始位置相同时,摆角越大,表明初始受力越大)。不能直接看电流表示数,因为电流大小是自变量,受力大小是因变量。
考点二:电流方向与受力方向(第6题)
电子移动方向:物理学规定电流方向为正电荷定向移动方向。电子带负电,其定向移动方向与电流方向相反。图中电流从a到b,则自由电子定向移动方向是从b到a
方向判断:导线受力方向与电流方向、磁场方向有关。只改变磁场方向,受力方向相反,故导线ab将向运动。若同时改变电流和磁场方向,受力方向不变,故导线ab仍向运动。
考点三:空气动力汽车阅读分析(第4题)
加气工具:压缩空气需要耗能,最理想、最环保的应是用电动机驱动的压缩机。
能量转化:空气发动机利用压缩空气的内能(弹性势能也可视为内能的一种表现形式)做功,与汽油机的做功冲程相似(都是内能转化为机械能)。
正误判断
现象解释:尾气温度低于环境温度,是因为压缩空气在气缸内急剧膨胀对外做功,自身内能减少,温度降低。

备考策略与思维凝练

左手定则 vs 右手定则:务必记清。电动机/磁场力左手发电机/感应电流右手。口诀:“左动右发”。
条件反射式判断:看到“线圈转动/导线运动”→想“电动机/磁场对电流作用”;看到“产生电流”→想“发电机/电磁感应”。
控制变量意识:在探究受力方向或电流方向时,必须明确每次只改变一个因素(磁场方向或电流方向或运动方向)。
模型与公式链条:熟练掌握 E=BLv → I=E/R → F_安=BIL这一公式链,并能与力学平衡、功和能结合。
科学表述严谨性:区分“惯性”与“惯性作用”;理解“能量转化”与“能量转移”;注意“改变”与“同时改变”的区别。
结语:电磁学压轴题的魅力,在于它将无形的“场”与有形的“力”和“电”紧密相连,将实验观察、理论推导与前沿科技融为一体。从解密一个简易的“单极电机”,到定量计算导体棒的最大速度;从辨析电动机的每一个操作细节,到评析空气动力汽车的原理与局限——每一步都在锤炼你基于实验的推理能力和综合运用物理观念解决复杂问题的素养。攻克这些题目,你收获的将不仅是考场上的分数,更是像工程师一样设计系统、像科学家一样探究世界的底层思维能力。
中考物理电磁学决胜攻略:攻克三大核心实验,掌握五大压轴考点 第7张
中考物理电磁学决胜攻略:攻克三大核心实验,掌握五大压轴考点 第8张
中考物理电磁学决胜攻略:攻克三大核心实验,掌握五大压轴考点 第9张
中考物理电磁学决胜攻略:攻克三大核心实验,掌握五大压轴考点 第10张

抱歉,评论功能暂时关闭!