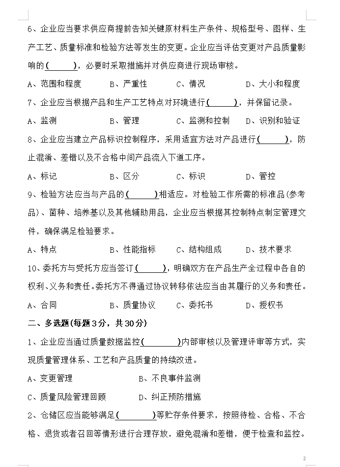
器械动态及知识干货请关注【医械行业信息】 推荐质量管理体系13485(GB/T42061)医疗器械内审员
推荐GMP直播新版生产质量管理规范深度解读与内部体系高效升级
如需Word文档 请加微信(备注单位+姓名)
扫码或搜索:18611709591(位宁)
器械近期培训(点击标题跳至内容)
4月27-30内审员网课器械质量管理体系GB/T42061-IS013485内审员非会员1500会员700 4月27-30检验员网课25版中国药典无菌微生物检(化)验员规范化实操非会员2980会员2280 5月21-22管代网课医疗器械新任生产企业管理者代表非会员2000会员1000 5月22-23GMP网课新版生产质量管理规范深度解读与内部体系高效升级非会员1000会员500 4月25-26苏州检验员25版中国药典无菌微生物检(化)验员规范化实操非会员2980会员2280 5月23-24上海检验员25版中国药典无菌微生物检(化)验员规范化实操非会员2980会员2280 5月30-31杭州检验员25版中国药典无菌微生物检(化)验员规范化实操非会员2980会员2280 5月28-29风险管理ISO14971-2019医疗器械风险管理标准解读及应用非会员2200会员1200 6月13-14广州检验员25版中国药典无菌微生物检(化)验员规范化实操非会员2980会员2280 6月27-28北京检验员25版中国药典无菌微生物检(化)验员规范化实操非会员2980会员2280 6月27-28供应商医疗器械供应商全生命周期管理非会员2000会员1000 4月24-25灭菌网课器械环氧乙烷灭菌工艺过程确认及常规控制非会员1000会员免费 5月16日直播网课医疗器械工艺用水基础知识与合规非会员600会员免费 5月30日直播网课医疗器械工艺用水系统验证实务非会员600会员免费 回放网课洁净厂房器械洁净厂房净化空调系统/压缩空气系统非会员1000会员免费 回放网课有源质检员有源医疗器械生产企业质检员非会员1800会员800 联系人:位宁18611709591 常年开展!欢迎咨询 识别二维码加位宁微信吧~
本文为转载/整理,仅供分享之用
文章来源:
四季读书网
版权声明:本文内容由互联网用户自发贡献,该文观点仅代表作者本人。本站仅提供信息存储空间服务,不拥有所有权,不承担相关法律责任。如发现本站有涉嫌抄袭侵权/违法违规的内容, 请发送邮件至23467321@qq.com举报,一经查实,本站将立刻删除;如已特别标注为本站原创文章的,转载时请以链接形式注明文章出处,谢谢!










