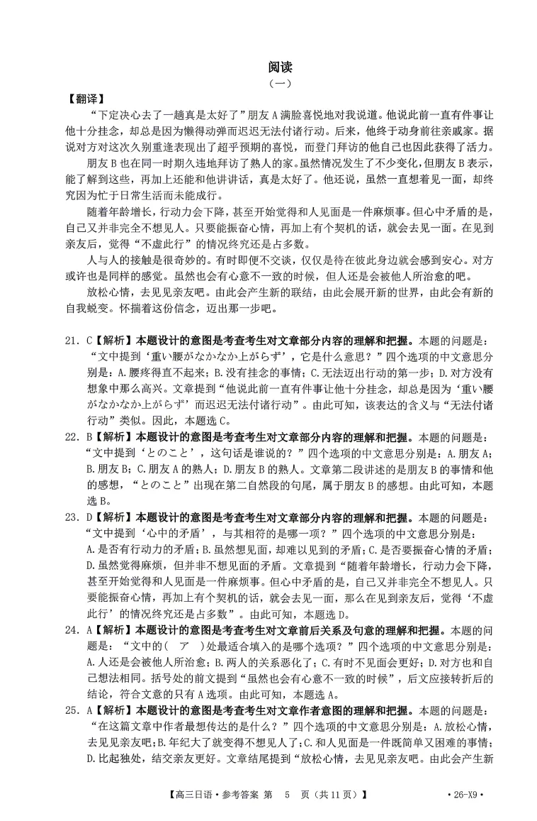
优化26-X9日语试卷-音频及试卷-勇桑日语 四季读书网 2026-04-22 15:10:45 7 0 优化26-X9日语试卷-音频及试卷-勇桑日语更新:听力音频及试卷质量、答案解析感谢老师投稿本套听力音频~大家刷新下载链接或者让机器人重新推送文件即可。本套试卷地址👉高三26-X9日语|湖南怀化市2026届高三二模日语试卷-作文(贺卡+もう大人だと知った瞬聞) 本文地址: https://sjds.net/650391.html 文章来源: 四季读书网 版权声明:本文内容由互联网用户自发贡献,该文观点仅代表作者本人。本站仅提供信息存储空间服务,不拥有所有权,不承担相关法律责任。如发现本站有涉嫌抄袭侵权/违法违规的内容, 请发送邮件至23467321@qq.com举报,一经查实,本站将立刻删除;如已特别标注为本站原创文章的,转载时请以链接形式注明文章出处,谢谢!