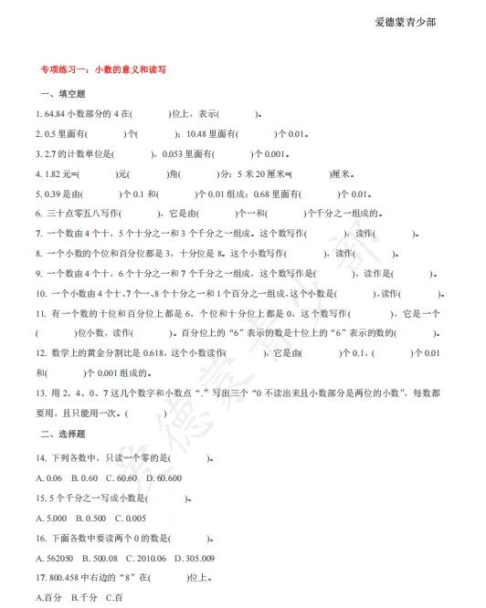
一、小数的意义和读写
✅ 核心考点:数位、计数单位、组成、读写
小数部分:十分位、百分位、千分位… 计数单位:0.1、0.01、0.001… 写法:整数部分 + 小数点 + 小数部分 读法:整数部分照常读,小数点读 “点”,小数部分依次读数字

二、小数的性质和大小比较
✅ 核心考点:末尾添 0 / 去 0 不改变大小、化简、改写、比大小
小数性质:末尾的 0 可去掉,大小不变 改写:不改变大小,按要求改写成指定位数小数 比大小:先比整数部分,再比十分位、百分位…
📌 典型例题

三、小数点移动规律(必考!)
✅ 核心考点:右移扩大、左移缩小
右移 1 位→×10;右移 2 位→×100;右移 3 位→×1000 左移 1 位→÷10;左移 2 位→÷100;左移 3 位→÷1000
📌 应用计算

四、小数与单位换算(必背进率)
✅ 高频单位进率
长度:1m=10dm=100cm 重量:1 吨 = 1000kg,1kg=1000g 面积:1 公顷 = 10000㎡,1k㎡=100 公顷 人民币:1 元 = 10 角 = 100 分
📌 常考换算

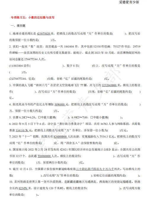
五、小数的近似数与改写
✅ 核心方法:四舍五入
保留一位→看百分位;保留两位→看千分位 改 “万” 作单位:÷10000;改 “亿” 作单位:÷100000000
📌 典型填空

六、小数高频易错题合集
- 1、去掉 0 大小不变
只有末尾 0可以去(如 3.500→3.5) - 2、大于 0.3 小于 0.6 的小数
有无数个 3、一位小数四舍五入是 7→最大7.4,最小6.5 4、小数点左移一位小 729→原数810
七、孩子最容易丢分的 3 个坑
- 1、数位混淆
十分位≠十位,百分位≠百位 - 2、单位换算漏进率
面积、重量最容易错 - 3、近似数四舍五入
没看清保留几位就下笔
八、四年级小数一句话总结
数位分清:十分位、百分位、千分位 末尾 0 可去,中间 0 不能去 右移扩大,左移缩小 单位换算记进率 近似数看后一位四舍五入
✅ 四年级小数逢考必出,家长打印给孩子练一遍,期中稳稳拿分!

文章来源:
四季读书网
版权声明:本文内容由互联网用户自发贡献,该文观点仅代表作者本人。本站仅提供信息存储空间服务,不拥有所有权,不承担相关法律责任。如发现本站有涉嫌抄袭侵权/违法违规的内容, 请发送邮件至23467321@qq.com举报,一经查实,本站将立刻删除;如已特别标注为本站原创文章的,转载时请以链接形式注明文章出处,谢谢!