【历年面试试讲真题必看!】
面试真题:重点看历年面试真题,历年高频,考题+教学过程思路分析,你抽的考题也许就在里面,300页左右文档!排版好,可以打印出来复习!
包括25年12月面试精选真题
高中信息技术面试《数据库及其建立过程》试讲真题
一、考题


二、解析
【教学过程】
(一)导入新课
介绍学校的“校本课程”数据库:学校开设的“校本课程”数目众多,每位同学都要根据自己的实际情况选择并参加相关课程的学习。为了随时掌握大家的选修情况,学校建立了“校本课程”数据库来存储相关信息,并且通过数据库应用系统对数据库进行管理与操作,同时提供数据查询、数据统计等服务。由此来引出本节课的课题——数据库及其建立过程。
(二)新课讲授
任务一:认识数据库
教师先让同学们根据上节课所学的“操作数据库”的内容,总结数据库的一些特点:数据集合、可共享的、存储在计算机内的、有组织的、统一管理,根据学生的回答师生共同总结出什么是数据库:所谓数据库,就是一个长期存储在计算机内的、有组织的、可共享的、统一管理的数据集合。它是一个按一定的数据结构来存储和管理数据的计算机软件系统。
教师强调在数据库中需要注意的一些知识点,比如:数据库中的数据不再针对某一应用,而是面向全体,多个用户可以同时共享数据库中的数据,数据资源的共享不仅满足各用户对信息内容的要求,同时也满足各用户之间信息通信的要求。
任务二:数据库建立的基本过程
教师讲解建立数据库时具体事物到计算机数据的转换过程:具体事物的特征通过人脑的加工,转换成计算机能够处理的数据,然后再由计算机进行处理。
教师讲解使用数据库管理“校本课程”信息时,信息转换成计算机能够处理的数据的过程:首先就要对“校本课程”和“学生”这两个事物进行分析,寻找各自所具有的特征。在“校本课程”中,可供选择的校本课程很多,如:中国诗歌研究、趣味数学、古典音乐欣赏等,这些都称为实体。所有实体的集合称为实体集,它们所具有的共同特征也很多。对于“校本课程”实体来说,其特征包括课程名称、课时数、负责老师等(这些都称为属性),在这里需要用到的是课程号、课程名称、负责老师、学生数四个属性。对于“学生”实体来说,则需要学生编号、姓名、性别、所在班级等属性。
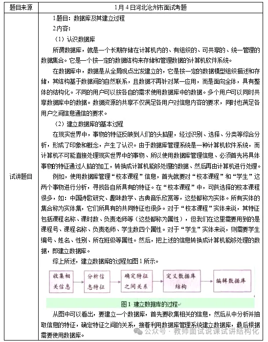
学生根据教师讲解的校本课程的例子通过小组讨论的方式总结建立数据库的过程:要建立一个数据库,首先要收集相关的信息,然后从中分析并抽取信息的特征,确定特征之间的关系,接着利用数据库管理系统建立数据库,最后根据需要使用数据库。


【答辩题目及解析】
1.请你结合生活实际说一说什么是信息系统?
【参考答案】
在日常生活中,我们需要处理许多事情,并作出许多决策。这不仅需要从各种途径或地方收集大量相关的信息,而且还要对收集到的信息进行分类、整理和存储,然后再对信息资源进行管理、加工和处理,以获得更有价值的信息来帮助决策。如企业、商业组织需要存储、管理和处理大量人、资金、原料设备、市场等方面的信息,而处理之后产生出来的信息资源是各种管理活动决策和进行的基础。几乎所有的计算机信息系统都是专门针对辅助组织管理活动而开发的。因此,把能收集、处理、存储、管理、检索和传输并可以向有关人员提供有用信息的系统,叫做信息系统。
2.本节课你的小组讨论的设置如何避免流于形式,有形无实的缺陷。
【参考答案】
新课改提倡突出学生的主体地位,提倡学生自主,合作,探究,而小组讨论就是其中一种非常重要的方式,活跃于各种课堂当中。但是,小组讨论也容易出现流于形式,达不到预期效果的问题。例如,冷场,小组成员面面相觑,谁都不知道该讨论什么,如何讨论;或是小组成员讨论不均,个别学生占主动,一两个学生滔滔不绝地发表观点,其他学生被动地听;或者小组成员脱离课堂任务,趁机讨论一些与任务无关的话题,又或是理解错误讨论的任务,讨论的结果大相径庭等。
因此,提高小组讨论的效率非常有必要,具体要做到如下几点:
首先,合理构建学习小组。组建小组时尽量使学生在性格,才能,成绩等方面保持合理的差异,突出异质性,并适当平衡男女搭配,优中后搭配。
其次,明确任务安排。告知学生具体的时间,任务,要求,并询问是否清楚老师的要求,若不清楚需再次进行解释,务必让学生明确讨论任务,然后每组指派一个小组长负责掌握话题方向,确保讨论的有效性。
再次,讨论过程中教师要进行适当的指导和调控。及时引导解决遇到问题的学生,关注那些冷场的小组,让他们融入到小组活动中去,让每一个学生都参与进来。
最后,老师还要对讨论活动进行合理的评价。贯彻正面表扬和激励为主的原则,鼓励每位学生都主动参与讨论活动,体验成功的喜悦,从而提高参与这种小组活动的热情和自信。
高中信息技术面试《计算机软件系统》试讲真题
一、考题



二、解析
【教学过程】
(一)导入新课
复习导入:提问学生上节课学过什么,学生回答:我们学习了计算机的硬件,教师引导:现在请同学们想一想,当你面对一台没有安装任何软件的计算机时,你能做什么?(学生可能回答什么都不能做),根据学生的回答讲解计算机只有硬件不能工作的原因,从而引出新课——计算机的软件系统。
(二)新课讲授
教师提问引导:“同学们,计算机软件对大家来说并不陌生,那同学们认为什么是软件呢?”
根据学生的回答讲解软件的概念,并在用组织结构图的形式呈现出软件系统分为系统软件和应用软件,用“把硬件比作一座房子,系统比作房子的主人,应用软件比作家具”的例子比喻说明如果一座房子没有主人和家具,房子就没有用了。以此来说明软件在计算机上的重要性。
任务一:软件系统
操作系统是指用于启动计算机,管理计算机软硬件资源的数据程序。提问学生:你们的计算机使用的是什么操作系统?你们是怎么知道的?根据学生的回答复习查看操作系统的方法,用鼠标选中我的电脑,点击鼠标右键选择属性即可查询当前计算机所使用的操作系统。随后继续提问:除了同学们看到的这个Windows XP以外还有哪些操作系统呢?引导同学们了解常见的操作系统还有:DOS、Windows、Linux、ios等。
目前常用的微型计算机,一般都是在裸机上安装了名为BIOS的软件后,再安装操作系统软件、程序设计语言的BIOS编译或解释程序、数据库管理系统等,以及字处理、表处理、图像处理等应用软件,从而形成的具有很强信息处理功能的系统。
教室布置任务:自主探究BIOS的作用,并派代表回答。
学生通过阅读教材以及网上搜索,能够总结出:BIOS为计算机系统提供最低级、最直接的对硬件的控制手段,相当于计算机硬件与软件之间的一座桥梁,而它本身也是一种软件。裸机配上BIOS以后,就形成了比较初级的系统。这时,用键盘可以输入字符,磁盘驱动器可以读写信息,显示器可以显示信息,人们可以在此基础上安装DOS或Windows以及其他操作系统,使整个系统进一步升级。
任务二:应用软件
我们常见的应用软件有哪些呢?根据学生回答列举一些常见的应用软件:IE浏览器、WPS、Word、Excel、PowerPoint等都是应用软件,各种管理软件、辅助教学软件、媒体播放软件、游戏软件等也都可以看做应用软件。
布置任务:把这些常见的软件分为字处理软件、表格处理软件、图形处理软件等。
任务三:硬件、操作系统和软件之间的关系
教师带领学生回顾硬件知识,根据学生回答和本节课所学,总结出硬件和软件是相辅相成的。硬件是计算机的物质基础,没有硬件就没有计算机。软件是计算机的灵魂,没有软件,计算机的存在也就毫无价值。硬件系统的发展给软件系统提供了良好的开发环境,而软件系统的发展又给硬件系统提出了新的要求。可以说,系统软件是计算机与用户之间的桥梁。在“裸机+BIOS”形成的系统之上,再安装了系统软件,计算机的功能更强了,使用它也更方便了。
(三)巩固提高
请同学们回答图书馆管理系统是应用软件还是系统软件。
学生回答:图书馆管理系统是应用软件。
(四)小结作业
小结:采用师生共同总结的方式来进行小结,找一位同学来说一说今天的收获都有哪些,老师根据情况进行补充总结。
作业:将计算机软硬件的知识点进行整理复习,完成课后习题作业。
【板书设计】

【答辩题目及解析】
1. 为什么图书馆管理系统是应用软件,而不是软件系统?
【参考答案】
学校的图书馆管理系统是为了管理图书而开发的应用软件,是为了人们方便管理图书而被开发出来为用户使用的。而系统软件是指用以实现计算机系统的管理、控制、运行和维护等方面的操作。一般人们都把操作系统、各种程序设计语言的解释或编译程序等看做系统软件。所以图书馆管理系统是应用软件。
2.本节课将采用哪些教学方法,如何开展?
【参考答案】
本节课将采用问答法、任务驱动法进行授课。
将本节课的学习任务分解成为具有层次性的小任务进行讲解,主要以学生为主体、教师为主导、任务为核心展开课堂教学。在教学过程中,我有意的创设问题情境,组织学生的探索活动,在学生解决问题的过程中感受信息技术的价值和魅力,在教学过程中促进学生创造思维的个发展。
部分课题
高中信息技术面试《人类的五次信息革命》试讲真题+解析+答辩
高中信息技术面试《动画新天地--逐帧动画的制作》试讲真题+解析+答辩
高中信息技术面试《信息技术的应用与影响》试讲真题+解析+答辩
高中信息技术面试《使用数据库应用系统》试讲真题+解析+答辩
高中信息技术面试《计算机的软件系统》试讲真题+解析+答辩
高中信息技术面试《信息的基本特征》试讲真题+解析+答辩
高中信息技术面试《IP地址及其管理-IP的类型》试讲真题+解析+答辩
高中信息技术面试《IP地址及其管理--IP地址的分配与管理》试讲真题+解析+答辩
高中信息技术面试《插入图片》试讲真题+解析+答辩
高中信息技术面试《数据排序》试讲真题+解析+答辩
高中信息技术面试《现代信息技术应用简介》试讲真题+解析+答辩
高中信息技术面试《编辑幻灯片一设置图文的动画效果、自定义动画顺序》试讲真题+解析+答辩
高中信息技术面试《设置背景》试讲真题+解析+答辩
高中信息技术面试《图形图像的概述--颜色模型》试讲真题+解析+答辩
高中信息技术面试《搜索策略-特殊搜索命令》试讲真题+解析+答辩
高中信息技术面试《网上获取信息的策略--因特网提供信息的方式》试讲真题+解析+答辩
高中信息技术面试《交叉表查询》试讲真题+解析+答辩
高中信息技术面试《畅游人工智能--智能代理》试讲真题+解析+答辩
高中信息技术面试《信息技术的发展趋势》试讲真题+解析+答辩
高中信息技术面试《感受人工智能的魅力》试讲真题+解析+答辩
高中信息技术面试《常量与变量》试讲真题+解析+答辩
高中信息技术面试《数据库及其建立过程》试讲真题+解析+答辩
高中信息技术面试《数据模型》试讲真题+解析+答辩
高中信息技术面试《认识计算机与程序》试讲真题+解析+答辩
高中信息技术面试《图形图像的区别》试讲真题+解析+答辩
高中信息技术面试《网页中的表格》试讲真题+解析+答辩
高中信息技术面试《运算符、函数和表达式--运算符》试讲真题+解析+答辩
高中信息技术面试《按网络拓扑结构分类》试讲真题+解析+答辩
高中信息技术面试《机器翻译和自然语言》试讲真题+解析+答辩
高中信息技术面试《多媒体信息的加工与表达一-动画的构思与制作
高中信息技术面试《信息资源管理过程》试讲真题+解析+答辩
高中信息技术面试《信息加工处理--Excel》试讲真题+解析+答辩
高中信息技术面试《网海寻珠--搜索引擎的工作原理》试讲真题+解析+答辩
高中信息技术面试《使用逻辑运算符查询》试讲真题+解析+答辩
高中信息技术面试《TCP/IP协议》试讲真题+解析+答辩
高中信息技术面试《用VB编写程序》试讲真题+解析+答辩


高中信息技术试讲
【2026教资/考编】高中信息技术面试(试讲逐字稿+试讲面试真题+答辩+知识点梳理+结构化等)
资料已打包好
面试各科都有,需要全套可以咨询我们
考前冲刺复习
