












翠园文锦生物学
实验模考备考指南
—翠园文锦生物科组 —

引言
亲爱的同学们:
2026年初中学业水平考试生物学实验操作模拟考试即将到来,你准备好了吗? 现为大家整理了A、B、C三组试题的实验步骤与要点提醒,配合实验视频,帮你轻松拿下实验操作满分5分!
实验操作通用提醒
✅ 穿好实验服,提前完成身份验证
✅ 身份证和准考证需要倒扣在桌面上
✅ 实验过程中,不要遮挡俯拍和侧拍摄像头,建议女孩子将刘海用发夹夹好
✅ 实验过程中如有材料缺失,立即举手报告
✅ 操作前看清题目要求,按步骤一步步来
✅ 电子记录卡勾选别漏点
✅ 实验结束要整理用具、清洁桌面
✅ 操作完成后点击“提交”,不提前离场
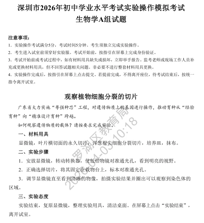
A组
观察植物细胞分裂的切片
01
试题内容

02
实验视频
03
要点提醒
✅ 使用显微镜时,先进行低倍镜对光调光,再进行调焦观察
✅ 一定选“洋葱根尖分裂切片”,不选叶片横切面的永久切片
✅ 切换电子目镜后若物像不清晰,可调节细准焦螺旋
✅ 观察到清晰的物像后,还需要在电子记录卡上手动画圈,圈出染色体密集区域
✅ 实验结束后复原显微镜、清洁桌面、点击“实验结束”
B组
解剖和观察花的结构
01
试题内容

02
实验视频
03
要点提醒
✅ 桃花模型需摆放在实验台正中央
✅ 拆解顺序:从外到内,不可乱序
✅ 将桃花的主要结构雄蕊和雌蕊放到实验台正中央
✅ 精子在花药,卵细胞在子房(纵剖处)
✅ 指认花药时,电子记录卡的选项勾选“A 花药,含精子”;指认子房时,电子记录卡的选项勾选“B 子房,含卵细胞”
✅ 复原桃花模型,清洁桌面后才能点击”实验结束“
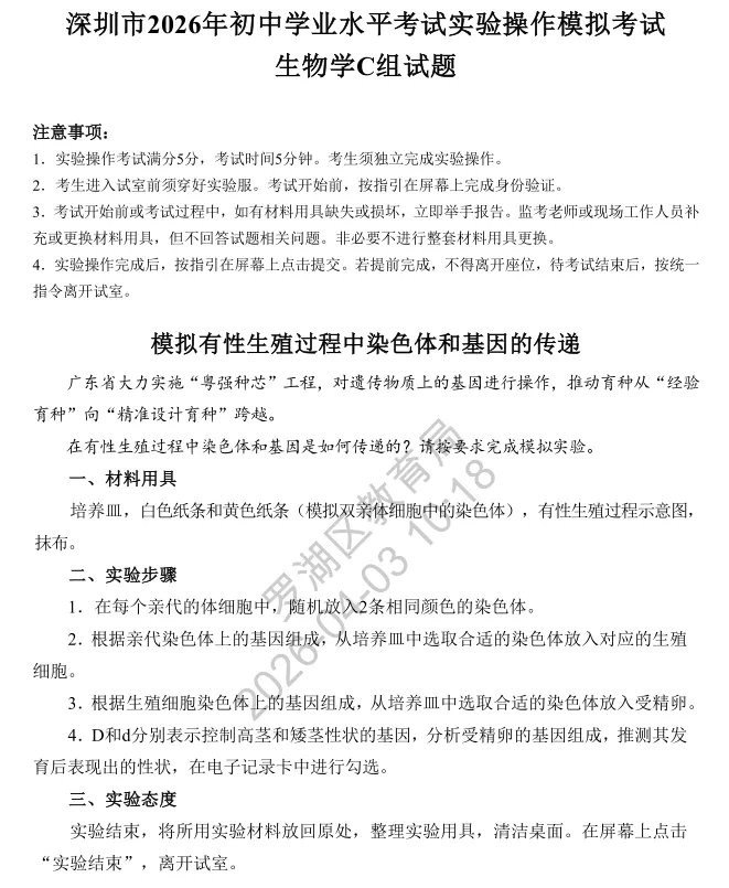
C组
模拟有性生殖过程中染色体和基因的传递
01
试题内容

02
实验视频
03
要点提醒
✅ 亲代体细胞染色体是成对存在,不同亲代的体细胞的染色体用不同颜色(黄/白)纸条来区分
✅ 亲代体细胞中2条颜色相同的染色体是随机放入的,视频只展示了其中的一种情况
✅ 生殖细胞中染色体减半(各1条),实验中需根据亲代体细胞的基因组成来选择合适的染色体放入生殖细胞中
✅ 受精卵恢复2条,实验中需根据生殖细胞的基因组成来选择合适的染色体放入受精卵中
✅ 分析受精卵的显隐性(DD和Dd为高茎,dd为矮茎),并在电子记录卡上勾选对应结果

资源来源
本推文内容整理自《深圳市2026年初中学业水平考试生物学实验操作模拟考试试题》及相关附件,视频资源由“超级启动子”公众号平台发布。以上内容仅供翠园文锦中学师生备考使用。