
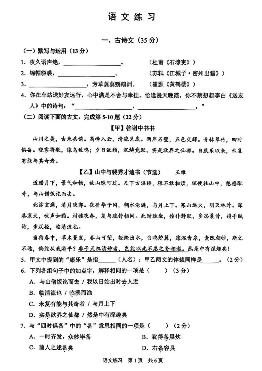
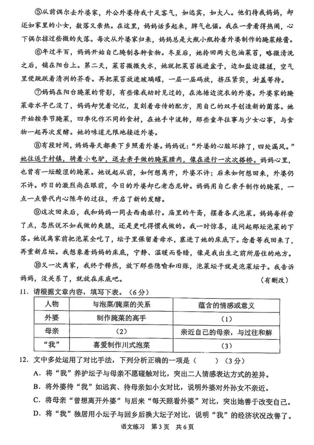
静安、黄浦今明两天考试进行中,学业君拿到了语文科目试卷及解析,一起来看看~

静安二模






26年初三二模时间汇总
仅供参考

写在最后
部分区域二模取消、不统批、不公布排名,那么在上海这个“盲报”模式下,为了能让大家能更精准的定位,学业君出了中考二模定位预测卷,配有定位表,能更好地帮助大家了解现阶段自己所处的水平。

▼

➣初三家长必看!一模后语文寒假怎么学?复盘+规划+计划手把手带你提分!
➣2026上海中考英语首字母新资料!精准对标考情,提分必看!


|信息来源于:小红书、家长/同学分享
|表情包来源于:小红书-雨下下

学科资料|课程咨询|升学规划 | 志愿填报
持续关注我们


文章来源:
四季读书网
版权声明:本文内容由互联网用户自发贡献,该文观点仅代表作者本人。本站仅提供信息存储空间服务,不拥有所有权,不承担相关法律责任。如发现本站有涉嫌抄袭侵权/违法违规的内容, 请发送邮件至23467321@qq.com举报,一经查实,本站将立刻删除;如已特别标注为本站原创文章的,转载时请以链接形式注明文章出处,谢谢!