

EDUCATION

计算机二级
文末领取
二级C语言突击包+历年真题



Hi~ 我是鹏哥!
距二级考试已不满一个月。C语言科目的少年们:你,准备好了吗?


01

二级C语言的备考难点
EDUCATION

第一次备考二级C语言,鹏哥相信你肯定有此困扰:学完某个知识点后信心十足,做题时却发现十步踩一坑...
intmain() { int a = 0; int* p = &a;}
学习时:int* p是一个指针,它指向某处地址,*p则是该处地址存储的值。
intmain() { int a = 0; int* p = &a; int** pp = &p; int*** ppp = &pp; printf("%d", (*(*ppp))[0]+1);}
做题时:问 printf("%d", (*(*ppp))[0]+1) 打印的值是?

考的好像也是刚学的知识,但又觉得不太好拿捏的样子。这就好比数学中:刚学懂通识的派(π)为:3.14,但试题却考你派(π)的第:66位是什么?
( *π = 3.141 592 653 589 793 238 462 643 383 279...... )

C语言的灵活性造就了出题的多样性:一个知识点可以有无数个应用场景。所以,对于C语言较薄弱的同学,这或许会让你感到迷茫:我该从何学起呢?
02

临考前需要摸清的
EDUCATION

但请不要害怕!咱们来解读一下二级C语言的考法和规则:
1. 考试方式:上机考试。考试时长120分钟,满分100分。
2. 考试环境:操作系统 [ 中文版 Windows7 ],开发环境 [ Microsoft Visual C++2010学习版 ]。
3. 分数等级划分:优秀:90 - 100分、良好:80 - 89分、及格:60 - 79分、不及格:0 - 59分。
4. 题型与分值:单选40题(分值40分。C语言:30分,计算机通识:10分),操作题3题(分值60分:程序填空题、程序修改题、程序设计题)。
( *24年3月全国计算机等级考试真题(二级C语言)· 部分)
翻查往年真题发现:近五年真题极少出现真正意义上的程序设计题(只给出题目,考生从0到1编码给出解法),多为程序填空与少量程序改错题(给出题目和代码,在已有代码上进行解题)。
这对于代码能力比较差的同学来说是个好消息!但程序填空与改错也同样考察你对代码逻辑的掌控。所以针对此题型短期备考的策略便是:大量走读代码理解逻辑,同时配合适量的编码,让你的双手可以与脑中的逻辑连通,形成编码手感。
选择题部分共40分。其中10分考计算机通识,这可以通过背诵达成。而30分的C语言程序设计则是实打实的考察你对C语言的理解,具体考察范围大纲中有划出:
(*25年二级C语言考试大纲)

看完大纲,大家或许会感叹:这么多,真的来得及吗???
03

计算机二级C语言突击包
EDUCATION

现距计算机二级考试还有20多天。若拿着红皮书《C语言程序设计》照考纲过一遍已然来不及了。为了大家在冲刺时期能迅速、扎实的:捡起遗忘的 + 冲刺高频考点的。
鹏哥整理了:【 计算机二级C语言突击包 】。突击包内含:[ 25年计算机二级C语言高频考点总汇 ]+ [ 二级C语言2017-2024年真题 ] + [ 二级C语言考试编译器:Visual C++2010学习版安装包 ] + [ 25年计算机二级C语言考试大纲 ]。
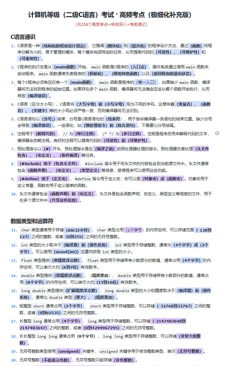
其中【 25年计算机二级C语言高频考点总汇 】内涵盖了考纲所划出的知识点,同时对指针、位运算、结构体、文件操作、链表等历年高频与难点进行举例深入,助你简洁高效的复习。资料总体量:36497字。


难懂部分会深入举例,加深你的理解:
(图片:C语言程序设计 - 位运算板块知识)

C语言通识&数据类型和运算符 ● 部分

位运算 ● 部分

进制转换&进制转换方法 ● 部分

数组和指针 ● 部分

结构体对齐规则 ● 部分

04

领取资料
EDUCATION



扫码添加助教老师
领取计算机二级资料
写在最后
若你 自制力差+基础薄弱 ,那么你可以参加鹏哥的C语言集训营:鹏哥亲自授课,手把手带你攻克C语言难点。专属答疑群,随时解决你的学习问题。20余天全身心投入的冲刺足以让你在考场上底气十足!


扫码发送“集训营”
入营备考
如要入营备考,大家可扫码添加鹏哥助教,发送“集训营”即可。
最后,鹏哥想说:“二级,你一定过”!
