

结尾附试卷下载方式











更多 考情资讯、名优试卷 陆续上传中
供大家参考、讨论
如您在初中阶段有任何疑问
欢迎随时向我们提问~
领取方式:关注公众号+扫码入群

文章来源:
四季读书网
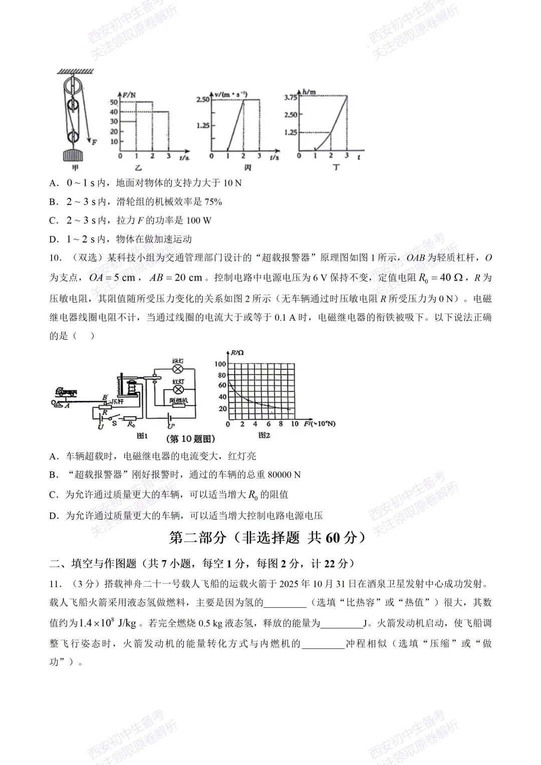
版权声明:本文内容由互联网用户自发贡献,该文观点仅代表作者本人。本站仅提供信息存储空间服务,不拥有所有权,不承担相关法律责任。如发现本站有涉嫌抄袭侵权/违法违规的内容, 请发送邮件至23467321@qq.com举报,一经查实,本站将立刻删除;如已特别标注为本站原创文章的,转载时请以链接形式注明文章出处,谢谢!