【模拟】2026年商河中考第一次模拟考试语文试卷

四季读书网 6 0
【模拟】2026年商河中考第一次模拟考试语文试卷
【模拟】2026年商河中考第一次模拟考试语文试卷 第1张
【模拟】2026年商河中考第一次模拟考试语文试卷 第2张
【模拟】2026年商河中考第一次模拟考试语文试卷 第3张
【模拟】2026年商河中考第一次模拟考试语文试卷 第4张
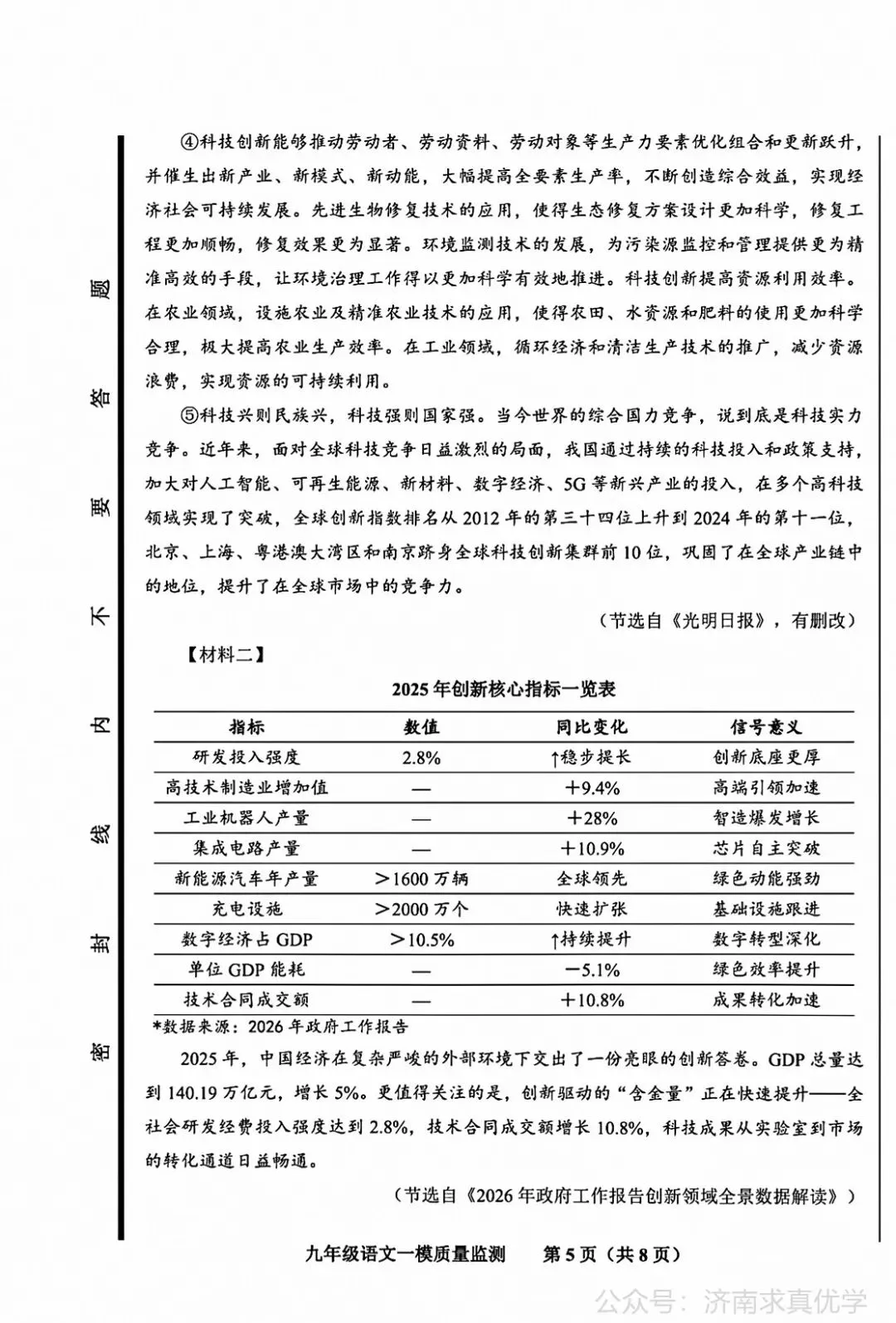
【模拟】2026年商河中考第一次模拟考试语文试卷 第5张
【模拟】2026年商河中考第一次模拟考试语文试卷 第6张
【模拟】2026年商河中考第一次模拟考试语文试卷 第7张
【模拟】2026年商河中考第一次模拟考试语文试卷 第8张
如需答案及详细解析,请按以下步骤操作即可获得
1.长按维码关
【模拟】2026年商河中考第一次模拟考试语文试卷 第9张
2.将此篇文章转发朋友圈,并截图私信
3.私信回复(不是评论,是私信)26.4商河一模语文
    即可获取

抱歉,评论功能暂时关闭!