在2025年济南市教育局最新发布的“关于进一步做好高中阶段学校招生工作的通知”中提到要取消明确规定照顾分值以外的各类优待项目。
通知一经发布引起了大量家长讨论,那么济南最新的中考加分政策是怎样的?哪些学生将取消加分?一起来看看吧!
2026年济南各区一模真题+答案解析
扫描下方二维码,添加桃子老师
发送“一模真题”免费领取


2025年12月22日济南市教育局发布关于进一步做好高中阶段学校招生考试工作的通知,自2029年起将取消国家及山东省有明确规定照顾分值以外的各类优待项目。
根据最新的济南中考加分条件来看,预计归侨子女、归侨青年、华侨子女、港澳台籍考生或将取消优待(具体名单以官方通知为准)
每年5月济南市教育局会发布当年的高中阶段招生意见,其中包含特殊考生加分政策及申报要求
2023年济南特殊考生加分政策最高档加分从26分调整至34分,2025年延续了2024年中考加分政策要求
烈士子女(含烈士未成年弟妹);驻国家确定的三类(含三类)以上艰苦边远地区和西藏自治区的现役军人子女,解放军总部划定的二类(含二类)以上岛屿部队的现役军人子女,以及在飞行、潜艇、航天、涉核等高风险、高危害岗位工作的现役军人子女;公安烈士的子女。
作战部队(专指国家进入战争状态或有局部战争发生时参与作战的部队),驻国家确定的一类、二类艰苦边远地区和解放军总部划定的三类岛屿部队现役军人子女,因公牺牲、一级至四级残疾军人子女及平时荣获二等功或战时三等功以上奖励的现役军人子女。
公安系统一级、二级英雄模范荣誉称号民警的子女;公安系统因公牺牲民警的子女;公安系统一级至四级因公伤残民警的子女。
现役军人子女(非第1条、第2条中所列现役军人子女);归侨青年、归侨子女、华侨子女、港澳台籍考生;少数民族考生。
中考加分注意事项:
1. 符合多个条件的考生按照其中一项最高加分分值计入总成绩,不累计计算
2. 中考总成绩和一分一段表包含加分分值
3. 符合普通高中报名条件,报考济南回民中学的少数民族应届初中毕业生在全市第一批次指标生志愿填报济南回民中学或第二、三批次志愿填报时将济南回民中学填报为平行志愿中的第一志愿学校,可降低24分(含对少数民族学生已照顾的12分)录取。
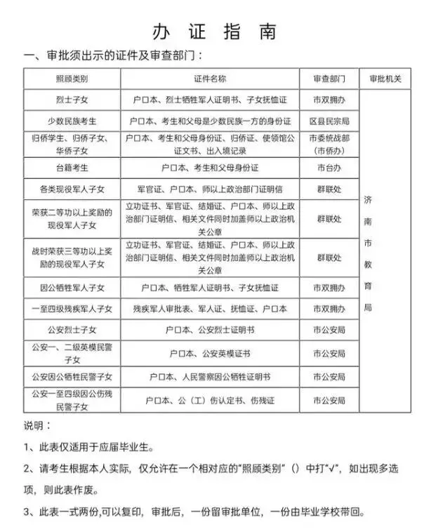
加分申报材料清单

符合照顾加分条件的应届初中毕业生,可向所在学校提出申请、领取并如实填写《特殊考生升学照顾审批表》(一式两份),班主任和学校负责人须审查签字并加盖学校公章。符合多个条件的特殊考生,只按照其中最高一项分值计入总成绩,不累加计算。
各初中学校须在规定时间内为符合照顾加分条件的考生集体办理特殊考生升学照顾审批手续。审批的相关要求见《特殊考生升学照顾审批表》所附的“审批说明”。
各初中学校须将符合照顾加分条件并办理了审批手续的特殊考生名单在校内张榜公示3个工作日。


2026年济南各区一模真题+答案解析
扫描下方二维码,添加桃子老师
发送“一模真题”免费领取
