2026 大同高三二模时间已定!附更多模考试题及答案!

四季读书网 6 0
2026 大同高三二模时间已定!附更多模考试题及答案!
2026 大同高三二模时间已定!附更多模考试题及答案! 第1张
      各位大同高三考生及家长注意啦!备受关注的 2026 年高考二模考试时间正式敲定,明确大同地区二模考试时间为4 月 22 日 —4 月 24 日
      本次二模是高考前重要的一次模拟检测,既是对前期复习效果的全面检验,也是后续冲刺方向的重要参考,能够帮助考生精准定位自身短板、熟悉高考节奏,同时为后续志愿填报提供关键依据👇            
大同二模时间安排
2026 大同高三二模时间已定!附更多模考试题及答案! 第2张
全套资料领取
为了帮大家高效冲刺,整理了山西省内多个地市的模考真题卷 + 答案解析,包含近三年的高频考点和典型题型,都是和高考命题风格高度匹配的优质资料,大家可以关注下方公众号发送【模考全套】免费获取全科!
点击关注公众号
回复即可免费领取
— 也可添加下方老师领取 —
2026 大同高三二模时间已定!附更多模考试题及答案! 第3张
前 30 名,免费赠送
✅ 一对一学情诊断 + 提分方案 ✅
1V1免费指导
 联系电话 
 192 9348 5459 
  今日分享  2026运城二模
👇️👇️👇️
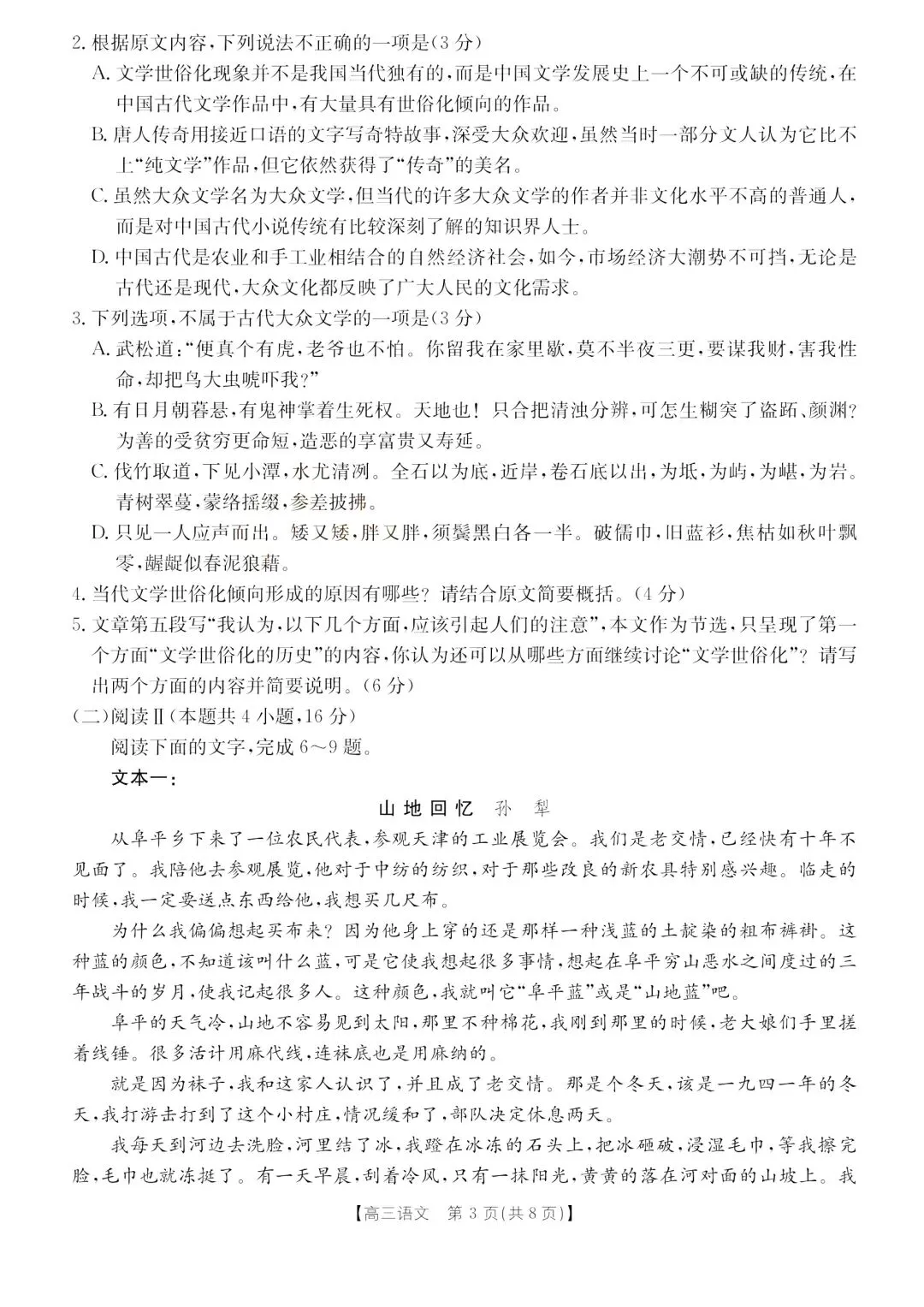
(26年运城二模-语文
2026 大同高三二模时间已定!附更多模考试题及答案! 第4张
2026 大同高三二模时间已定!附更多模考试题及答案! 第5张
2026 大同高三二模时间已定!附更多模考试题及答案! 第6张
26年运城二模-数学
2026 大同高三二模时间已定!附更多模考试题及答案! 第7张
2026 大同高三二模时间已定!附更多模考试题及答案! 第8张
26年运城二模-英语
2026 大同高三二模时间已定!附更多模考试题及答案! 第9张
2026 大同高三二模时间已定!附更多模考试题及答案! 第10张
2026 大同高三二模时间已定!附更多模考试题及答案! 第11张
篇幅有限 仅做部分展示
💡 为什么优先刷山西本地模考卷?
✅ 含本地官方模考,最贴近高考真实难度
试卷由资深教研团队命题,题型结构、分值设置、考查方向均严格对标高考,难度梯度合理,能真实反映个人成绩定位与全市水平。
✅ 考点覆盖全面,精准检验复习成果
试卷覆盖语数英、物化生、政史地全科目核心考点,侧重对基础知识、解题能力、综合应用的考查。
✅ 适合全真模拟,提前适应考场节奏
按照高考标准时长与答题规范命题,适合用来限时训练、模拟考场,提升做题速度、规范答题步骤,减少高考时的紧张与失误。
✅ 配套解析完整,错题高效突破
每份试卷均配备清晰答案 + 关键解析,帮助同学们弄懂错题、理清思路、总结方法,真正做到 “做一套卷,提升一类题”。
✅ 
高考没有捷径
选对资料可以少走弯路!
愿每一位山西考生
都能高效备考、从容应考
 金榜题名!
山西高考生必看!家门口的“提分加速器”——衡水泰华山西分校,到底牛在哪?
聚焦衡水泰华山西校区:解锁师资、管理、教学三大核心密码
衡水模式落地山西,如何创造出四个半月提分256的奇迹?
✅️ 资料包含 
  • 各地模考·全科题目
  • 对应科目参考答案与解析
  • 适合自主检测、对照订正、查漏补缺
    --------------
🎁 领取指南

🎯 领取对象:山西省高二、高三全体考生

🎯 领取方式:关注公众号,回复【模考全套】

🎯 专属福利:联系下方老师,可免费获得1 对 1 学情诊断 + 个性化提分规划

2026 大同高三二模时间已定!附更多模考试题及答案! 第12张

⚠️ 免责声明

本公众号分享的资源、资料、教程等,均来源于互联网公开分享的内容,仅供个人学习交流,非商用版权属于原作者,禁止用于商业用途和倒卖,请大家支持正版授权。如涉及侵权,请联系及时删除。

免费获取渠道 ⬇️

1、关注下方公众号,点点左下角的“👍”+“❤️”

2、私信发【对应文案】获取下载链接,电子版可打印

2026 大同高三二模时间已定!附更多模考试题及答案! 第13张
2026 大同高三二模时间已定!附更多模考试题及答案! 第14张

抱歉,评论功能暂时关闭!