今天,小越和小州为大家带来了2026.4 杭州市 余杭、临平区中考模拟检测(一模)——试题卷部分,需要获取电子版请看文末,也助力所有未考一模的中考生全力以赴!马到成功!由于越州学参并非每次考试都发,所以可以单独私信,周一~周五晚上20:45~22:00,周六、周日9:30~10:20,20:45~21:35
语文:








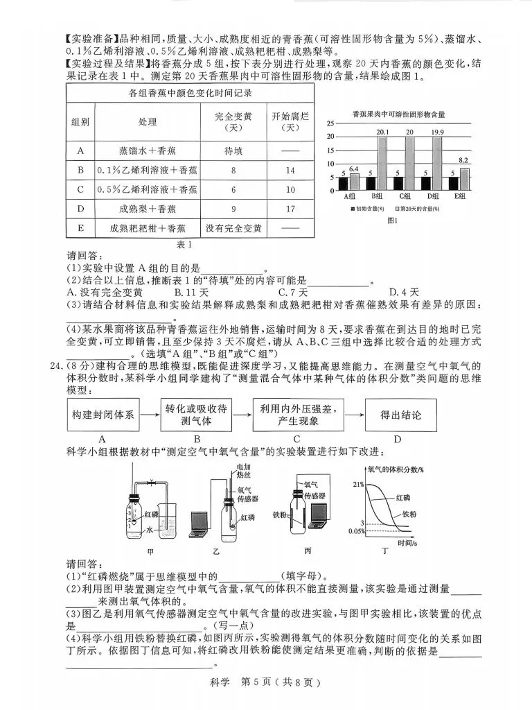
科学:








数学:




英语:








社会:








社会答案:


后记:感谢大家的观看,也助力全体中考生一模加油!二模准备!
电子版与英语听力请私信:

绍兴市一模语文作文押题:
(越州学参原创)19.领悟,是一种感觉;领悟,也是一种力量;你在生活当中是否领悟过一些道理,或许对你有一些启发,或许对你人生有帮助意义;你在生活当中是否领悟过一些美,或许这些美不被别人所知晓,但你却发现了;你在学习中是否领悟过一些方法,或许这些方法使你在渐渐成长……
请结合阅读积累和生活体验,写一篇文章,可叙写故事,可抒发感想,可阐述看法。(50分)
要求:①题目自拟;②不少于500字;③不出现透露作者身份的真实信息。
浙江审字通过
发布时间:2026年4月18日21:51
考试时间:2026年4月15日~4月16日
真的结束了~
文章来源:
四季读书网
版权声明:本文内容由互联网用户自发贡献,该文观点仅代表作者本人。本站仅提供信息存储空间服务,不拥有所有权,不承担相关法律责任。如发现本站有涉嫌抄袭侵权/违法违规的内容, 请发送邮件至23467321@qq.com举报,一经查实,本站将立刻删除;如已特别标注为本站原创文章的,转载时请以链接形式注明文章出处,谢谢!