2026佛山中考,底层逻辑全变了!
以顺德为例做一次硬核政策拆解:一模出分之后,比冲刺提分更紧迫的事,是搞懂新规则!
我说一个很多家长没意识到的事实:
2026年佛山中考政策,发生了一系列微妙但致命的改变。不是某个学校多招几个人、某条分数线涨了几分那种小波动,而是志愿填报的底层逻辑,已经全变了。
如果你还在拿去年的经验给孩子规划志愿,相当于拿着旧地图走新路——走得越自信,偏得越远。
今天这篇文章,不贩卖焦虑,只做一件事:以变化最大的顺德区为例,把2026年中考新政一条一条拆给你看。
看完之后,你至少能回答三个问题:今年多了什么选项?去年的填法为什么不能照搬?我的孩子处在哪个分数段,应该重点关注哪些变化?



变化一:郑裕彤中学招生范围大调整:区招普通生计划取消

这是今年顺德最重磅的变化。
过去,郑裕彤中学既有第一批面向全市的市招计划,也有第二批面向顺德的区招普通生计划。2025年,它的区招普通生录取分仅605分——比市招低了74分。很多区排靠后的学生,靠区招"捡漏"进了郑裕彤。
2026年,这个口子关了。
除了名额分配(指标生)、体育特长生和普通借读生计划之外,郑裕彤的其余普通生计划全部放到第一批全市招生。也就是说,不再有"区招低分录取"的机会。

这意味着什么?
市招人数可能从去年的302人增加到约360人,竞争格局完全改变。
按照我们的预测,区前3000名(一模约593分)有较大机会。这条线比去年的区招门槛高了将近90分。
对于原本计划"市招冲一中、区招保郑裕彤"的家庭来说,保底策略需要全面重构。
变化二:民办半费生首次进入第一批和第二批

这是今年全新的填报选项,去年完全没有。
第一批第五层,新增了面向全市招生的民办普通高中半费生。参与学校5所:文德学校、东逸湾实验学校、光正实验学校、元培实验中学、北滘实验高中。
第二批第五层,同样新增了区招民办半费生选项,包括:文德学校、光正实验学校、元培实验中学、北滘实验高中。

"半费生"的意思是,用接近公办的学费标准,读民办高中的重点班。这对于成绩中等偏上、又不想承受民办全费压力的家庭来说,是一条新的"性价比路线"。

具体到分数预测:东逸湾实验学校半费生,预计区前18000名(一模约477分)就有机会;文德等校的区招半费生,区前20000名(一模约456分)也值得尝试。
但这里有个容易踩的坑:半费生志愿放在第一批第五层,如果你冲了公办没录取,半费生可能在你还没到第二批公办之前就把你录走了。你本来想去的区招公办学校,可能因为第一批被半费生截胡而错过。
志愿顺序的排列,今年比任何一年都重要。
变化三:第三批新增中高企长学制培养班

第三批第一层,新增面向全市招生的中高企长学制培养班。佛山10所中职学校联合4所高等院校、20家企业,共开设12个专业,2026年总招生计划595人。

其中顺德的中职学校开设8个专业,招生计划合计395人。

这不是传统意义上的"中职"。中高企长学制培养班是一种"中职+高职+企业"联合培养模式,学生毕业后可获得高职学历。
对于成绩在普高线附近(一模约477分上下)的孩子,这是一条正在被越来越多家庭认真考虑的路径。


除了制度层面的变化,今年各校的招生计划也出现了明显的"一增一减":
扩招方面:美的高中扩招幅度最大,总计划从200人增加到384人,几乎翻倍,普通生名额增加74人。
这会显著分流原本冲击李兆基、郑裕彤的中高段学生。国华纪念中学自费生也增加了90人。罗定邦中学增加40人,乐从中学增加44人。
缩招方面:顺德一中西南学校缩减124人,普通生名额减少43人。名额变少,意味着同样的分数段竞争更激烈。


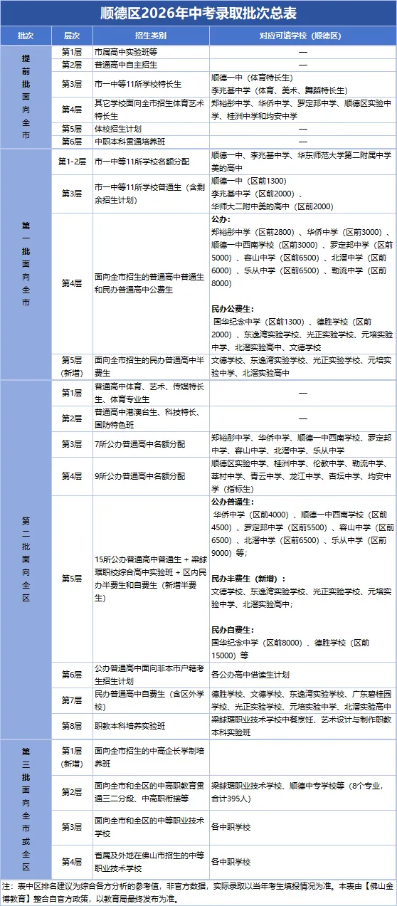
很多家长说,最让人头疼的不是某一条政策,而是批次、层次、志愿的整体结构看不清楚。
下面这张表,我按照官方政策整理,建议你保存:



看完上面这些信息,你大概能感受到今年志愿填报的复杂程度了。
我帮你梳理一下核心矛盾:
高分段

(区前3000名/一模593+)的孩子;
面临的选择反而更难了,郑裕彤取消区招意味着保底策略失效,美的高中扩招意味着多了一个有竞争力的选项,一中西南学校缩招意味着风险上升。
冲、稳、保三个档位的学校怎么排列,今年需要非常精细的计算。
中段

区前(5000-8000名/一模550-578分)的孩子;
多了半费生这个全新选项,但半费生在第一批就录取,如果排位不当,可能被提前截走而错过第二批更理想的公办学校。
普高线附近

(区前15000-20000名/一模456-500分)的孩子;
半费生和中高企长学制培养班都是新机会,但这两条路径的选择逻辑完全不同——一条是走民办高中的性价比路线,一条是走技术培养的长学制路线。
佛山的中考志愿填报,堪称全广东最复杂的体系之一。
五个区的志愿表各不相同,分成多个批次、多个层次、多个志愿位。
光顺德一个区,批次层次组合就有几十种可能。
一模成绩是最重要的定位工具,但分数只能告诉你"你在哪",不能告诉你"该去哪"。
怎么把分数转化为最优的学校选择,才是真正的技术活。
中考只有一次,志愿填报没有"再来一次"的机会。
考得好不如报得好——这句话每年都有人说,但每年都有人在出了结果之后才真正理解。
如果这篇对你有用,转给身边有初三孩子的朋友。多一个人看到,就少一个家庭踩坑。
免责声明:本文部分内容及图片采集整理自网络,发布目的在于传递分享更多信息,如涉及作品版权或其它问题,请及时联系我们删除
佛山中考交流群

佛山2026届中考生家长看过来!
政策看不懂?资讯抓不住?志愿不会填?
别慌!金博教育「2026年佛山中考交流群」正式开放啦!
现在扫码添加微信,备注【进群】即可免费加入!
和上千位佛山家长一起抱团备考,升学路上不孤单!

离中考只剩最后冲刺期!
提分+稳录取,一次解决!
限量体验,报满即止,扫码抢占名额

