点击蓝色字关注我,往后日子,一路同行
///重要提醒:文末有完整电子版领取方式///
这是2026年中考专项〔历史专题・第一次模拟考试卷(安徽卷)〕,
共18 页,完全贴合安徽中考考情与题型结构。
- 考试设置
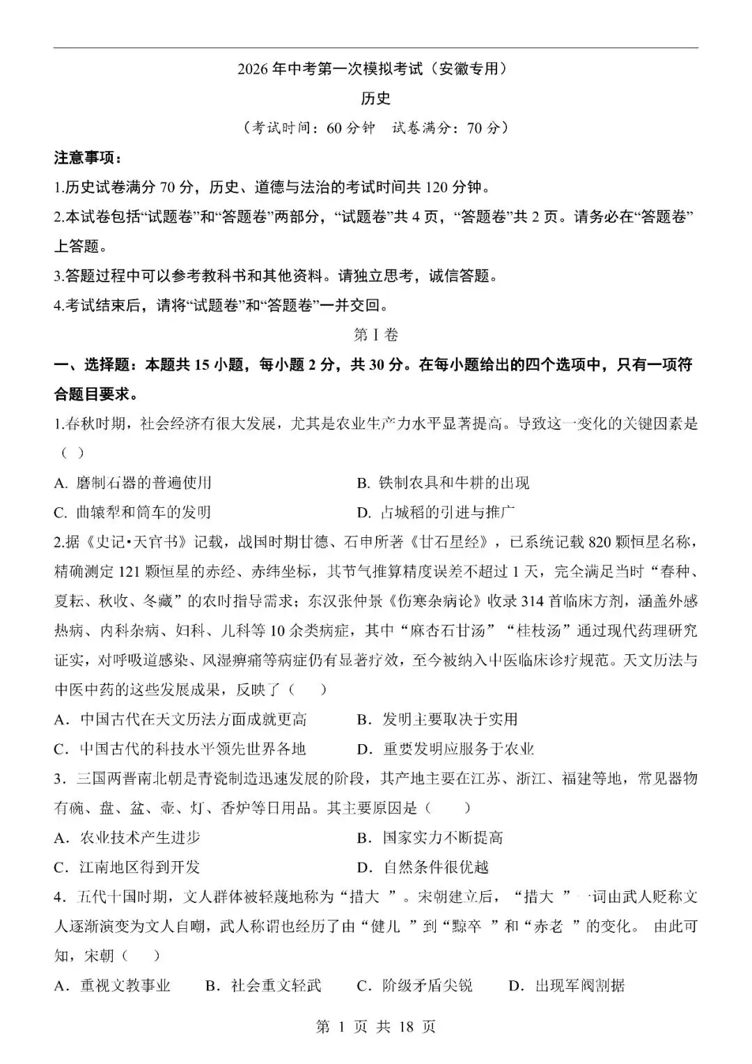
:时长 60 分钟,满分 70 分,与道法合卷共 120 分钟。 - 题型结构
选择题:15 小题,每题 2 分,共 30 分 辨析改错:1 题,共 6 分 材料解析:2 题,共 22 分 活动与探究:1 题,12 分 - 核心考点
覆盖中国古代史、中国近现代史、世界古代史、世界近现代史,重点考查: 古代:铁农具牛耕、古代科技、江南开发、重文轻武、军机处、闭关锁国 近代:戊戌变法、土地革命、抗战、社会习俗变迁 现代:改革开放、家庭联产承包责任制、外交、经济建设 世界:西欧庄园、新航路开辟、罗斯福新政、冷战、殖民扩张 - 素材特色
结合时事热点、图片史料、文献档案、项目式学习命题,全解全析逐题讲解,答案规范、解析详细,适合考前模拟、刷题提分、查漏补缺。
有电子版,可下载打印,完整PDF可在本文底部参照下载方式获取。
篇幅有限,资料仅展示部分内容,需要的家长下载打印出来带孩子一起学习吧!更多海量试题、学习资料敬请期待...坚持更新中!
内容截图












完整电子版领取方法
第一步:点一点“赞”和“推荐”
第二步:点击公众号发消息按钮,对话框内输入本文提取码:0139
温馨提示:限时免费,需要请及时下载,超期仅供会员领取。
特别声明:本微信公众账号分享的资源均通过网络等公共合法渠道获得,仅供试用!版权属于原出版机构或影像公司,本资源为电子载体传播分享仅限于家庭使用与交流心得、参考和辅助购买决策,不得以任何理由在商业行为中使用,若喜欢此资源,建议购买实体产品。文章中的视频及图片均来自网络,版权归原作者或原出版社所有。如有侵权,请及时联系删除。

·END·
文章来源:
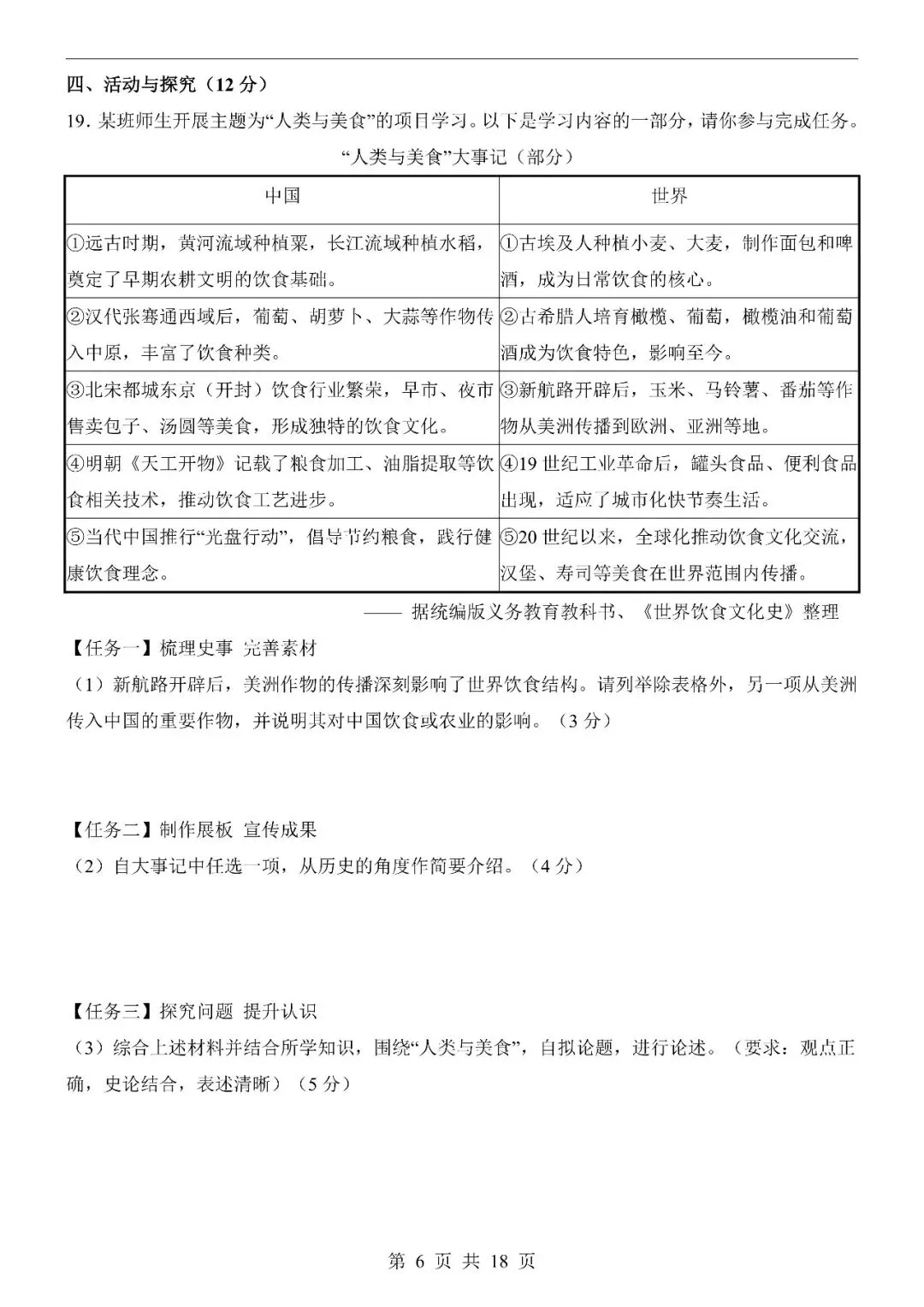
四季读书网
版权声明:本文内容由互联网用户自发贡献,该文观点仅代表作者本人。本站仅提供信息存储空间服务,不拥有所有权,不承担相关法律责任。如发现本站有涉嫌抄袭侵权/违法违规的内容, 请发送邮件至23467321@qq.com举报,一经查实,本站将立刻删除;如已特别标注为本站原创文章的,转载时请以链接形式注明文章出处,谢谢!