点击蓝字 关注学科网

《【学易金卷】初中期中模拟考试(2025—2026学年下学期)》汇聚名师备考精华,精选名校经典好题,旨在帮助学生对知识进行深度剖析和全面检测,助力学生实战演练,在模拟训练中提升能力。
方式一:复制链接到电脑端打开
https://www.zxxk.com/activity/czxyjj/?source=tw
方式二:手机识别二维码

精彩资料预览
《【学易金卷】初中期中模拟考试(2025—2026学年下学期)》
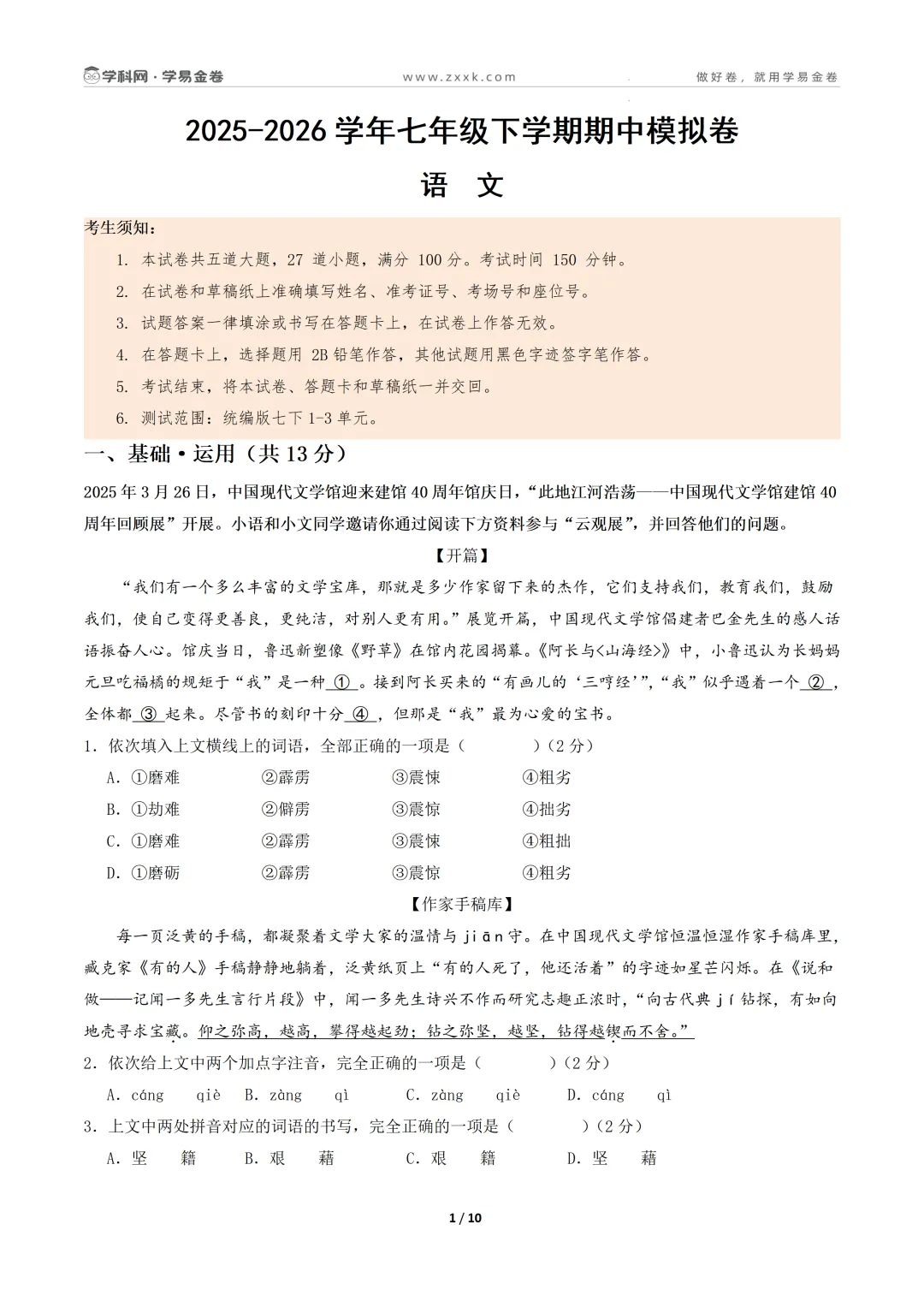
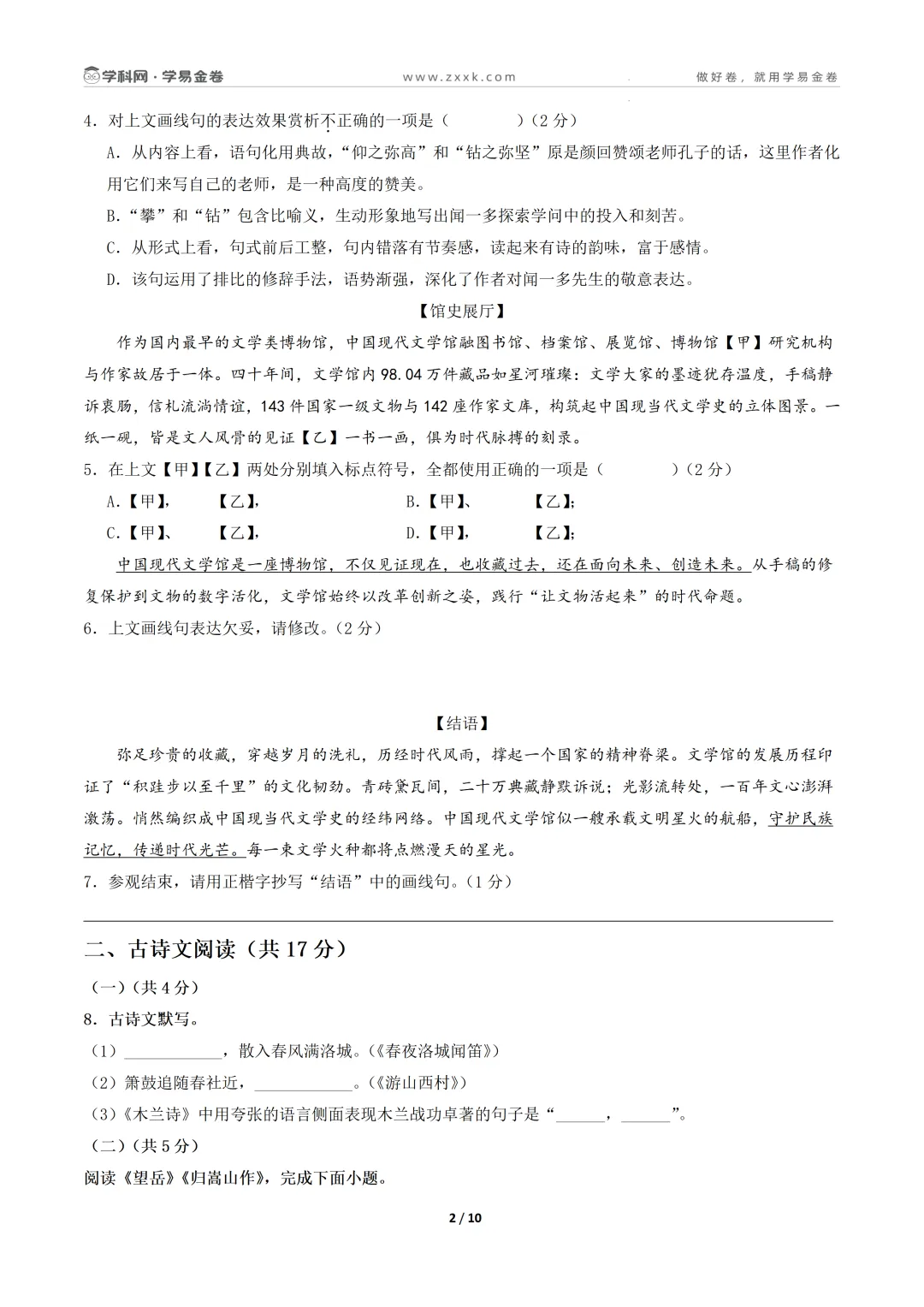
语文部分资料预览





左右滑动预览资源
点击看大图
数学部分资料预览





左右滑动预览资源
点击看大图
英语部分资料预览






左右滑动预览资源
点击看大图
精彩资料专题
《【学易金卷】初中期中模拟考试(2025—2026学年下学期)》
语文
数学
英语
物理
化学
生物
地理
历史
道德与法治
科学
手机长按识别小程序码进入专题

电脑下载资料,登录专题网址https://www.zxxk.com/docpack/3646178.html
温馨提示
1.学科网高端网校通用户可免费下载;
2.建议复制网址在电脑端下载本资料;
3.专题持续更新,可以收藏下载地址。
“学易金卷”引领备考方向


学科网
优质资源及智慧教学服务商
与教育局、教研室、百强校/省重点校、出版社深度合作
文章来源:
四季读书网
版权声明:本文内容由互联网用户自发贡献,该文观点仅代表作者本人。本站仅提供信息存储空间服务,不拥有所有权,不承担相关法律责任。如发现本站有涉嫌抄袭侵权/违法违规的内容, 请发送邮件至23467321@qq.com举报,一经查实,本站将立刻删除;如已特别标注为本站原创文章的,转载时请以链接形式注明文章出处,谢谢!