
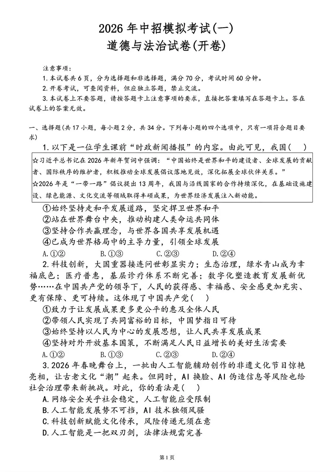
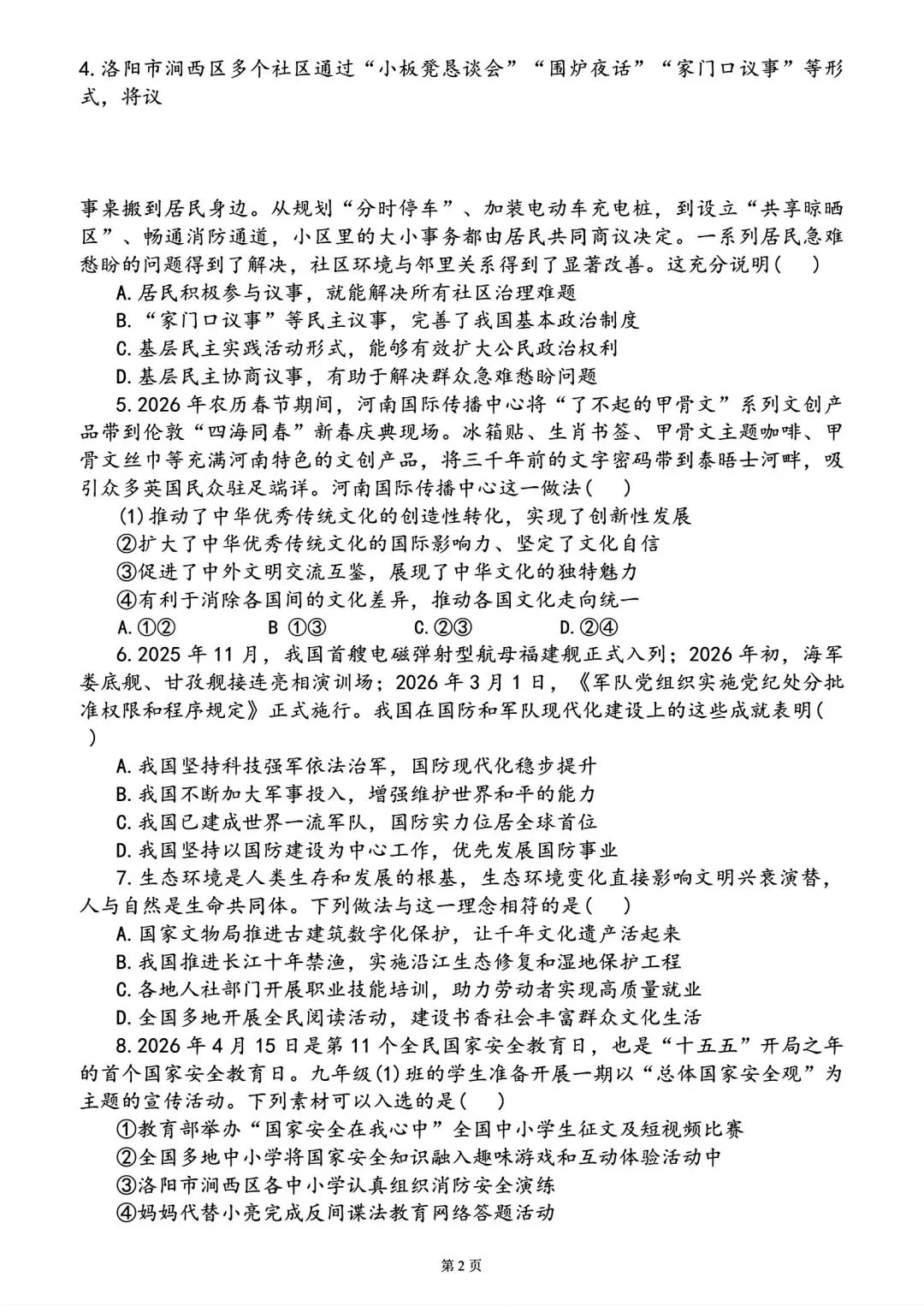
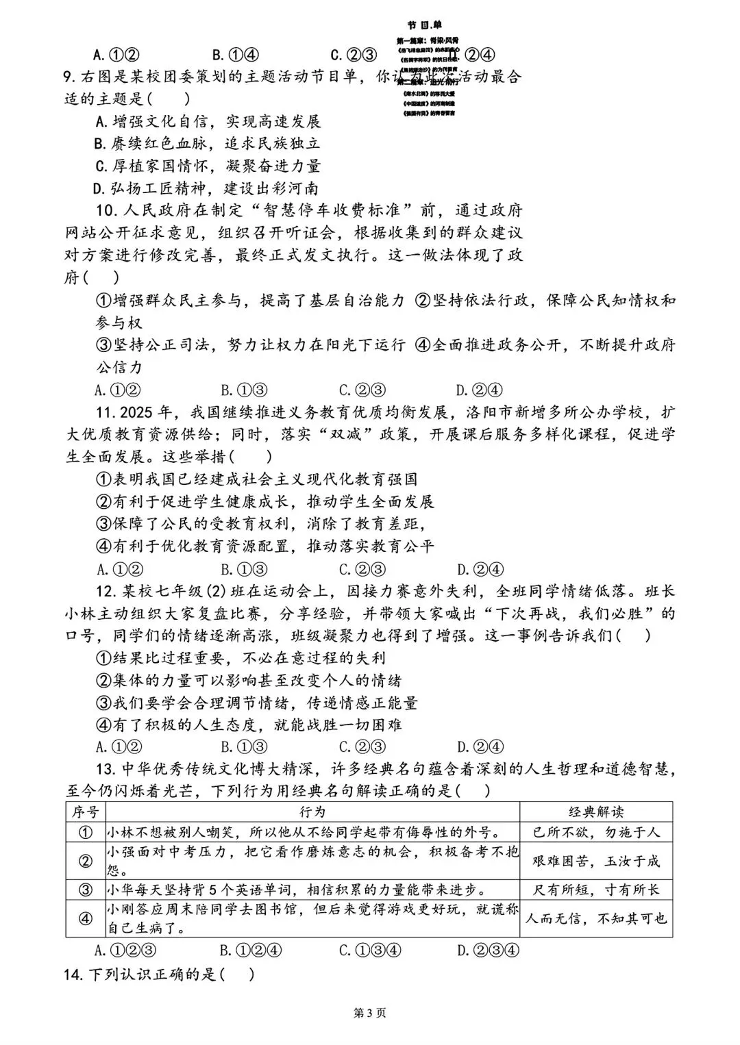
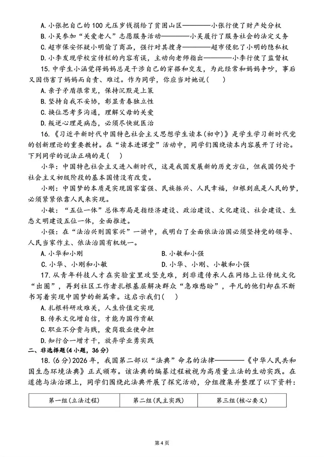
点击上方「蓝字」关注我们

文末获取电子版

资料预览

数学试卷












语文试卷








英语试卷










物理试卷








化学试卷





















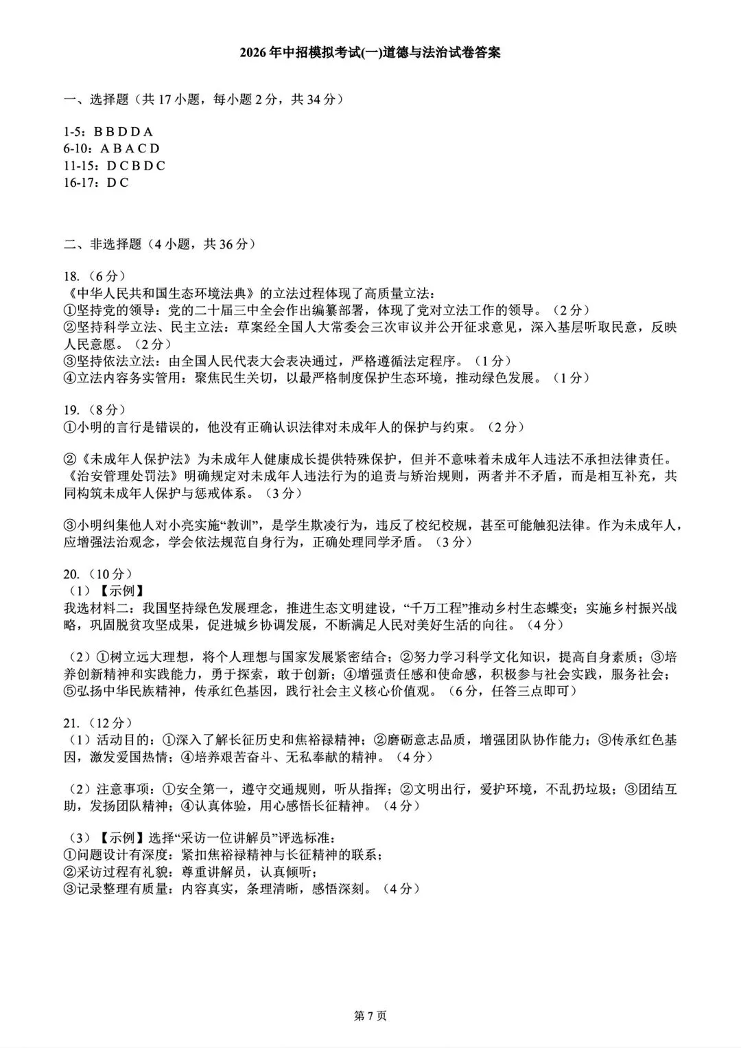
道德与法治试卷







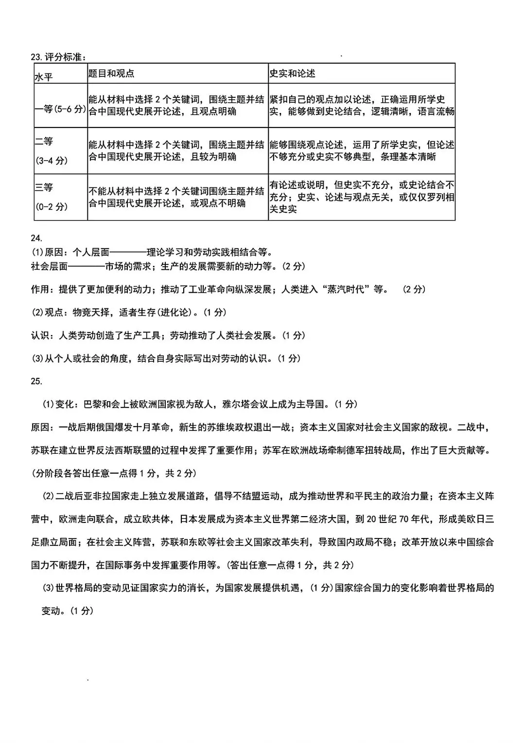
历史试卷









由于篇幅限制和个人精力有限,公众号中只展示数学学科或数理化学科,其他学科相关试卷及答案会上传至网盘,如有需要可复制下方链接在网盘中查看,由于资料来源于网络,免费分享,如果网盘中没有相关学科或答案,即为未搜集到,如收集后会在网盘中更新,敬请关注......

电子版下载方式
百度网盘链接:
https://pan.baidu.com/s/1ZwRaxqi7fg23hMDtVZHA3g?pwd=eefp
夸克网盘链接:
https://pan.quark.cn/s/80e795897f82
文章来源:
四季读书网
版权声明:本文内容由互联网用户自发贡献,该文观点仅代表作者本人。本站仅提供信息存储空间服务,不拥有所有权,不承担相关法律责任。如发现本站有涉嫌抄袭侵权/违法违规的内容, 请发送邮件至23467321@qq.com举报,一经查实,本站将立刻删除;如已特别标注为本站原创文章的,转载时请以链接形式注明文章出处,谢谢!