
点击上方「学霸满分笔记」关注我们!
获取更多练习题,试卷真题等,每天上午10点与您相约!
▼
在初中阶段,同学们需要学习的内容非常的多,而想要综合理想成绩过关呢,那么每一门学科的学习都需要耗费同学们大量的时间和精力,而除了安排好每一门学科的学习时间以外,提升学习和复习的效率必不可少。
为什么同样的学习时间,学霸就能够在高强度的学习压力下,抽出时间去玩耍,自己每天苦苦学习,最后学习成绩还不理想呢,其实就是因为没有正确高效的学习方法,浪费了时间也没有掌握真正有效的内容考点。
所以在初中阶段的学习过程中,同学们一定要注重学习的方法,学会把复杂的知识简单化,高效的整理学习笔记,把复杂的知识简单呈现出来进行学习掌握,这样不仅能够提升学习的效率,成绩也能得到提升。
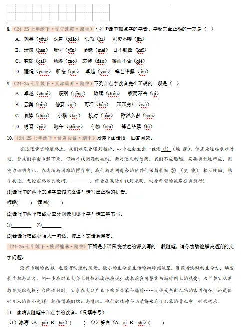
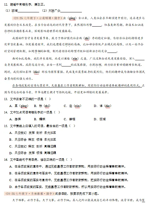
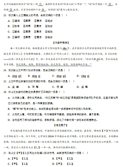
下面,老师就整理了一份2026新统编版:七年级语文下学期期中真题分类汇编,打印一份吃透了,期中考试拿高分!
老师已为大家备好电子打印版,想要领取电子打印版请拉到文末查看。
▼










高清原图,可自行保存打印。
完整电子版仅供会员下载!
▼
详情扫描下方二维码,添加老师微信咨询 2026新统编版:七年级语文下学期期中真题分类汇编

求学之路,任重道远,让我们携手并进,一起努力!



点这里,
送我的文章去有趣的「在看」
▼▼▼▼
