
笔者常年从事中学数理化研究,对湖南中考数理化及高考数学、物理钻研较深,可提供小学五年级到高三阶段数(理化)学习咨询服务,有需求的家长朋友请电话(微信):18867371765

小五到高三各阶段数(理化)学习咨询的家长朋友请电话(微信):18867371765
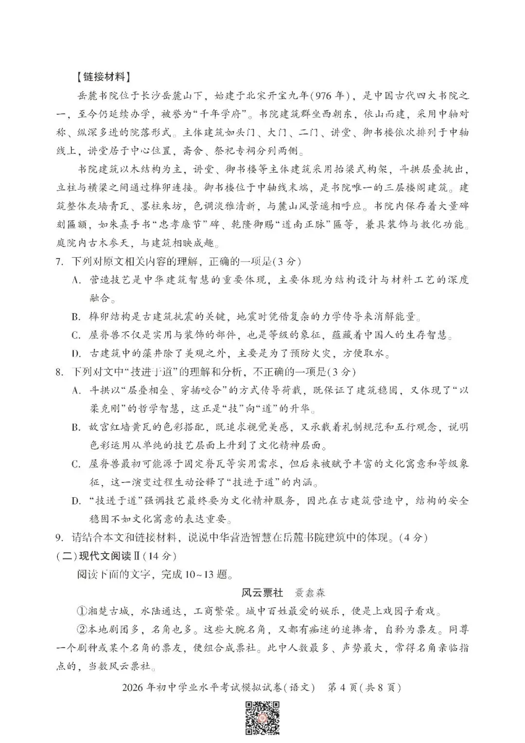
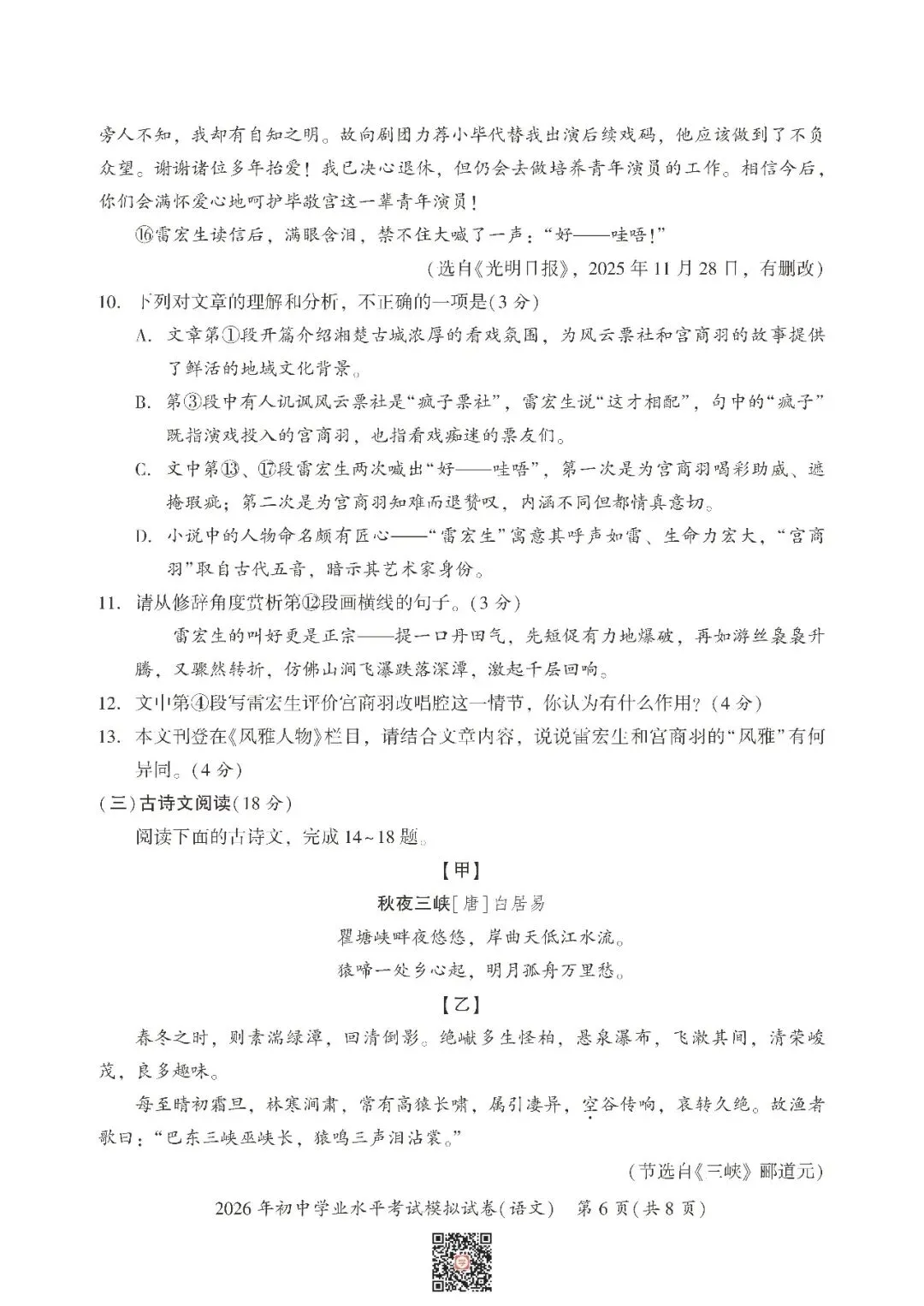
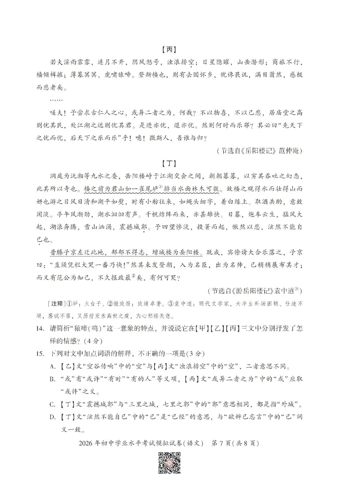
一、语文










语文勘误处:
二、数学
截至当前出来的十来套市级中考模拟数学试题,湘潭卷质量属于上乘。倒数第二题,依然是湘潭传统风格的类比探究题,这是一道中考改编题。第三问,EF中点M换成ΔBEC外心(同一点),本问理论上应该是求CF的长度,求AE长度影响整题连贯性。压轴题偏向解析几何(近两年湖南中考数学命题方向),第二问是抛物线框架下的将军饮马问题,第三问关键是表示三角形的高,注意到其中的等腰直角三角,难度并不大,值得一提的是第二、三问之间无任何关联。

















数学勘误处:
三、英语


英语勘误处:
四、物理








物理勘误处:
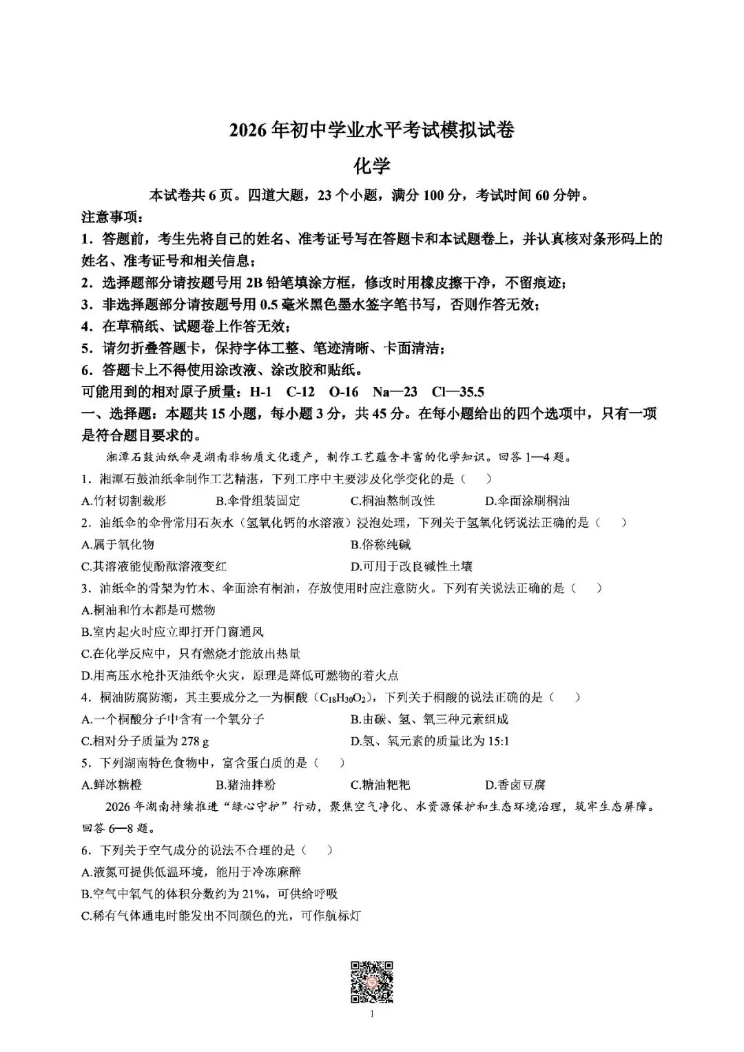
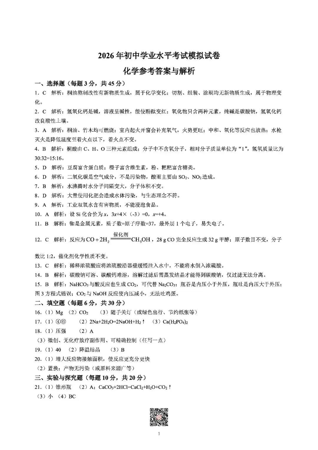
五、化学








化学勘误处:
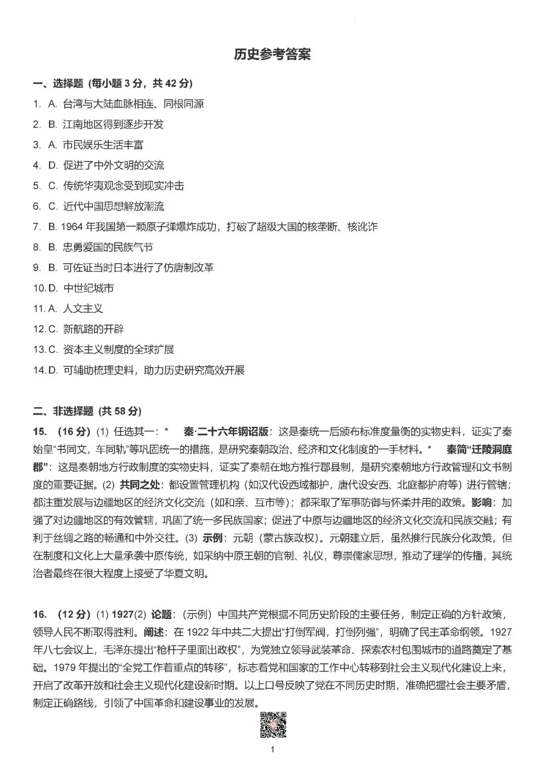
六、历史








历史勘误处:
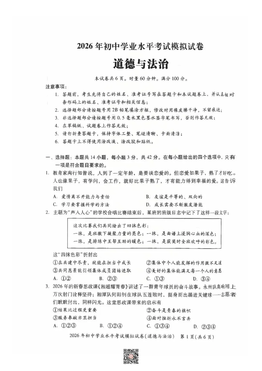
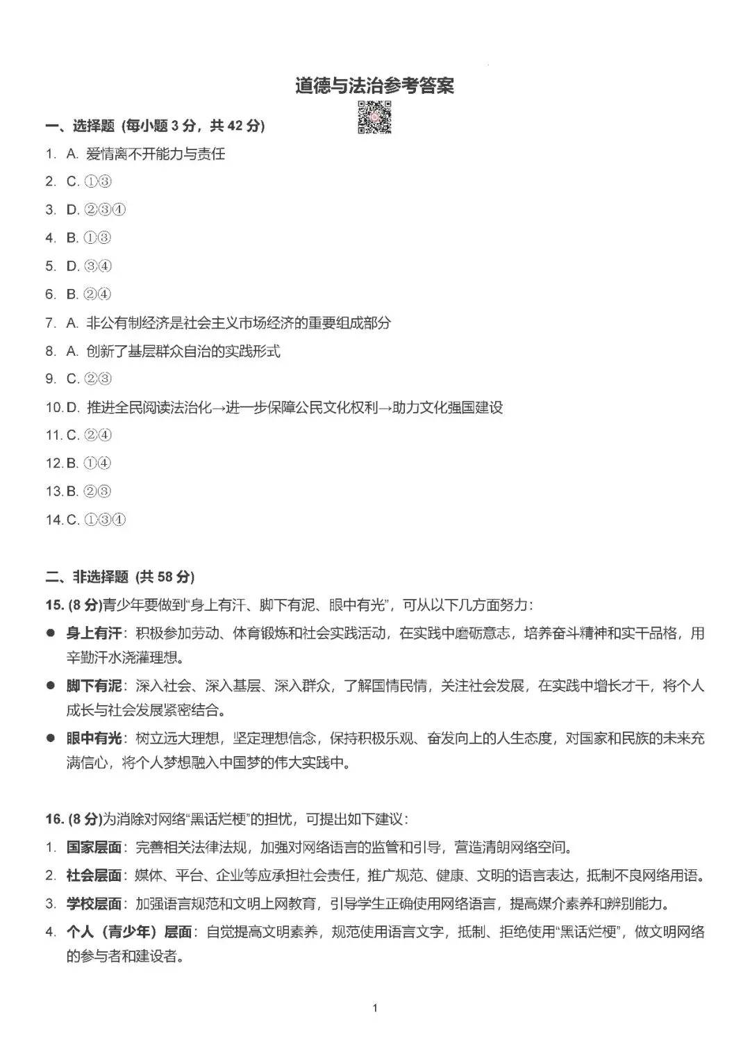
七、道德与法治








道德与法治勘误处:
小五到高三各阶段数(理化)学习咨询的家长朋友请电话(微信):18867371765
关注本公众号“乐学天人”,获取初高中数理化试题资源。
