一、逐题核心考核知识点深度分析
第一部分:积累与运用(1-7题,共25分)
第1题:考核字音辨析。重点考察多音字(如“顷”)、易混读音(如“缄”)。要求学生精准掌握课标要求的常用字读音。
第2题:考核字形辨析。侧重同音易错字(如“躁”与“燥”)、近义词(如“鹜”与“骛”)。考察在具体语境中的规范书写能力。
第3题:考核病句修改。涵盖成分残缺(主语缺失)、语意重复(“不再”与“避免”)、逻辑矛盾等核心病句类型。
第4-6题:考核名著阅读与文学素养。第4题针对《钢铁是怎样炼成的》,考察对人物性格及核心情节的精准记忆;第5题考核名句的情境化运用;第6题针对《水浒传》,以流程图形式考察林冲性格转变的关键节点。
第7题:考核古诗文默写。包含直接默写和理解性默写,考察《行路难》、《酬乐天扬州初逢席上见赠》、《江城子·密州出猎》等名篇的精准储备。
第二部分:阅读(8-23题,共45分)
第8-10题(文言文阅读):考核文言实词迁移、句子翻译及文本比较。选文为欧阳修的《醉翁亭记》与《丰乐亭记》,侧重考察对“与民同乐”政治理想的深度理解及其异同点分析。
第11-14题(说明文阅读):考核信息提取、说明方法及实际运用。主题为“踢毽子”,考察对文章结构的梳理、说明方法(列数字、作比较)的作用分析,以及根据文本内容提供建议的能力。
第15-19题(文学类文本阅读):考核情节概括、细节赏析、词句理解及主题探究。选文《管城笔坊》具有浓郁的人文气息,考察学生对匠人精神的理解,以及对“先生”这一称谓内涵的文化解读。
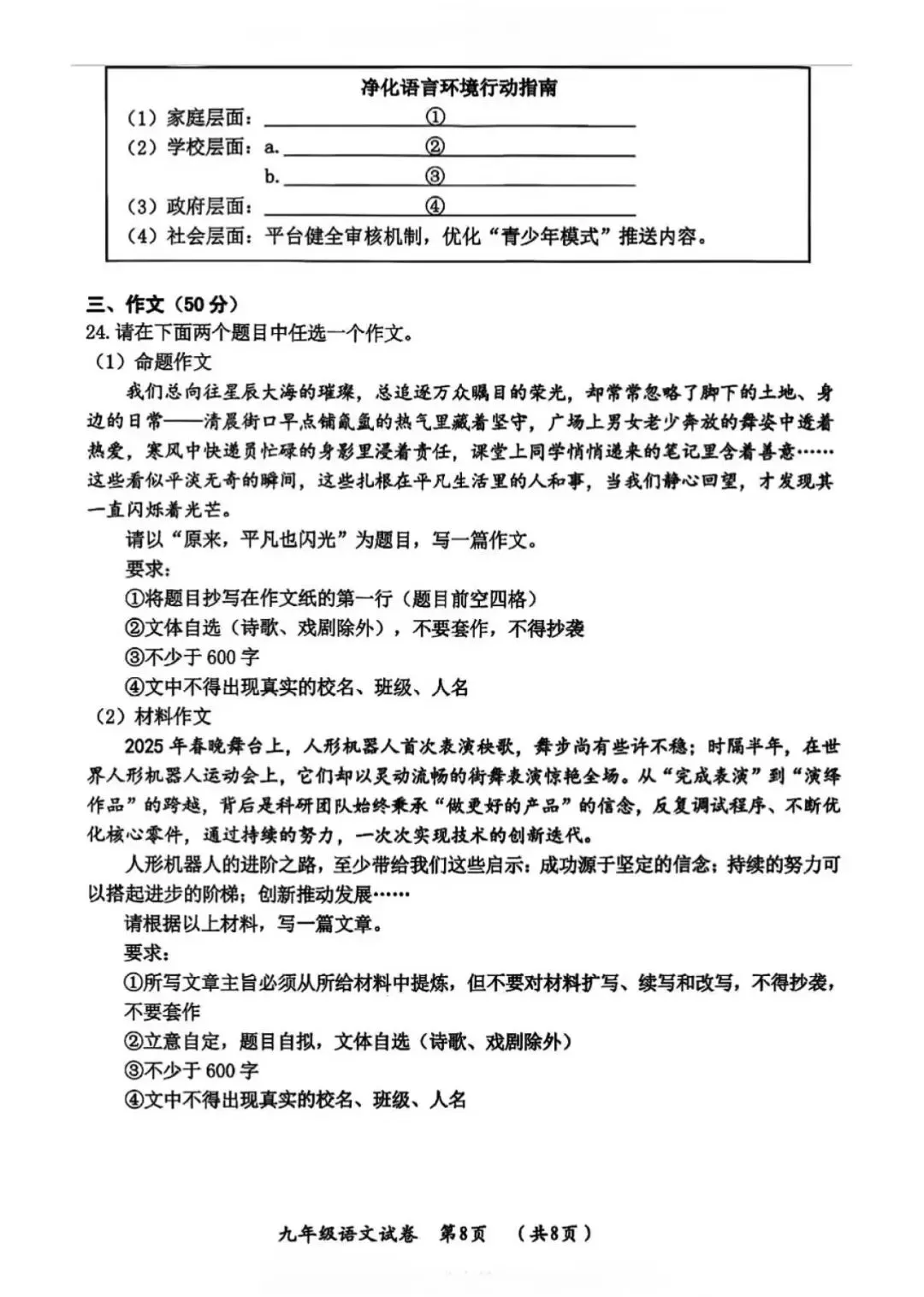
第21-23题(议论文/非连续性文本阅读):考核概念界定、论证方法及逻辑推导。针对“网络烂梗”,考察学生提取定义、辨析论证手法(引证法、比喻论证)以及多视角制定行动指南的能力。
第三部分:写作(24题,50分)
作文:考核命题作文(原来,平凡也闪光)与材料作文(科技创新与信念)。重点考察学生的立意深度、情感真实性及语言组织能力。
二、题型难易度与解题关键
1. 基础积累题:难度中等偏下。解题关键在于“日常留心”与“精准记忆”。病句题需掌握“缩句法”,名著题需关注人物命运的转折点。
2. 文言文阅读:难度中等。解题关键在于“课内迁移”。如“临”字的解释需联想课内学过的含义。对比阅读需抓住作者在不同背景下共同的心理状态。
3. 现代文阅读:难度中等偏上。解题关键在于“文本意识”与“得分点意识”。说明文和议论文要精准锁定原文区域;散文(文学性阅读)要学会结合人物形象进行深层共情,不能仅停留在表面文字。
4. 作文:难度中等。解题关键在于“小切口,深立意”。避免空洞喊口号,要通过具体的细节展现平凡中的光辉。
三、各分数段复习建议与壁垒攻破
【90分以下分数段】
重点题型:1-7题基础题、古诗文默写、说明文基础题。
复习重点:这一段位的学生壁垒在于“硬知识丢分多”。重点复习字音、字形、病句模板,确保前25分不丢掉15分以上;背诵必考古诗文,确保默写不丢分。
壁垒攻破:克服“大概齐”的心理。作文必须保证写满字数且不出错别字,现代文阅读要尝试在原文中找原话回答,不要凭感觉乱写。
【90-100分分数段】
重点题型:说明文及议论文的术语题、文言文翻译、名著情节题。
复习重点:这一段位的壁垒在于“答题不规范”。重点复习说明方法(如:作比较的作用是突出强调了……)、论证方法(如:比喻论证生动形象地论证了……)的固定答题模板。
壁垒攻破:梳理知识体系。文言文要翻译到“字字落实”,名著要熟悉重要章节的情节链条,减少由于记忆模糊导致的失分。
【100-110分分数段】
重点题型:文学性阅读(散文)的赏析题、文言文对比分析题、作文立意。
复习重点:这一段位的壁垒在于“深度不足”。重点训练对文章主旨的提炼,学习如何分析散文中的描写手法及其表达效果。
壁垒攻破:提升文学敏感度。现代文阅读要练习“多点给分”意识,不要只答一个点。作文要追求“结构优美”,尝试使用一些修辞手法或深刻的引用。
【110分以上分数段】
重点题型:全卷所有细节(特别是阅读理解的压轴题)、一类文作文。
复习重点:这一段位的壁垒在于“细节与文采”。语文要冲刺高分,基础必须零失分。复习重点应放在作文的高级表达和阅读理解中对社会现象(如网络烂梗)的深层思辨。
壁垒攻破:突破思维定式。在回答开放性试题(如建议类、评价类)时,要展现出高于同龄人的视野和逻辑性。作文要追求独特的视角和文学性。
四、专业实用性建议
1. 建立错题逻辑链:每次模拟考后,不要只看分数,要核对参考答案,分析自己的答案与标准答案缺失了哪个“关键词”。
2. 文言文实词手册:针对香坊区爱考对比阅读的特点,整理欧阳修、苏轼、柳宗元等名家的常用实词。
3. 作文素材库:针对“平凡、闪光、初心、坚持”等中考高频主题,各准备一个深度素材,练习“一材多用”。
这份卷子是中考前非常重要的练手资料,建议对照答案中的评分标准,进行“踩点给分”练习。









文章来源:
四季读书网
版权声明:本文内容由互联网用户自发贡献,该文观点仅代表作者本人。本站仅提供信息存储空间服务,不拥有所有权,不承担相关法律责任。如发现本站有涉嫌抄袭侵权/违法违规的内容, 请发送邮件至23467321@qq.com举报,一经查实,本站将立刻删除;如已特别标注为本站原创文章的,转载时请以链接形式注明文章出处,谢谢!