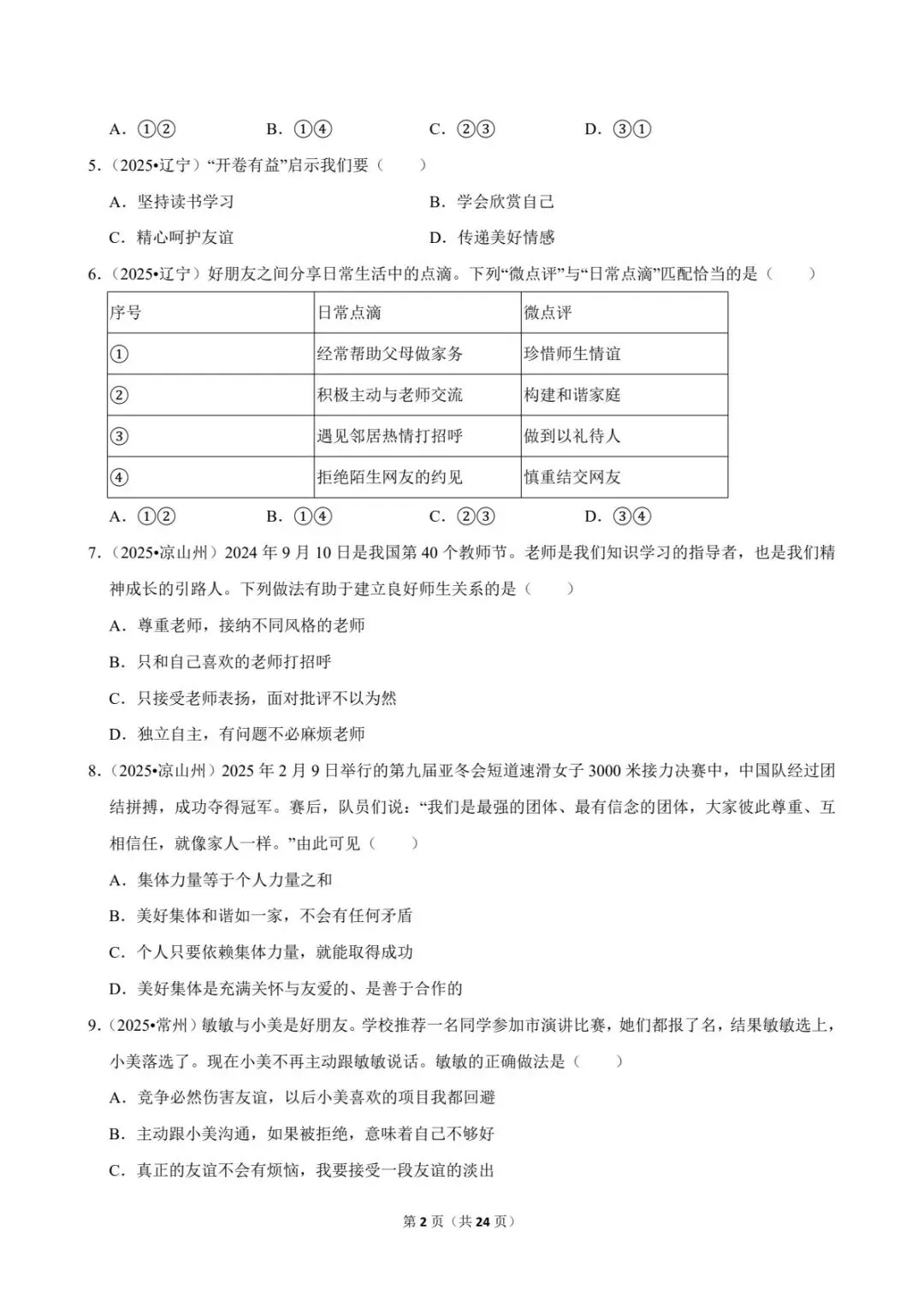
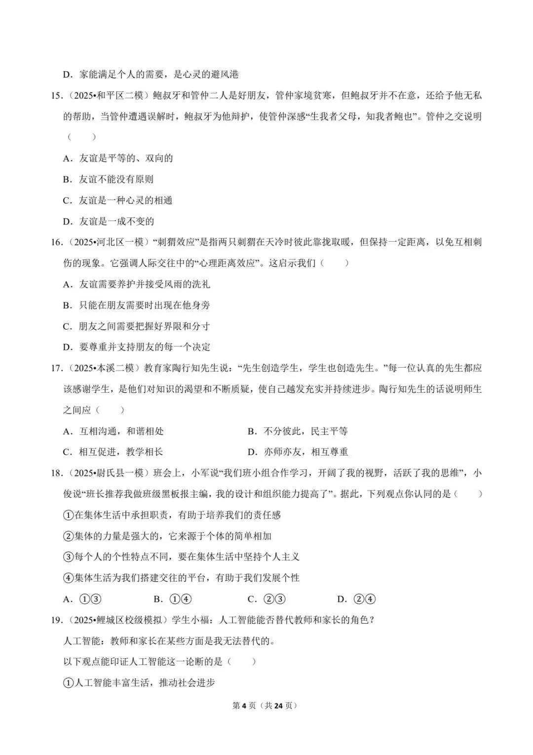
📣今日分享:2026中考道法必考|成长的时空:核心考点+真题速记,一篇吃透!
成长的路上,友谊、师生、集体、家庭年年考、反复考。
这篇把高频考点、易错点、答题金句全部整理好,考前背一遍,提分超稳!
以下为部分截图,具体查看完整PDF文件
完整知识笔记(打印版)→下拉至文章末尾









资料内容过多,仅展示部分内容


资料领取方式:
①点亮右下角的“👍”和“❤️”,感谢支持!
②关注公众号,回复“985”获取完整版。
原创整理,无水印可打印,持续更新~需要其他资料欢迎评论区留言,下期继续分享。
文章来源:
四季读书网
版权声明:本文内容由互联网用户自发贡献,该文观点仅代表作者本人。本站仅提供信息存储空间服务,不拥有所有权,不承担相关法律责任。如发现本站有涉嫌抄袭侵权/违法违规的内容, 请发送邮件至23467321@qq.com举报,一经查实,本站将立刻删除;如已特别标注为本站原创文章的,转载时请以链接形式注明文章出处,谢谢!