初中中考数学春季一轮复习教师备课讲义
简介:
一、产品内容
聚焦中考数学一轮复习核心,夯实备考基础,覆盖一轮复习全流程:
以知识点为核心,系统梳理初中数学全部基础知识点,配套「知识点精讲+典例解析+同步习题」,层层递进、重点突出,帮助学生扎实掌握基础,梳理知识脉络,为后续二轮冲刺筑牢根基。
二、适配与用途
适配中考数学一轮基础复习教学,专为初中数学教师备课、课堂精讲、基础巩固、学情查漏设计,拿到手直接可用,无需额外补充修改,高效对接一轮复习教学需求。
三、编排设计
遵循中考备考逻辑与教师授课规律,侧重基础知识点梳理与巩固,贴合学生一轮复习节奏,循序渐进引导学生吃透基础。
知识点讲解详实,典例贴合基础考点,习题适配基础巩固,方便教师引导学生梳理知识、掌握基础解题方法,高效完成一轮基础复习。
四、使用优势
▪ 全套纯Word版本,无logo、无水印,可自由编辑修改,适配教师备课排版与内容调整需求;
▪ 配备教师版(含完整解析)+学生版(无解析),备课、授课、批改、课堂发放一步到位;
▪ 内容紧扣基础考点,讲练结合,拿来即用,大幅节省教师备课时间,提升一轮复习授课效率。
一轮复习目录及试看:
初中数学 - 中考一轮复习
第01讲 数与式
第02讲 方程(组)与不等式(组)
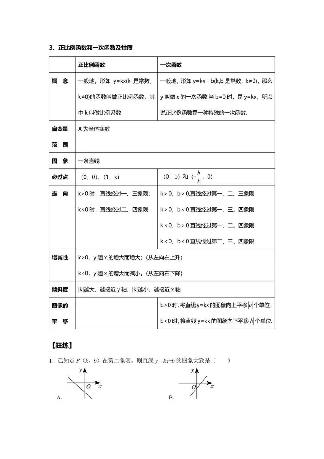
第03讲 一次函数
第04讲 反比例函数
第05讲 二次函数
第06讲 三角形
第07讲 平行四边形
第08讲 圆
第09讲 锐角三角函数
第10讲 统计与概率
第11讲 代几综合
第12讲 图形变换
第13讲 动点问题
第14讲 最值问题
第15讲 模拟卷






更多资料见下图:

需要完整资料版本请扫描二维码:
