2026苏州中考五大变化
事关升学,别等报名才知道


转眼间已到中考冲刺的关键阶段,很多家长都在密切关注今年的考试政策与最新动向。2026 年苏州中考究竟有哪些新调整?海豚已经为大家梳理完毕,一文看懂~


指标生新政落实第一年
2023 年中考政策已明确规定:“自 2023 级初一年级起,指标生资格需符合地段生认定,或通过积分入学等相关途径,且在对应施教区初中连续在籍就读满三年,方可享受指标生政策。”
2026 届考生正是这一新政策正式落地的首届学生,后续年级也都在密切关注。具体资格认定标准,本届家长务必重点留意,提前核对孩子是否具备指标生资格。
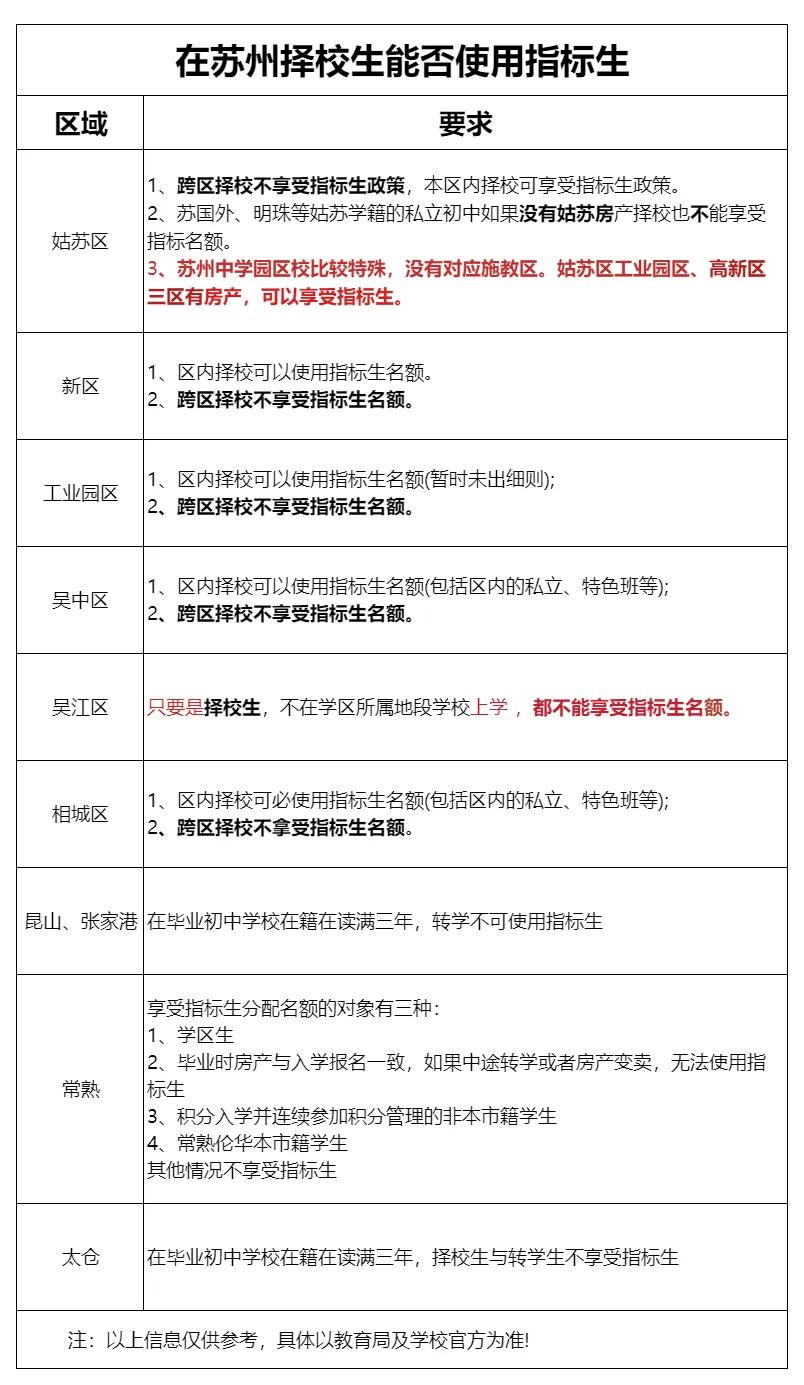
关于择校生的指标生资格认定细则,可参照下表详细了解:

管·教·练,效果更好


听力口语稍有变动
2026 年江苏省初中英语听力口语自动化考试定于4 月 25 日、26 日举行。本次考试采用人机对话方式,听力与口语合并测试,共设置五大题型,满分 30 分,成绩直接计入中考总分,具体题型及分值分布详见下表。

2026 年江苏省中考英语人机对话考试,在考试要求、试卷结构与备考方法上,整体与往年基本保持稳定。值得注意的是,朗读短文篇目有新增调整!
话题简述部分:与上年保持一致,共 12 篇话题,无配套范文,考试时仅呈现题目,无中文提示。
朗读短文部分:在原有 18 篇的基础上,新增 6 篇,部分原有篇目略有调整,所有选材均出自译林版初中英语教材(七上 — 九下)。
今年朗读短文新增的 6 篇具体篇目如下:
七上 Unit 3 Task、七下 Unit 6 Task、八下 Unit 7 Task、九上 Unit 7 Reading、九下 Unit 2 Reading、九下 Unit 4 Reading
管·教·练,效果更好


高中招生风向调整
细心观察就能发现,今年开年以来,各区优质高中不少线下活动都临时取消或转为低调举办。今年的中招宣传大概率会呈现“小范围、高频次”的特点。
从本学期开学至今,已有多所学校陆续组织小范围学情评估、专场宣讲、校园探访等活动,开展前期意向沟通;大规模的校园开放日,预计要等到一模结束后(5—6 月份)才会集中开展。
* 以上仅为基于当前情况的梳理推测,具体安排请以各学校官方通知为准。
管·教·练,效果更好

2026中考人数突破12万
近四年来,苏州中考报名人数始终保持逐年上涨趋势。2025 年苏州中考参考人数首次突破 11 万大关,预计 2026 年考生规模还将继续攀升。
结合往年相关监测数据综合测算 ——2026 年苏州中考报名人数或将达到12 万以上!
管·教·练,效果更好

中考扩招
这一梯队有19所学校,也是学校分布比较多的一个分数段,这一阶段各区尾部四星和民办高中居多。
2026年1月25日,苏州市十七届人大五次会议正式公布普通高中扩容提质专项行动,聚焦学位供给与办学质量双提升,为苏州学子升学保驾护航。
此次行动将通过优化整合教育资源、新建及改扩建普通高中等多项举措,进一步扩大普通高中学位总量,缓解升学压力;同时推动普通高中向多样化、特色化转型,重点打造一批兼具科技、人文、外语、体育、艺术等特色的优质高中,满足学生个性化发展需求。
本次扩容提质明确年度核心目标:新增普通高中学位8500个,实现学位供给持续增量;此外,具备科技、人文、外语、体育、艺术等特色的普通高中占比,将提升至80%,让更多学子能享受到特色优质教育。
值得家长关注的是,苏州头部高中近年来已持续推进扩容升级,与此同时,一大批新增、改扩建高中项目正稳步推进、陆续落地,未来苏州普通高中办学水平与学位供给将迎来双重提升!
管·教·练,效果更好
结语
以上就是2026年苏州中考的五大核心新动向,每一项都与各位考生的升学之路紧密相关。提前读懂这些变化,才能精准规划备考方向、规避备考误区,为中考冲刺做好充分准备。海豚愿每一位苏州中考考生,都能把握政策导向、科学高效备考,顺利奔赴理想高中,不负努力与期待!
