【作文-真题演练】八年级下-41-青春-思维导图+解析+范文批注指导

四季读书网 8 0
【作文-真题演练】八年级下-41-青春-思维导图+解析+范文批注指导

点击上方的“彭波语文工作室”马上关注公众号

【作文-真题演练】八年级下-41-青春-思维导图+解析+范文批注指导 第1张

【作文-真题演练】八年级下-41-青春-思维导图+解析+范文批注指导 第2张

本公众号

所有思维导图和内容

严禁转载

【作文-真题演练】八年级下-41-青春-思维导图+解析+范文批注指导 第3张

扫下面的二维码,加我好友,此专项一共60篇,每篇1元(word)文档,我将WORD发给您

◆八年级下-作文真题演练-思维导图+解析+范文批注指导(60篇)(WORD文档)(40元打包)

【作文-真题演练】八年级下-41-青春-思维导图+解析+范文批注指导 第4张
——目录——
【作文-真题演练】八年级下-01-选择-思维导图+解析+范文批注指导
【作文-真题演练】八年级下-02-故事里的事-思维导图+解析+范文批注指导
【作文-真题演练】八年级下-03-热爱生命-思维导图+解析+范文批注指导
【作文-真题演练】八年级下-04-转身与成长-思维导图+解析+范文批注指导
【作文-真题演练】八年级下-05-等待-思维导图+解析+范文批注指导
【作文-真题演练】八年级下-06-永葆发芽的心-思维导图+解析+范文批注指导
【作文-真题演练】八年级下-07-放学路上-思维导图+解析+范文批注指导
【作文-真题演练】八年级下-08-做我自己-思维导图+解析+范文批注指导
【作文-真题演练】八年级下-09-以和为贵-思维导图+解析+范文批注指导
【作文-真题演练】八年级下-10-触动心灵的美-思维导图+解析+范文批注指导
【作文-真题演练】八年级下-11-世界赠予我________-思维导图+解析+范文批注指导
【作文-真题演练】八年级下-12-走过,才明白-思维导图+解析+范文批注指导
【作文-真题演练】八年级下-13-与美相逢-思维导图+解析+范文批注指导
【作文-真题演练】八年级下-14-_________为生活着色-思维导图+解析+范文批注指导
【作文-真题演练】八年级下-15-书外书里-思维导图+解析+范文批注指导
【作文-真题演练】八年级下-16-行走,让生命更丰盈-思维导图+解析+范文批注指导
【作文-真题演练】八年级下-17-考试-思维导图+解析+范文批注指导
【作文-真题演练】八年级下-18-我也有自己的光芒-思维导图+解析+范文批注指导
【作文-真题演练】八年级下-19-追光者-思维导图+解析+范文批注指导
【作文-真题演练】八年级下-20-________的力量-思维导图+解析+范文批注指导
【作文-真题演练】八年级下-21-在我眼里,______最美-思维导图+解析+范文批注指导
【作文-真题演练】八年级下-22-掌心的泥香-思维导图+解析+范文批注指导
【作文-真题演练】八年级下-23-青春的________之痛-思维导图+解析+范文批注指导
【作文-真题演练】八年级下-24-慢下来,会精彩-思维导图+解析+范文批注指导
【作文-真题演练】八年级下-25-日常拾趣-思维导图+解析+范文批注指导
【作文-真题演练】八年级下-26-看见________,触动心灵-思维导图+解析+范文批注指导
【作文-真题演练】八年级下-27-那________,让我心动-思维导图+解析+范文批注指导
【作文-真题演练】八年级下-28-总有风景让我心动-思维导图+解析+范文批注指导
【作文-真题演练】八年级下-29-乐在其中-思维导图+解析+范文批注指导
【作文-真题演练】八年级下-30-______触动了我的心灵-思维导图+解析+范文批注指导
【作文-真题演练】八年级下-31-______行走中遇见美好-思维导图+解析+范文批注指导
【作文-真题演练】八年级下-32-历经风雨更挺拔-思维导图+解析+范文批注指导
【作文-真题演练】八年级下-33-在路上-思维导图+解析+范文批注指导
【作文-真题演练】八年级下-34-我的觉醒故事-思维导图+解析+范文批注指导
【作文-真题演练】八年级下-35-永不褪色的记忆-思维导图+解析+范文批注指导
【作文-真题演练】八年级下-36-______,可敬-思维导图+解析+范文批注指导
【作文-真题演练】八年级下-37-矛盾与收获-思维导图+解析+范文批注指导
【作文-真题演练】八年级下-38-过去是一把开启未来无限可能的钥匙-思维导图+解析+范文批注指导
【作文-真题演练】八年级下-39-心中最“好”的印记-思维导图+解析+范文批注指导
【作文-真题演练】八年级下-40-坚持下去,运气就会找上门来-思维导图+解析+范文批注指导

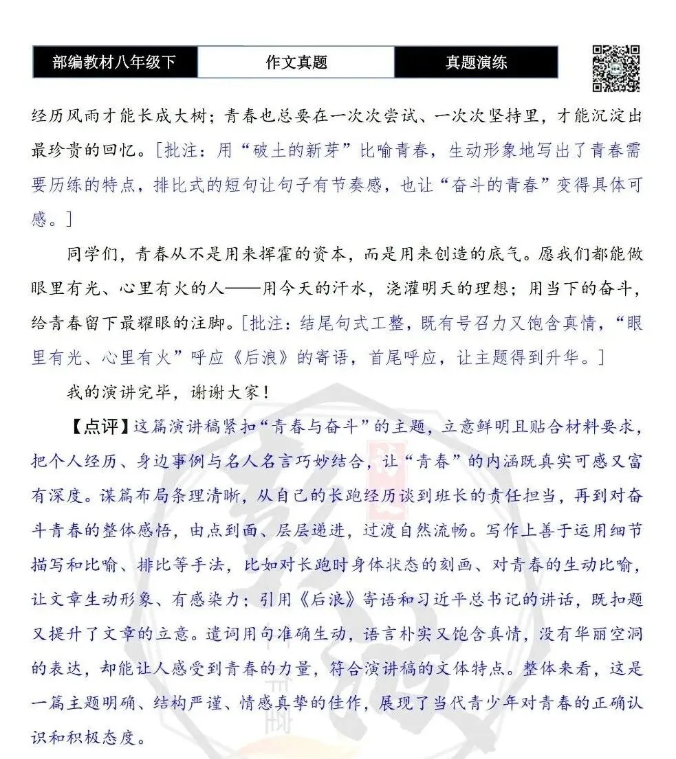
【作文-真题演练】八年级下-41-青春-思维导图+解析+范文批注指导 第5张
【作文-真题演练】八年级下-41-青春-思维导图+解析+范文批注指导 第6张
【作文-真题演练】八年级下-41-青春-思维导图+解析+范文批注指导 第7张
【作文-真题演练】八年级下-41-青春-思维导图+解析+范文批注指导 第8张
【作文-真题演练】八年级下-41-青春-思维导图+解析+范文批注指导 第9张

纸上得来终觉浅

笃志于语文教学
喜欢诵读
热爱阅读  
做幸福老师
彭波语文工作室
个人微信号:pengbo1227A
欢迎语文老师加入 分享原创素材

抱歉,评论功能暂时关闭!