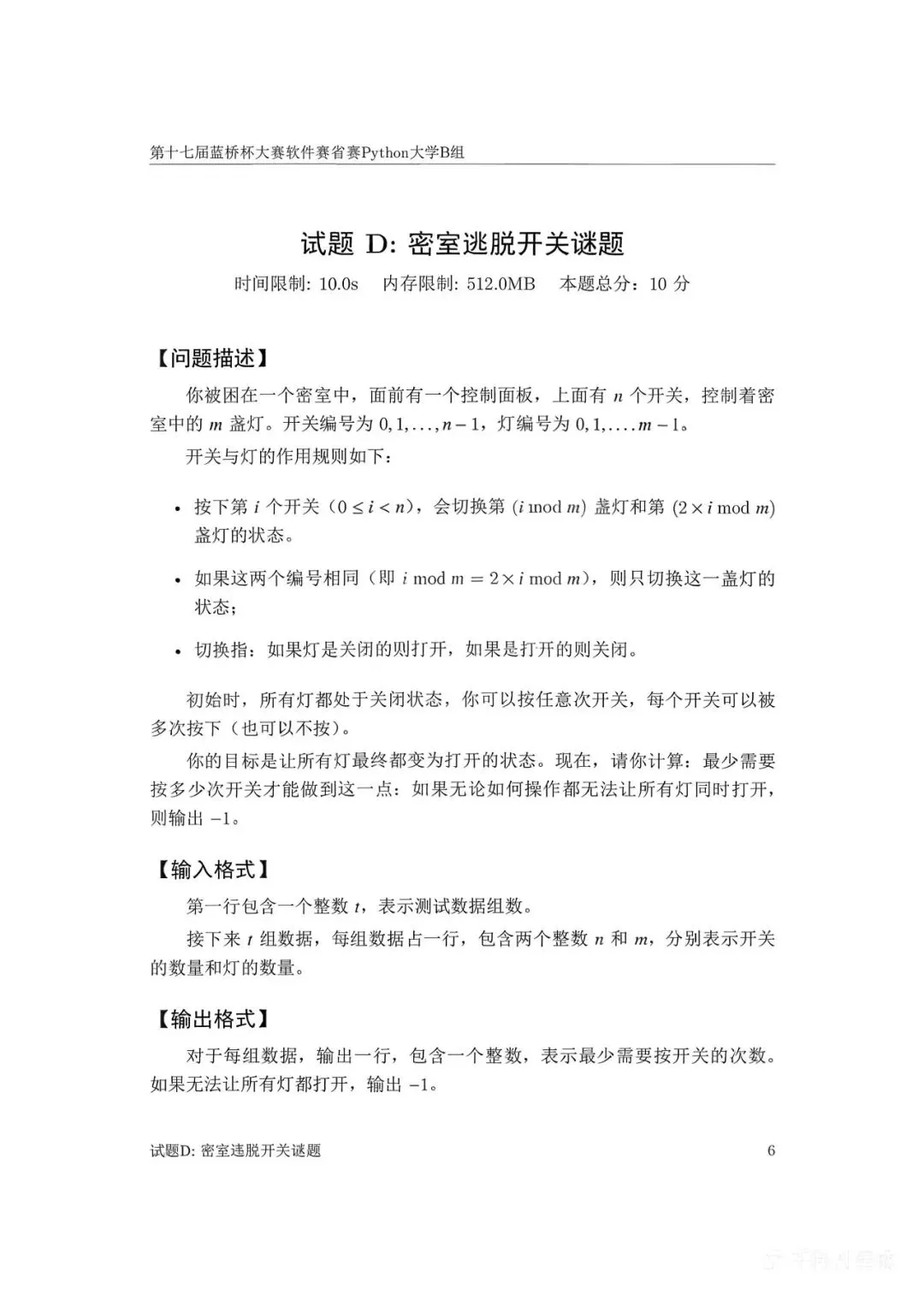
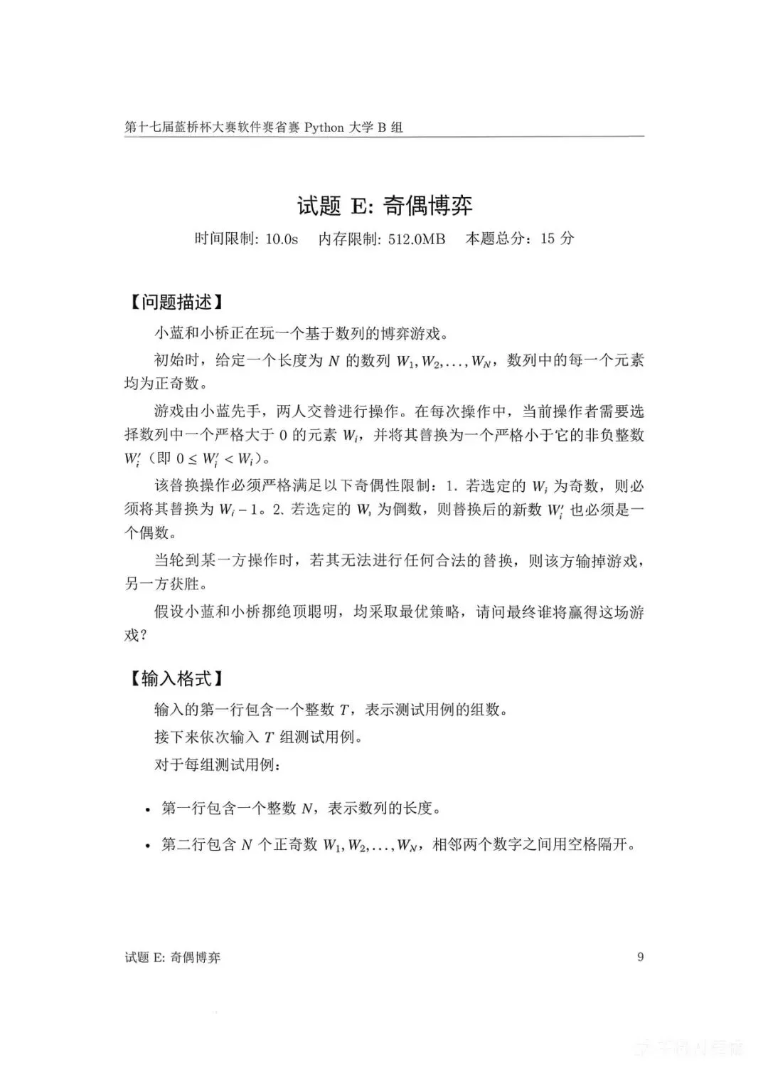
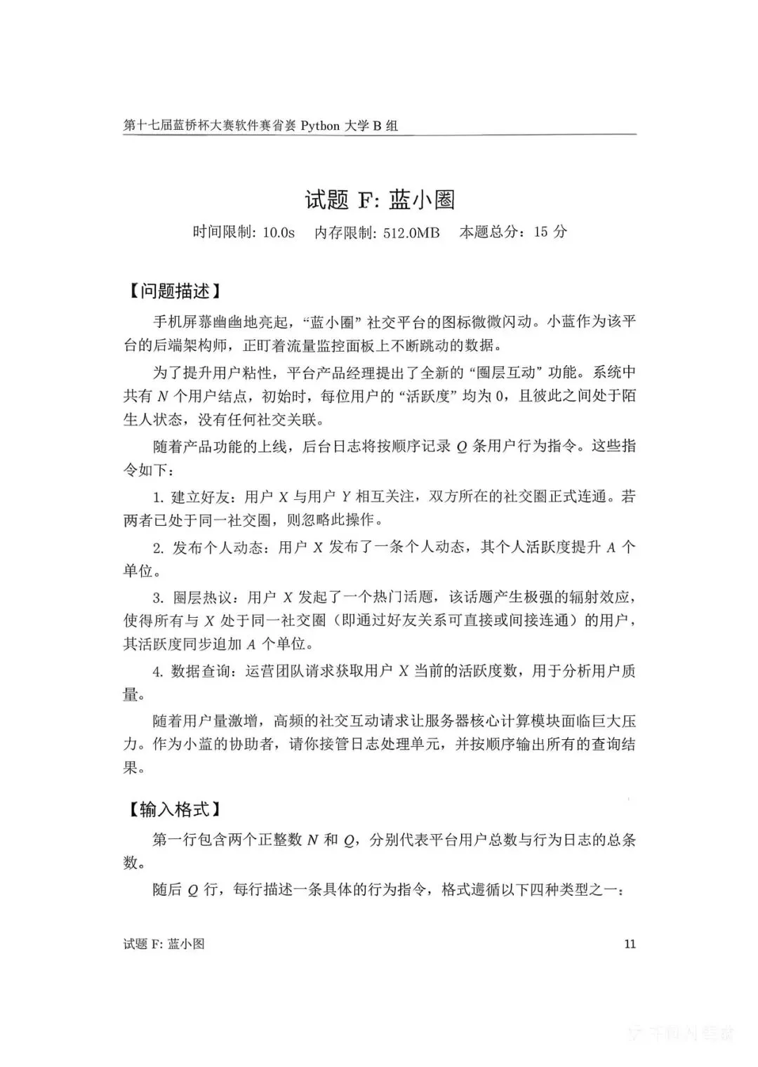
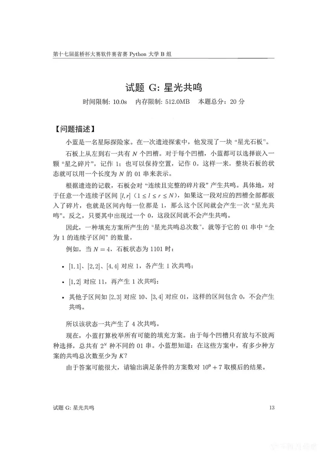
第十七届蓝桥杯大赛省赛第二天,全国数百高校赛点同步开赛!!



4月12日,第十七届蓝桥杯全国大学生软件和信息技术大赛省赛第二天。北京大学、清华大学、复旦大学、上海交通大学、浙江大学、南京大学、中国科学技术大学、武汉大学、华中科技大学、西安交通大学、哈尔滨工业大学等近2000所高校的学子,在全国31个省(区、市)数百个赛点同步展开竞技。
小编为大家整理了 4.12场次的真题,提供给各位小伙伴学习参考
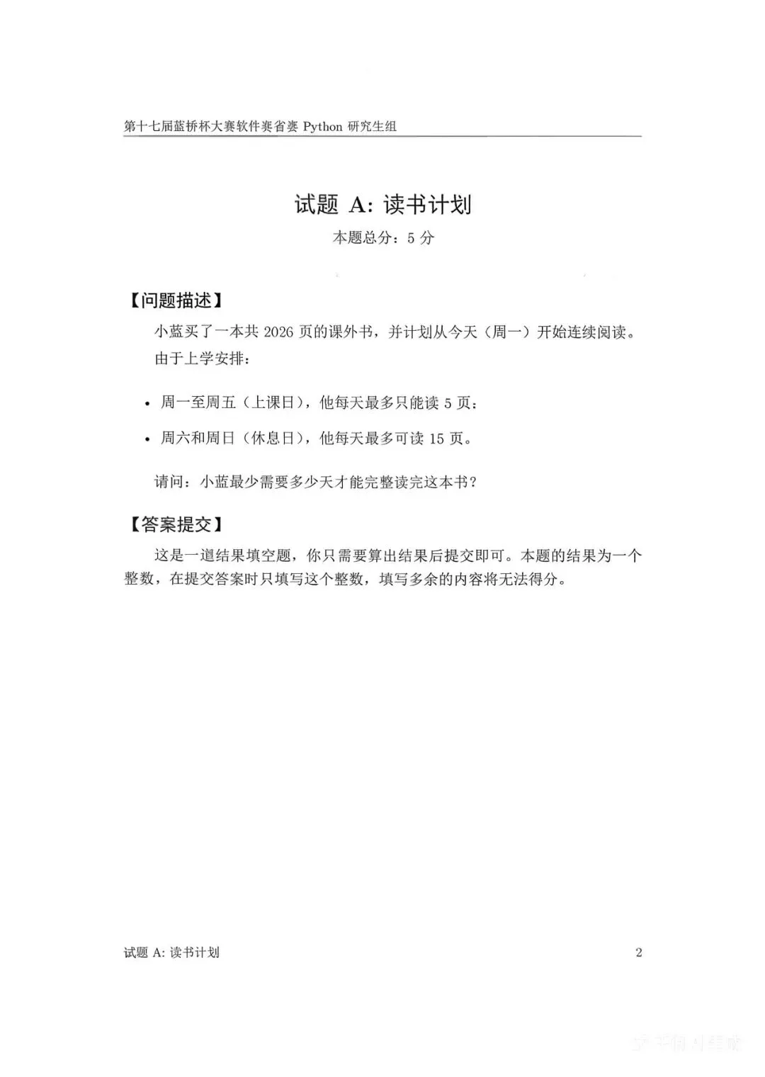
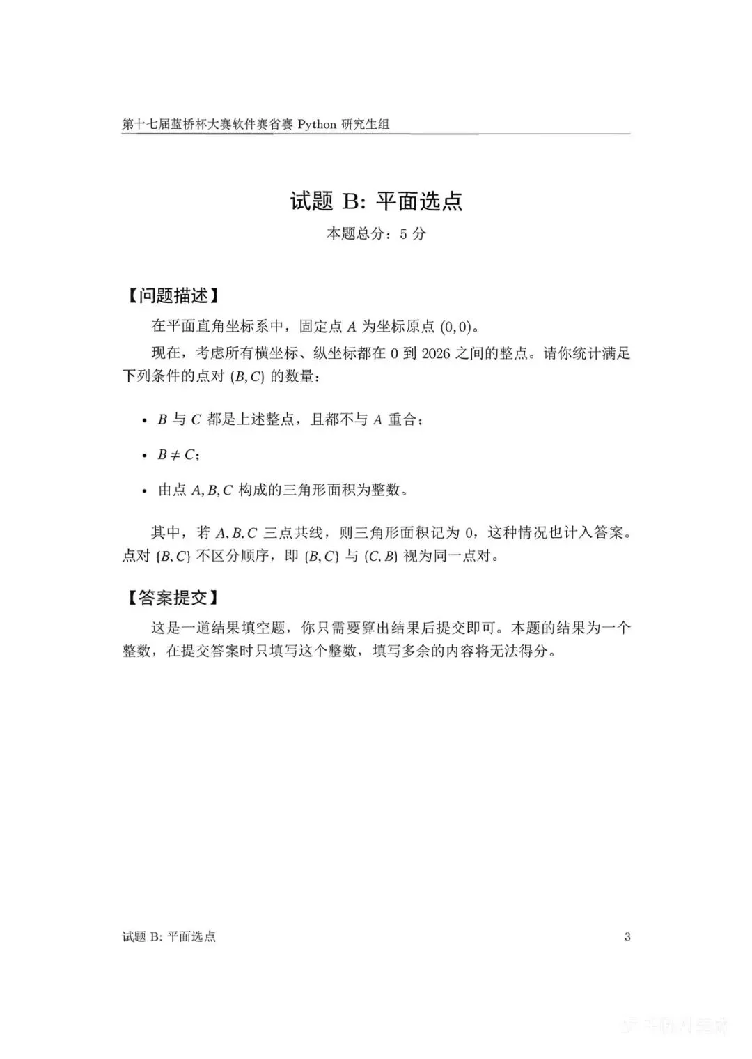
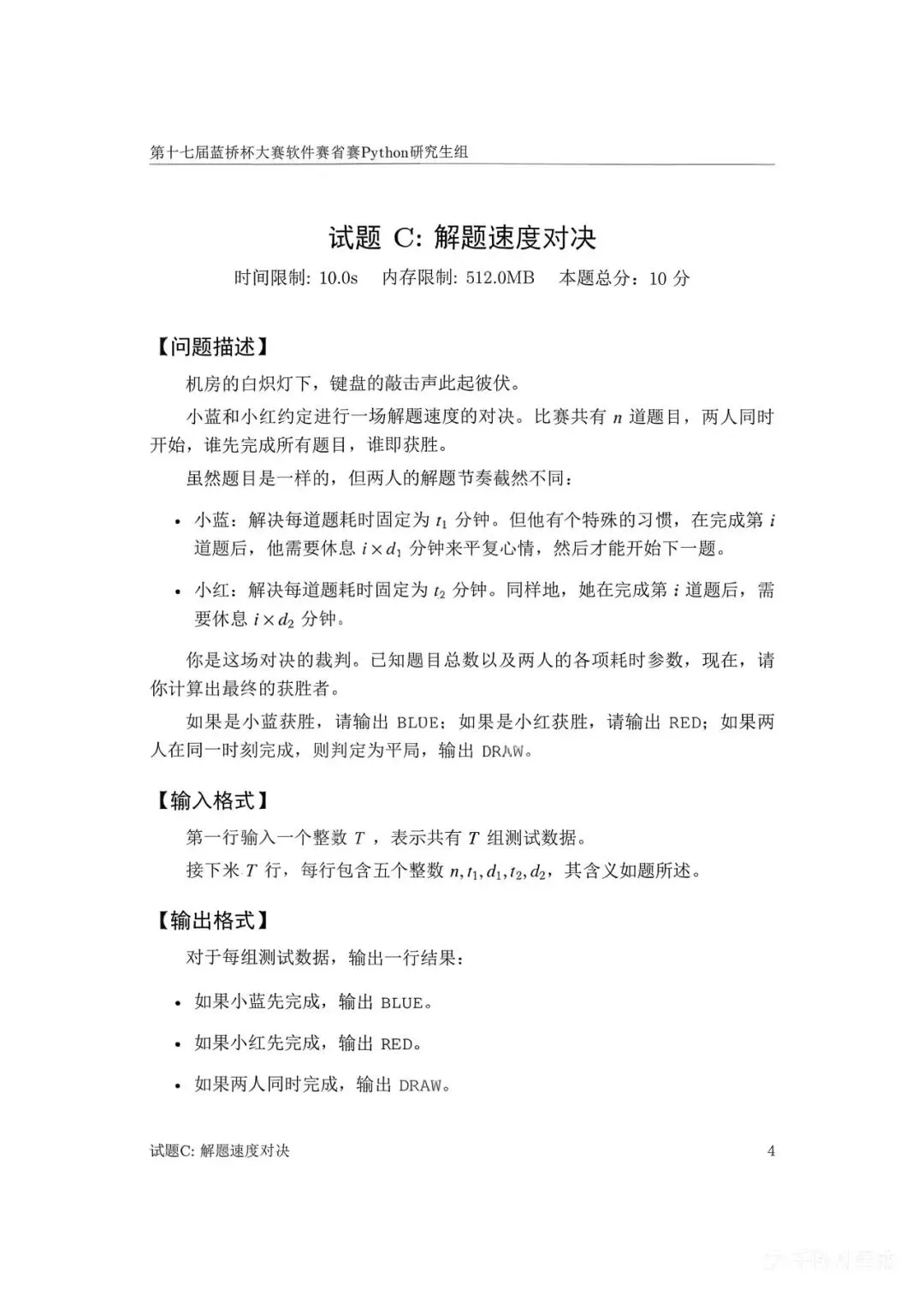
第十七届蓝桥杯软件省赛Python研究生组















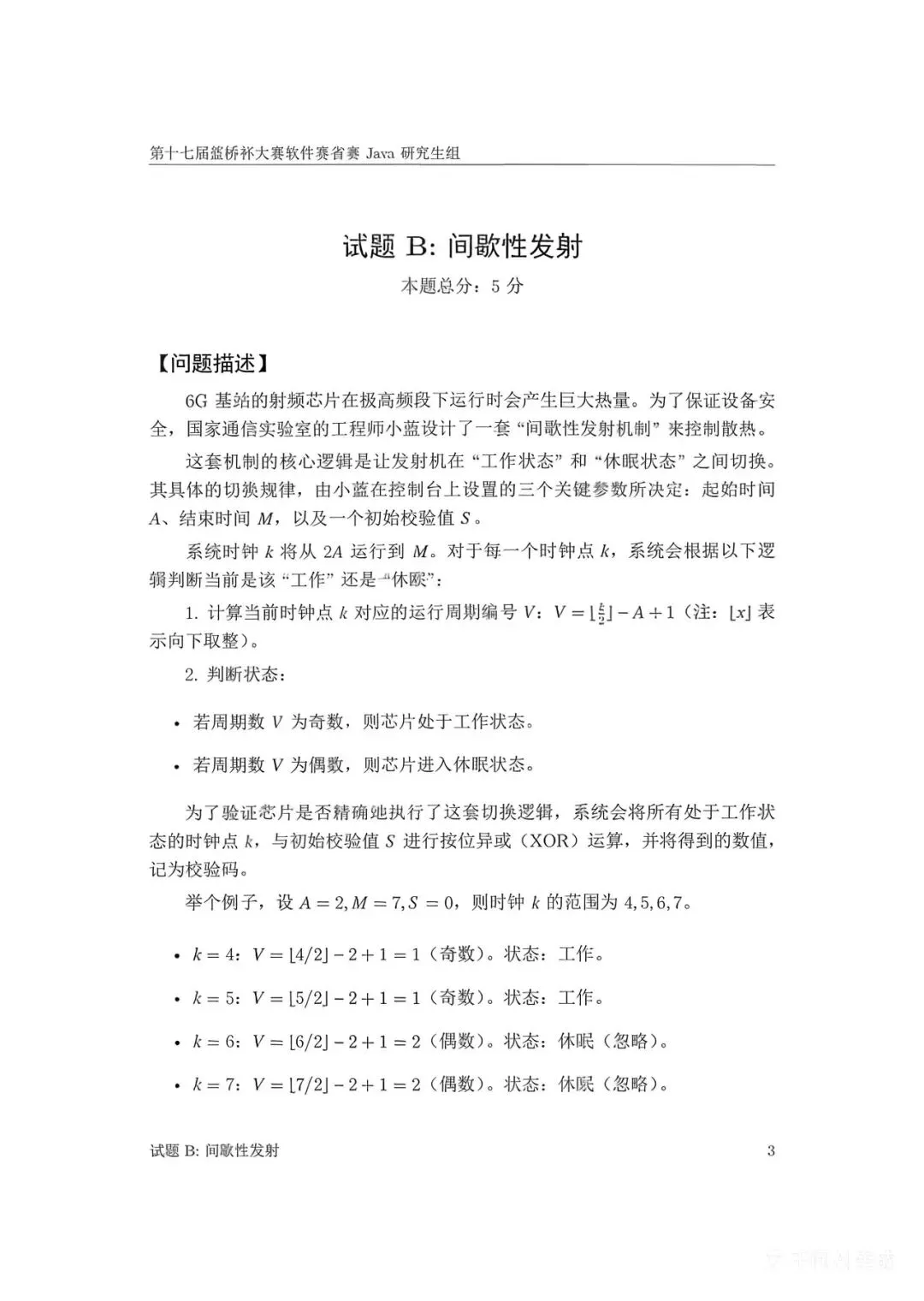
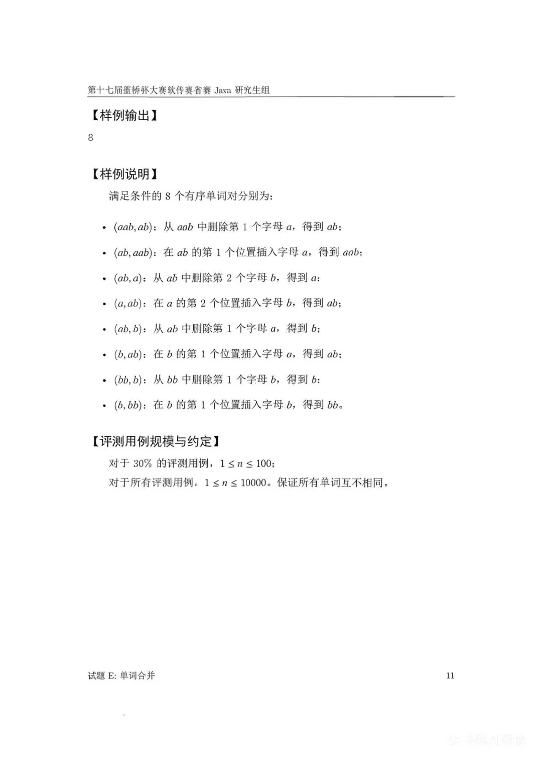
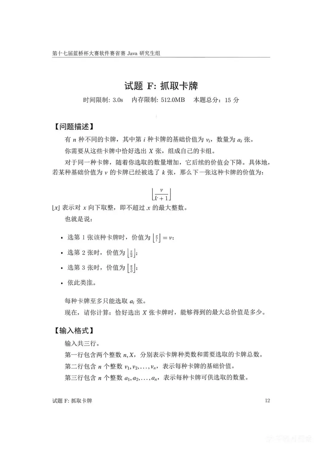
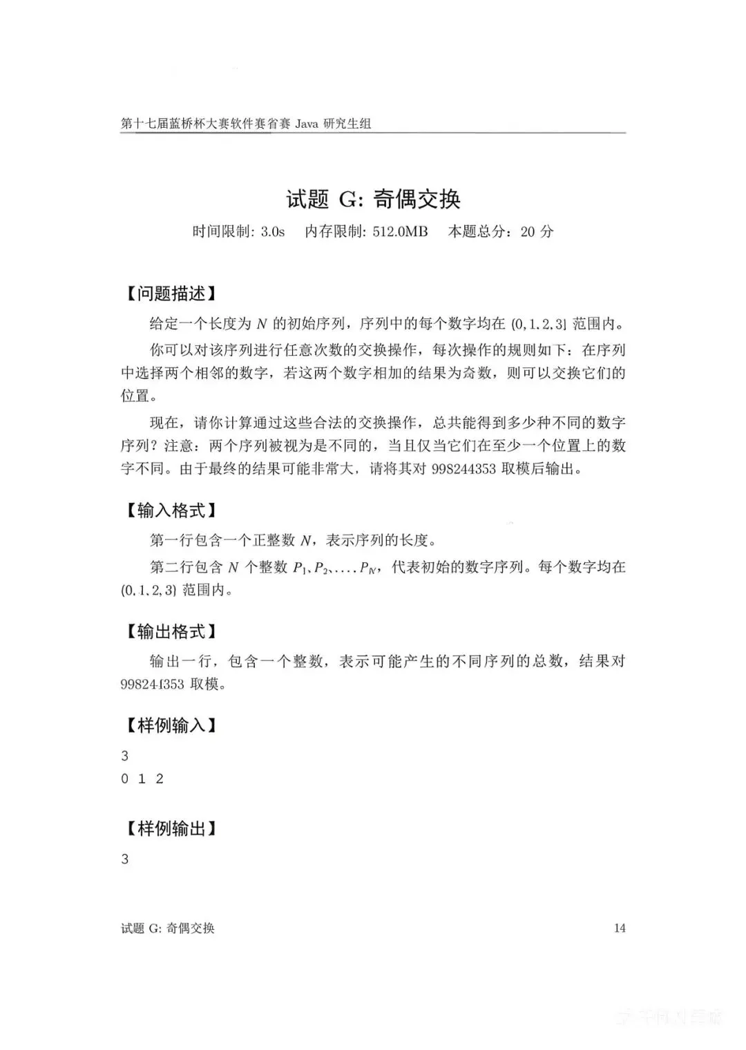
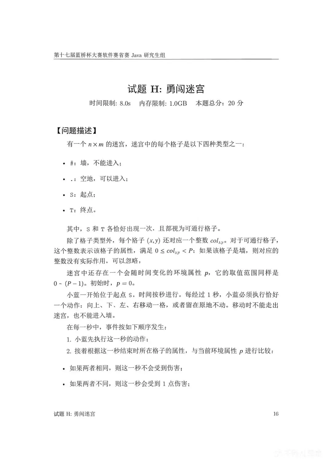
第十七届蓝桥杯软件省赛Java研究生组


















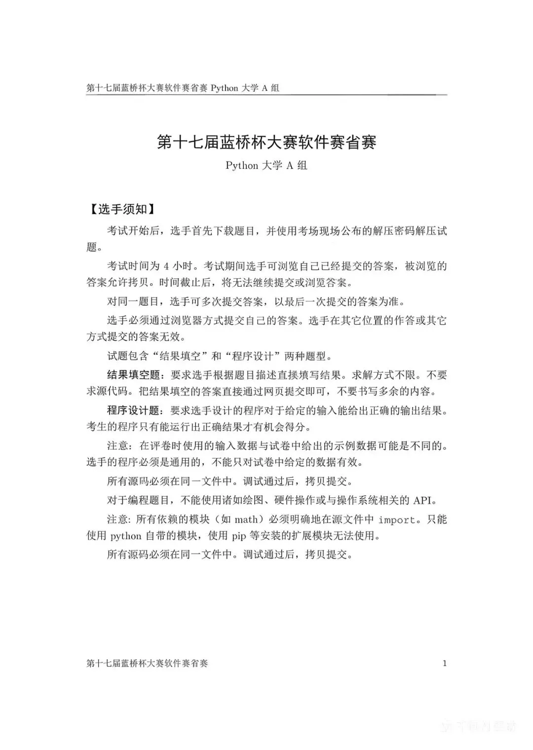
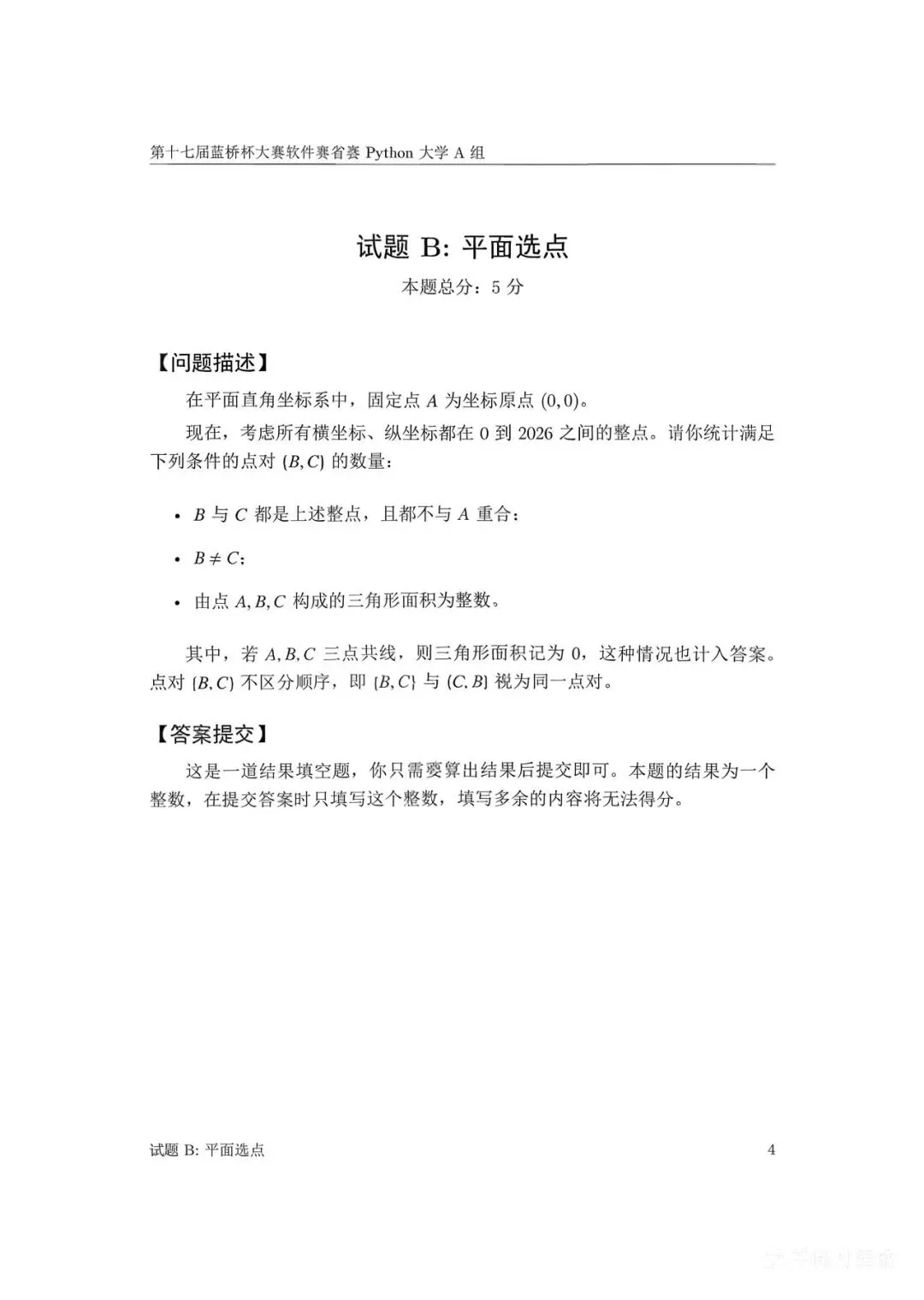
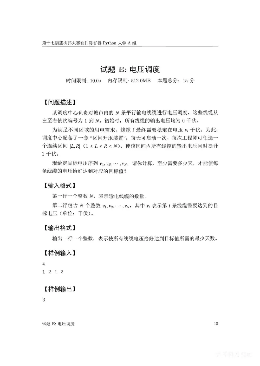
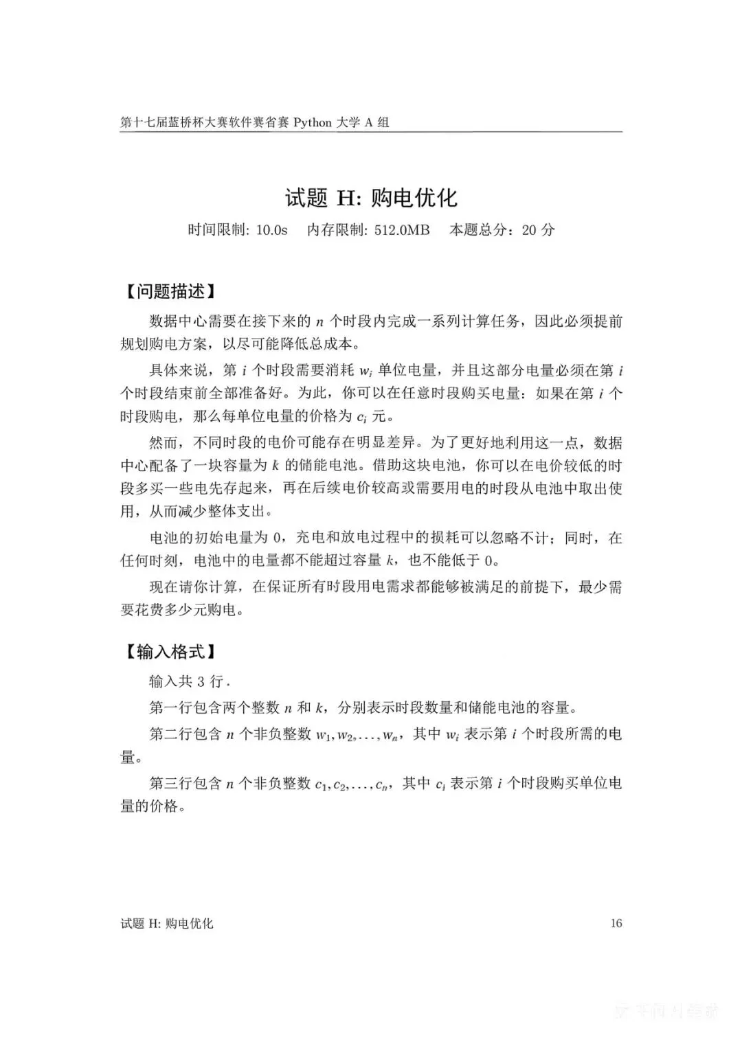
第十七届蓝桥杯软件省赛Python A组

















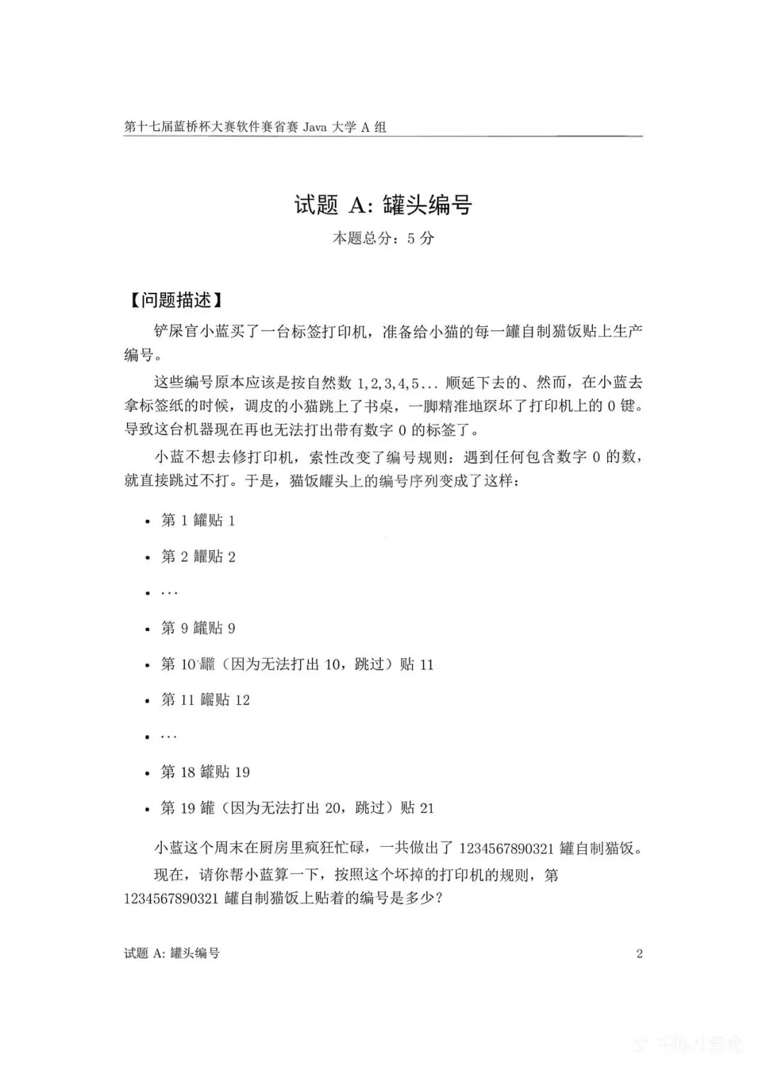
第十七届蓝桥杯软件省赛Java A组



















第十七届蓝桥杯软件省赛Python B组
















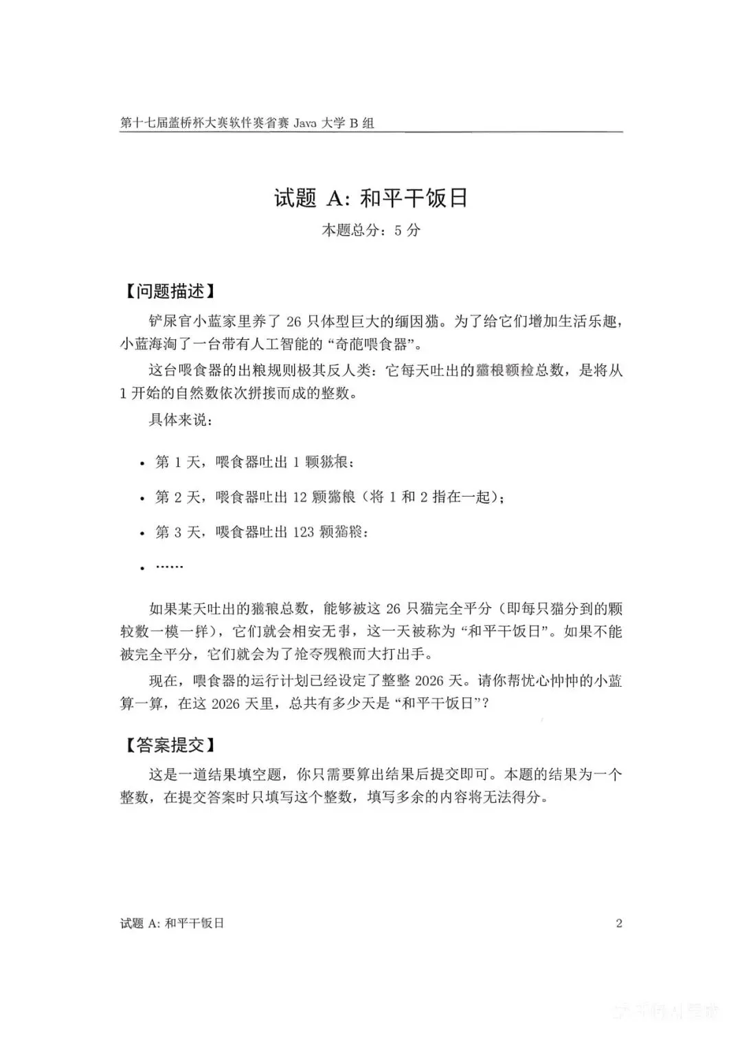
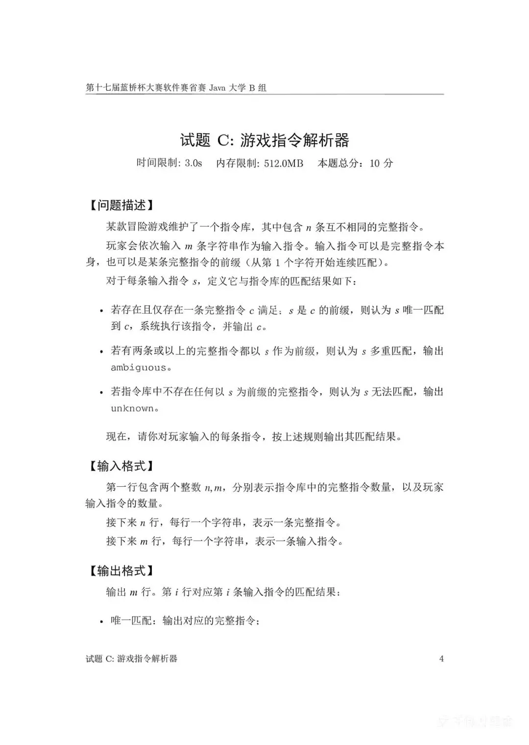
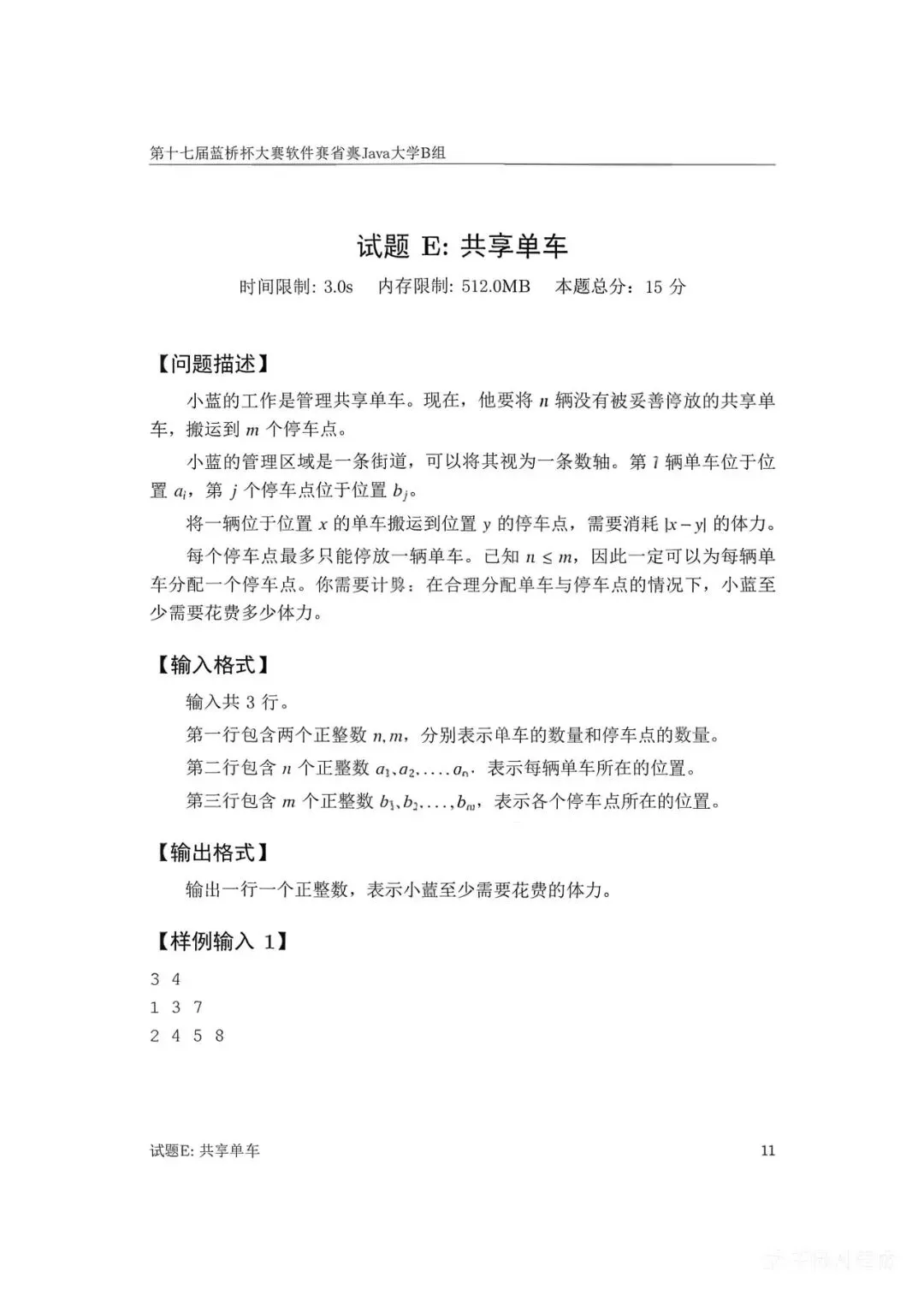
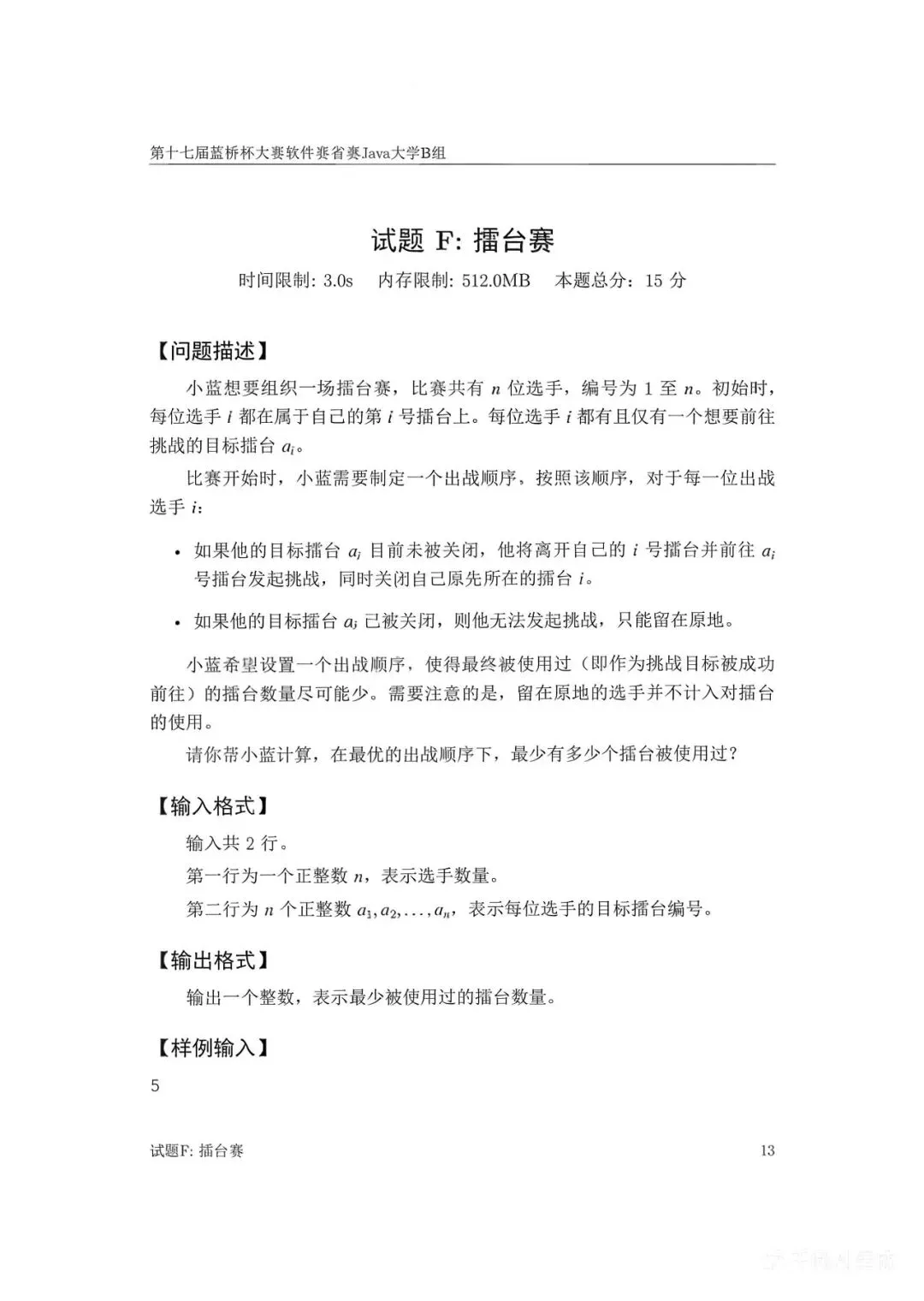
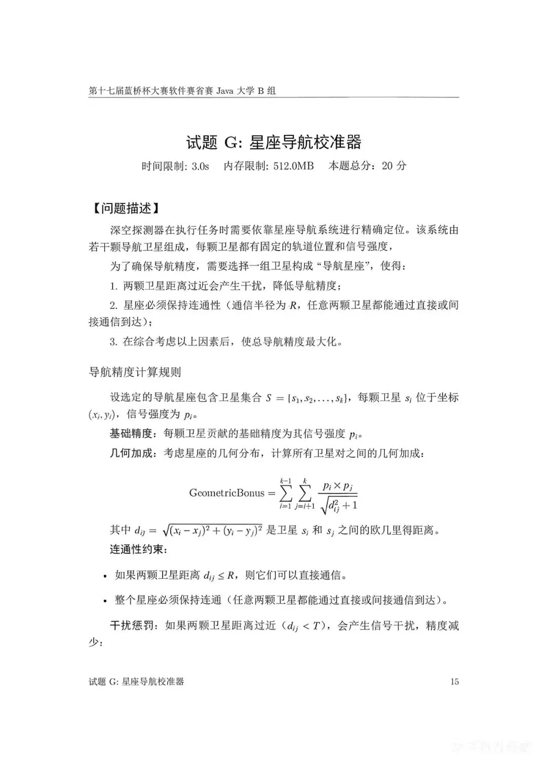
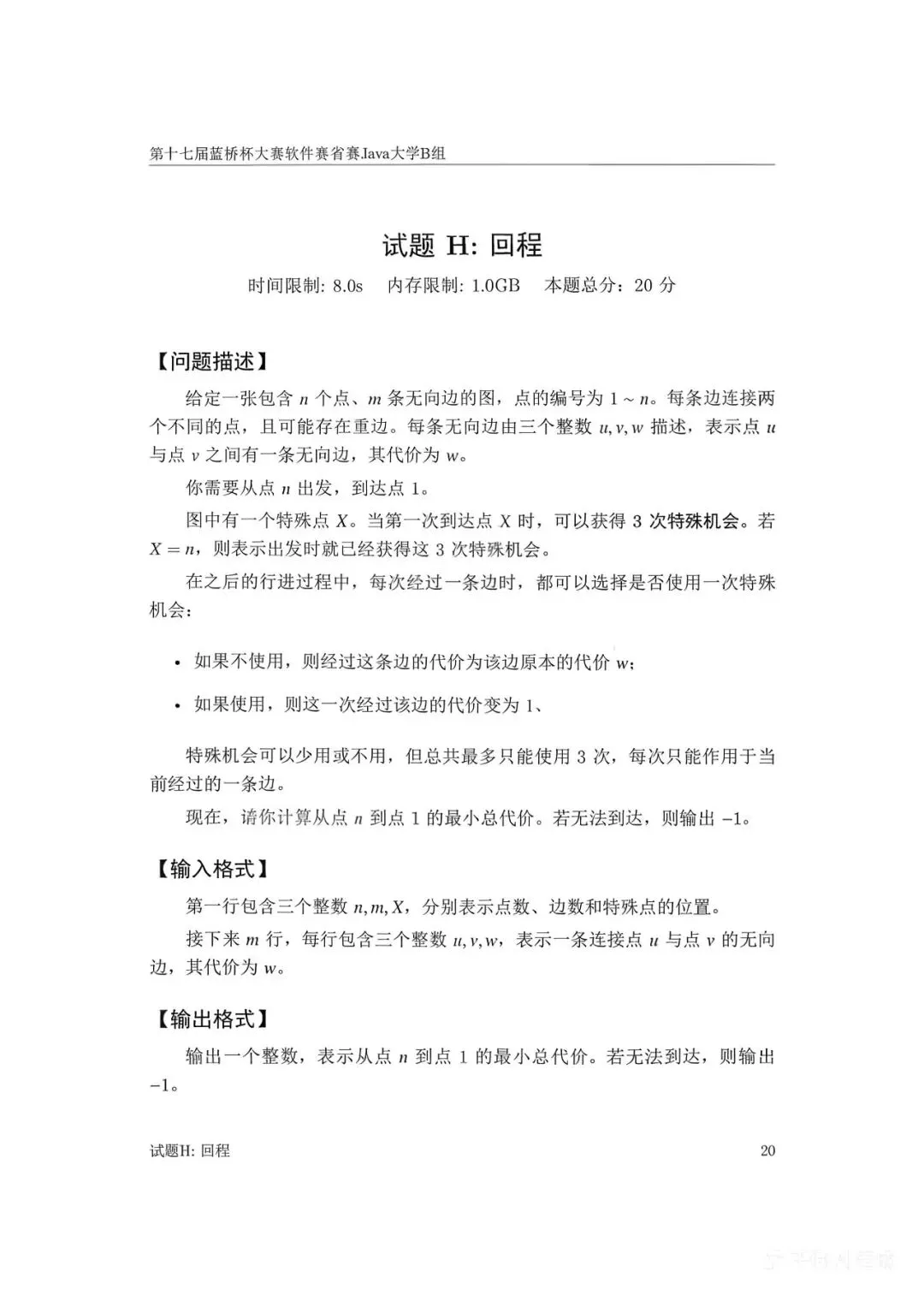
第十七届蓝桥杯软件省赛Java B组





















第十七届蓝桥杯软件省赛Python C组

















第十七届蓝桥杯软件省赛Java C组


















如果有小伙伴需要PDF版本的,进群自取即可
后续成绩也会在群里及时通知


有任何问题 可联系群管理或者微信客服dxjsj2019 mygzs2019
同时为大家推荐几个高含金量的比赛:
文章来源:
四季读书网
版权声明:本文内容由互联网用户自发贡献,该文观点仅代表作者本人。本站仅提供信息存储空间服务,不拥有所有权,不承担相关法律责任。如发现本站有涉嫌抄袭侵权/违法违规的内容, 请发送邮件至23467321@qq.com举报,一经查实,本站将立刻删除;如已特别标注为本站原创文章的,转载时请以链接形式注明文章出处,谢谢!