

小林老师整理了广东语数英学考历年真题,
2017年-2025年近9年真题试卷,
赶紧收藏起来!
测测自己目前的水平,做好剩下的复习计划。
语数英学考17-25年真题
2017-2025年广东学考真题试卷
语数英三科都有,附答案解析

2025年广东学考真题+答案【语文】
(篇幅有限,仅展示部分资料)




左右滑动,查看更多
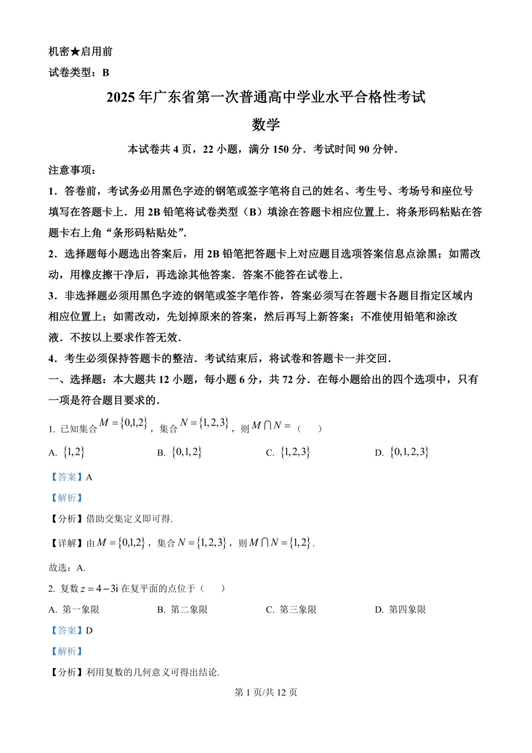
2025年广东学考真题+答案【数学】
(篇幅有限,仅展示部分资料)




左右滑动,查看更多
2025年广东学考真题+答案【英语】
(篇幅有限,仅展示部分资料)




左右滑动,查看更多
备考2027年春季高考的同学们,
不管是复读还是第一次考,
这些真题试卷一定要做几遍
测试一下自己真实水平及知识掌握情况。

无论是首次学考,还是选择复读再战,
基础薄弱、自制力差的同学
总担心一年努力白费?
小林老师建议:
家庭条件允许、自律不足,
想稳妥上岸的同学,
来聪能教育春季高考班!
专业老师针对性辅导,
劳逸结合高效学习,全力助你
冲刺春考,圆梦大学!


文章来源:
四季读书网
版权声明:本文内容由互联网用户自发贡献,该文观点仅代表作者本人。本站仅提供信息存储空间服务,不拥有所有权,不承担相关法律责任。如发现本站有涉嫌抄袭侵权/违法违规的内容, 请发送邮件至23467321@qq.com举报,一经查实,本站将立刻删除;如已特别标注为本站原创文章的,转载时请以链接形式注明文章出处,谢谢!