
前言

今天这篇文章,是要带大家看看人大432中出现过的原题,这里面包含了船长学长近十年统计学考研教辅的经验之谈,也有对大家备考人大432的一些启示。
人大应统作为妥妥的顶流,也会找到原题,这给我们的备考人大432又怎样的启发,我们如何从这件事中把握住真题的出题方向?下面来一起讨论一下~


见多识广,才能把握方向

先来看几道原题的出处:

名校考过相同的原题:华电、北师大都考过的题,人大也参考!!!依托于硕果计划的各校授课经验,一些题也补充在人大真题解析中,助力大家打开思维!


书中经典例题:
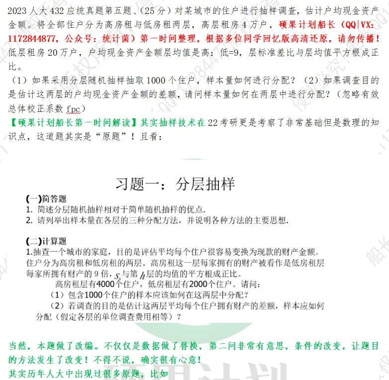
不同的数据相同的考法

硕果课程早就有布局:

学术paper原题

教材原题



有些真题最后写进了教材
当然所谓的“原题”,要有底线,比如:
原题时间线要在真题时间线之前,比如有的同学拿12年这道题说在某本书也看到原题,那本书都是几年后才出版的,属于事后行为啦~

这奇怪吗?这不奇怪。国内大学或者研究生的统计学教程,很多的直接作者都是人大统计学院的老师,而且他们在不断推陈出新~
所以有些真题可能是包含着老师们的巧思,可以加深大家对统计学概念知识点的理解,所以我们强调要讲的“原汁原味”的统计学,就是人大的教材和真题配套的,这样备考才不走弯路。


适当“超纲”才能百战不殆


小伙伴们不禁会问,你知道这些有原题或者出处有什么用吗?
问题1:是让自己自学课本之外的资料?但又去哪里查?
举个例子,所有的考研英语教辅,上来都会告诉你考研英语真题的文章都节选自经济学人、卫报、华盛顿邮报等外国著名期刊,那你备考的时候还会参考国内英文期刊(如China Daily)或者其他不在选刊范围内的期刊吗?不是说这些期刊不好,但是对于备考,肯定没有太多参考价值了。所以,靠你自己去查询那指定是不现实的(因为范围太广,它不是说就固定在某个地方,是各自途径都有),时间上也来不及,效率也大大折扣。
问题2:既然自己查效率太低,不管它行不行?我就看推荐的参考书目?!
首先考题出现是参考书目里面的内容,不能算“原题”,因为人人都会看。比如回归常考的“异方差如何识别怎么解决?”你在课本或者笔记中有看到,不能算是“原题”。因为人人都看的内容,只要努力和方向方法对了,靠谱的同学是拉不开差距的!
其次,今天指的原题是,在你的学习范围内没有get的知识点,比如就拿22真题的几道题,在去年参考书目中并未出现!而这些考题,就是造成10分甚至20分30分的差距的根本原因!!即使你课本看的滚瓜乱熟,可能就因为自己没看到的某个知识点,而让自己考研白白浪费了!哪位同学又赶拿着自己的未来去做这个赌注呢?

举这些例子,不是为了炫耀押题准。熟悉硕果的小伙伴都知道,学长连真题整理好的答案都不允许大家照搬,要大家不断打磨出自己专属的版本。这些题教材里没有,但是最后考到了知识点,是学长结合教材、真题的变化,和今天大环境下对统计学学科要求的更新迭代,拓展加深的知识点。人大432的题的原题出处都是学术paper、著名教材或者借鉴其他大学区分度不错的经典好题,那么各位是不是备考的时候就会少走弯路,打好基础后,就不会再去刷那些区分度一般的其他院校的真题啦~
学得太通透,备考时间不够;满足于教材,真题又要求高。所以只有不断总结不断精进,才能为大家找准出题老师想要考查大家的,最后有目标、有方向的变强!
主打统计思维和近10+年经验有方法有方法论的硕果计划,为志同道合的同学打磨!
硕果计划进行中,可左下角阅读原文查看~
