一、声现象(4个考点)
1、声音的产生与传播:声音的产生及其传播
2、声音的特性:区分音调、响度与音色
3、噪声的危害和控制:防治噪声
4、声的利用
二、光学(两大块)
(一)光现象(5个考点)
1、光的传播:光沿直线传播及其应用
2、光的反射:光的反射规律及其光的反射现象
3、平面镜成像:平面镜的成像特点、原理、现象及其平面镜成像的实验方案
4、光的折射:光的折射规律及其光的折射现象
5、光的色散、看不见的光:光与颜料的三原色及其物体的颜色
(二)透镜及其应用(2个考点)
1、透镜成像规律:凸透镜的成像规律及应用。
2、眼睛和眼镜:远近视眼的成因及其矫正
三、物态变化(4个考点)
1、温度与温度计:原理和正确使用方法
2、熔化和凝固:熔化和凝固的温度—时间图象,并能从中筛选出有用的信息来区分是晶体还是非晶体及其熔点温度
3、汽化和液化:区别蒸发和沸腾,且对水的沸腾实验中的器材、步骤、观察到的现象及评估与交流及其汽化和液化的方法、措施
4、升华和凝华
[复习指要]学生常见区分升华和凝华现象时出现错辨,但在实际生活中经常发生,对于这些现象学生应能够利用学过的知识来辨别它的产生过程及原因,做到学以致用,从物理走向科学。多以选择题和填空题考查。
四、电与磁(五大块)
(一)电路、电流、电压和电阻(7个考点)
1、电路:电路的组成;能从能量的角度认识电源和用电器的作用
2、串联和并联电路:串联电路和并联电路连接的特点
3、电流:生活中有关用电器工作的电流值;正确使用电流表,正确读出电流表的示数
4、串、并联电路的电流规律:正确使用电流表测量串联电路和并联电路中的电流;在电路图中利用其电流规律来分析做题
5、电压:电压表的使用方法及读数;区分电压表在电路中测谁的电压
6、串、并联电路的电压规律:利用串联电路和并联电路的电压规律来分析电路,判断故障
7、电阻:理解电阻是导体本身的一种属性
(二)欧姆定律(2个考点)
1、电流与电压、电阻的关系
通过实验、分析和探索电流与电压、电阻的关系
2、测定小灯泡的电阻
测定小灯泡电阻实验的整个探究过程
(三)电功率、家庭电路(5个考点)
1、电能
电能的单位换算;电能表参数的理解及其电能的求法
2、电功率
电功率的计算;估计一些家用电器的功率;区分电功与电功率
3、测量小灯泡的电功率
实验的方案设计、实验原理、电路图的画法、数据的处理及其得出实验结论
重点
4、电与热
利用焦耳定律的知识来解释相关现象
5、家庭电路
家庭电路的连接方式;安全用电及其排除家庭中一些常见的电路故障
(四)电与磁(6个考点)
1、磁现象
判断物体是否有磁性,及其磁在日常生活中的应用
2、磁场
各种磁体周围的磁场分布情况
3、电生磁
电磁铁磁性强弱与什么因素有关及有什么关系”的实验探究;奥斯特实验的做法及其结论
4、电磁继电器
电磁继电器的工作原理的解释
5、磁生电
产生感应电流的条件
6、电动机和发电机
工作原理及其能量转化
(五)信息的传递(2个考点)
1、知道光是电磁波,电磁波在真空中的传播速度;
知道波长、频率和波速的关系
2、常识性了解卫星通信、光纤通信和网络通信
五、力学(七大块)
(一)多彩的物质世界(5个考点)
1、宇宙和微观世界
宇宙是由物质组成,物质由分子和原子组成,微观角度看物质三种状态,纳米技术的应用和前景
2、物质的物理属性
3、质量
质量是物体本身的一种属性,质量的单位,托盘天平的使用方法以及用托盘天平测量固体和液体的质量
4、密度
中考热点
5、测量物质的密度
测量固体和液体的密度
(二)运动和力(6个考点)
1、机械运动
机械运动、参照物、运动和静止的相对性的解释
2、运动的快慢
变速运动及平均速度
3、长度、时间及其测量
利用刻度尺测量长度
4、力
力的理解、力的单位、力的作用效果、力的三要素、力的示意图
重点:是能结合日常生活事例理解解释力的作用效果,能用示意图表示力。
难点:是解释物体间力的相互作用的有关现象。
5、牛顿第一定律
①牛顿第一定律
②惯性的概念及解释惯性现象
6、二力平衡
(三)力和机械(5个考点)
1、弹力
弹力概念、产生条件、测量工具
易考点:是弹簧测力计的原理、结构、使用方法、读数。
易错点:是弹簧测力计原理中的“伸长长度”和“弹簧长度”分的不清楚而导致出现的错误
2、重力
具体重力的概念、重力的三要素、重力的示意图
难点:是重力的大小,区分重力与质量的关系。
易错点:是重力的方向,尤其是斜面上物体的重力方向,要注意与压力和浮力方向比较。
3、摩擦力
摩擦力分类、和如何增加减小摩擦力
4、杠杆
概念、杠杆平衡条件的探究及应用、杠杆的分类和用途、杠杆的示意图。易错点是杠杆力臂的画法
5、其他简单机械
按要求组装滑轮组
(四)压强和浮力(6个考点)
1、压强
压力压强的概念、压力的作用效果、增大和减小压强的方法
易错点有三个
①理解分清压力和压强;
②压力与重力的联系与区别;
③求压强时受力面积的判断。
2、液体的压强
要知道液体内部有压强及其特点
3、大气压强
大气压强的存在、产生、相关现象的解释
重点:大气压强生活中的应用。
4、液体压强与流速的关系
流体压强与流速的关系,并用其解释有关现象
易错点:学生容易理解为飞机是靠浮力上升的。
5、浮力
浮力的方向、测量、计算方法、阿基米德原理及其解释相关现象
重点:浮力的实验探究过程
6、浮力的利用
㈠物体的浮沉条件;
㈡浮力的应用:轮船、潜水艇、气球和飞艇的浮沉原理
(五)功和机械能(5个考点)
1、功
功的初步概念、功的原理、功的计算
重点:是功的概念和计算;难点:是做功的两个必要因素。
2、机械效率
什么是有用功、额外功和总功,及其机械效率
重难点:是机械效率的定义和计算。
3、功率
功率的概念和计算
难点:是对功率是表示物体做功的快慢程度的理解以及功率的计算
4、动能和势能
(1)影响几种机械能大小的因素以及机械能的相互转化。
(2)用控制变量法研究动能大小与哪些因素有关的实验。
5、机械能及其转化
动能和势能的相互转化、机械能守恒
(六)热和内能(4个考点)
1、分子热运动
正确认识分子动理论的基本内容
难点:是对分子间引力、斥力的理解,中考还常考查用分子热运动的观点解释扩散现象。
2、内能
了解内能的概念及和机械能的区别,知道做功和热传递可以改变物体的内能,能描述温度和内能的关系,会判断热传递发生的条件和结果。
易错点是:温度、热量、内能三者间的区别和联系。
3、比热容
理解比热容的概念,并用热量公式进行计算
4、热机
四冲程汽油机的基本工作原理,燃料的热值及热机的效率
(七)能源与可持续发展(5个考点)
1、能源家族
能源概念,能源分类
2、核能
核能、裂变、聚变的定义及其现实中的应用,知道核能的优点和可能带来的问题
3、太阳能
太阳能的特点,及其太阳能的利用方式
4、能的转化和守恒定律
知道永动机失败的道理,能分析出各种能之间的转化情况,知道所有能量的转移和转化是有方向性的。
不是所有的能量都可以利用,能量的利用既有条件,也有代价。
5、能源与可持续发展
①了解能源的发展趋势;
②各种能源消耗过程中对环境影响
③设想未来理想的能源






























八年级物理知识大纲
第一章机械运动
一、长度和时间的测量
1、测量某个物理量时用来进行比较的标准量叫做单位。为方便交流,国际计量组织制定了一套国际统一的单位,叫国际单位制(简称SI)。
2、长度的单位:在国际单位制中,长度的基本单位是米(m),其他单位有:千米(km)、分米(dm)、厘米(cm)、毫米(mm)、微米(μm)、纳米(nm)。1km=1 000m;1dm=0.1m;1cm=0.01m;1mm=0.001m;1μm=0.000 001m;1nm=0.000 000 001m。测量长度的常用工具:刻度尺。刻度尺的使用方法:①注意刻度标尺的零刻度线、最小分度值和量程;②测量时刻度尺的刻度线要紧贴被测物体,位置要放正,不得歪斜,零刻度线应对准所测物体的一端;③读数时视线要垂直于尺面,并且对正观测点,不能仰视或者俯视。
3、国际单位制中,时间的基本单位是秒(s)。时间的单位还有小时(h)、分(min)。1h=60min 1min=60s。
4、测量值和真实值之间的差异叫做误差,我们不能消灭误差,但应尽量减小误差。误差的产生与测量仪器、测量方法、测量的人有关。减少误差方法:多次测量求平均值、选用精密测量工具、改进测量方法。误差与错误区别:误差不是错误,错误不该发生能够避免,误差永远存在不能避免。
二、运动的描述
1、运动是宇宙中最普遍的现象,物理学里把物体位置变化叫做机械运动。
2、在研究物体的运动时,选作标准的物体叫做参照物。参照物的选择:任何物体都可做参照物,应根据需要选择合适的参照物(不能选被研究的物体作参照物)。研究地面上物体的运动情况时,通常选地面为参照物。选择不同的参照物来观察同一个物体结论可能不同。同一个物体是运动还是静止取决于所选的参照物,这就是运动和静止的相对性。
三、运动的快慢
1、物体运动的快慢用速度表示。在相同时间内,物体经过的路程越长,它的速度就越快;物体经过相同的路程,所花的时间越短,速度越快。在匀速直线运动中,速度等于运动物体在单位时间内通过的路程。在物理学中,为了比较物体运动的快慢,采用“相同时间比较路程”的方法,也就是将物体运动的路程除以所用时间。这样,在比较不同运动物体的快慢时,可以保证时间相同。
计算公式:v=t
其中:s——路程——米(m);t——时间——秒(s);v——速度——米/秒(m/s)
国际单位制中,速度的单位是米每秒,符号为m/s或m·s-1,交通运输中常用千米每小时做速度的单位,符号为km/h或km·h-1,1m/s=3.6km/h。v=t,变形可得:s=vt,t=v。
2、快慢不变,沿着直线的运动叫匀速直线运动。匀速直线运动是最简单的机械运动。运动速度变化的运动叫变速运动,变速运动的快慢用平均速度来表示,粗略研究时,也可用速度的公式来计算,平均速度=总路程/总时间。
四、测量平均速度
1、停表的使用:第一次按下时,表针开始转动(启动);第二次按下时,表针停止转动(停止);第三次按下时,表针弹回零点(回表)。读数:表中小圆圈的数字单位为min,大圆圈的数字单位为s。
2、测量原理:平均速度计算公式v=s/t

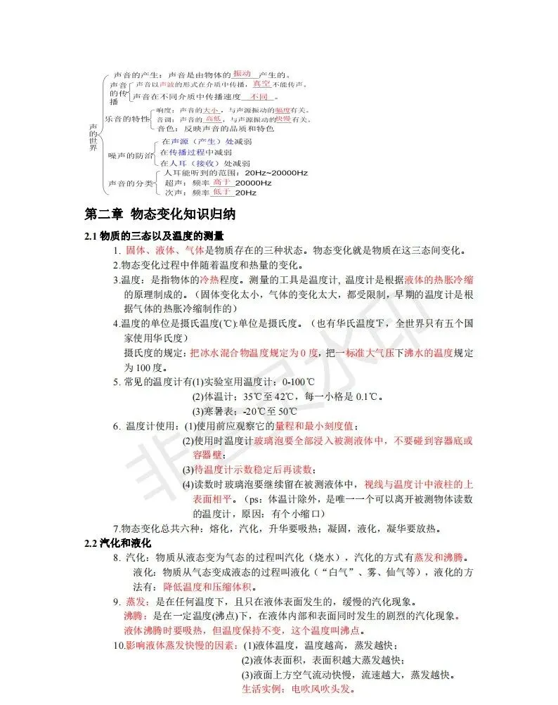
第二章声现象
一、声音的产生与传播
1、一切发声的物体都在振动。用手按住发音的音叉,发音也停止,该现象说明振动停止发声也停止。振动的物体叫声源。人说话,唱歌靠声带的振动发声,婉转的鸟鸣靠鸣膜的振动发声,清脆的蟋蟀叫声靠翅膀摩擦的振动发声,其振动频率一定在20-20000次/秒之间。
2、声音的传播需要介质,真空不能传声。在空气中,声音以看不见的声波来传播,声波到达人耳,引起鼓膜振动,人就听到声音。气体、液体、固体都能发声,空气能传播声音。
3、声音在介质中的传播速度简称声速。一般情况下,v固>v液>v气声音在15℃空气中的传播速度是340m/s合1224km/h,在真空中的传播速度为0m/s。
4、回声是由于声音在传播过程中遇到障碍物被反射回来而形成的。如果回声到达人耳比原声晚0.1s以上人耳能把回声跟原声区分开来,此时障碍物到听者的距离至少为17m。利用:利用回声可以测定海底深度、冰山距离、敌方潜水艇的远近测量中要先知道声音在海水中的传播速度,测量方法是:测出发出声音到受到反射回来的声音讯号的时间t,查出声音在介质中的传播速度v,则发声点距物体S=vt/2。
二、声音的特性
1、乐音是物体做规则振动时发出的声音。
2、音调:人感觉到的声音的高低。用硬纸片在梳子齿上快划和慢划时可以发现:划的快音调高,用同样大的力拨动粗细不同的橡皮筋时可以发现:橡皮筋振动快发声音调高。综合两个实验现象你得到的共同结论是:音调跟发声体振动频率有关系,频率越高音调越高;频率越低音调越低。物体在1s振动的次数叫频率,物体振动越快频率越高。频率单位次/秒又记作Hz 。
3、响度:人耳感受到的声音的大小。响度跟发生体的振幅和距发声距离的远近有关。物体在振动时,偏离原来位置的最大距离叫振幅。振幅越大响度越大。增大响度的主要方法是:减小声音的发散。
(1)声音是由物体的振动产生的;(2)声音的大小跟发声体的振幅有关。
4、音色:由物体本身决定。人们根据音色能够辨别乐器或区分人。
5、区分乐音三要素:闻声知人——依据不同人的音色来判定;高声大叫——指响度;高音歌唱家——指音调。
三、声的利用
可以利用声来传播信息和传递能量。
四、噪声的危害和控制
1、当代社会的四大污染:噪声污染、水污染、大气污染、固体废弃物污染。
2、物理学角度看,噪声是指发声体做无规则的杂乱无章的振动发出的声音;环境保护的角度噪声是指妨碍人们正常休息、学习和工作的声音,以及对人们要听的声音起干扰作用的声音。
3、人们用分贝(dB)来划分声音等级;听觉下限0dB;为保护听力应控制噪声不超过90dB;为保证工作学习,应控制噪声不超过70dB;为保证休息和睡眠应控制噪声不超过50dB。
4、减弱噪声的方法:在声源处减弱、在传播过程中减弱、在人耳处减弱。
第三章物态变化
一、温度
1、定义:温度表示物体的冷热程度。
2、单位:
①国际单位制中采用热力学温度。
②常用单位是摄氏度(℃)规定:在一个标准大气压下冰水混合物的温度为0度,沸水的温度为100度,它们之间分成100等份,每一等份叫1摄氏度某地气温-3℃读做:零下3摄氏度或负3摄氏度
③换算关系T=t + 273K
3、 测量——温度计(常用液体温度计)
①温度计构造:下有玻璃泡,里盛水银、煤油、酒精等液体;内有粗细均匀的细玻璃管,在外面的玻璃管上均匀地刻有刻度。
②温度计的原理:利用液体的热胀冷缩进行工作。
③分类及比较:
分类 | 实验用温度计 | 寒暑表 | 体温计 |
用途 | 测物体温度 | 测室温 | 测体温 |
量程 | -20℃~110℃ | -30℃~50℃ | 35℃~42℃ |
分度值 | 1℃ | 1℃ | 0.1℃ |
所用液体 | 水银煤油(红) | 酒精(红) | 水银 |
特殊构造 | 玻璃泡上方有缩口 | ||
使用方法 | 使用时不能甩,测物体时不能离开物体读数 | 使用前甩可离开人体读数 |
④常用温度计的使用方法:
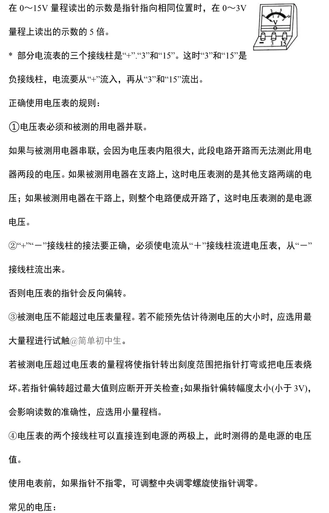
使用前:观察它的量程,判断是否适合待测物体的温度;并认清温度计的分度值,以便准确读数。使用时:温度计的玻璃泡全部浸入被测液体中,不要碰到容器底或容器壁;温度计玻璃泡浸入被测液体中稍候一会儿,待温度计的示数稳定后再读数;读数时玻璃泡要继续留在被测液体中,视线与温度计中液柱的上表面相平。
二、熔化和凝固
①熔化:
定义:物体从固态变成液态叫熔化。
晶体物质:海波、冰、石英水晶、非晶体物质:松香、石蜡玻璃、沥青、蜂蜡
食盐、明矾、奈、各种金属
熔化图象:

熔化特点:固液共存,吸热,温度不变熔化特点:吸热,先变软变稀,最后变为液态温度不断上升。
熔点:晶体熔化时的温度。熔化的条件:(1)达到熔点。(2)继续吸热。
凝固:
定义:物质从液态变成固态叫凝固。
凝固图象:

凝固特点:固液共存,放热,温度不变凝固特点:放热,逐渐变稠、变黏、变硬、最后成固体,温度不断降低。
凝固点:晶体熔化时的温度凝固的条件:⑴达到凝固点。⑵继续放热。
同种物质的熔点凝固点相同。
三、汽化和液化
①汽化:
定义:物质从液态变为气态叫汽化。
蒸定义:液体在任何温度下都能发生的,并且只在液体表面发生的汽化现象叫蒸发。
发影响因素:(1)液体的温度;(2)液体的表面积;(3)液体表面空气的流动。
作用:蒸发吸热(吸外界或自身的热量),具有制冷作用。
定义:在一定温度下,在液体内部和表面同时发生的剧烈的汽化现象。
沸沸点:液体沸腾时的温度。
腾沸腾条件:(1)达到沸点。(2)继续吸热
沸点与气压的关系:一切液体的沸点都是气压减小时降低,气压增大时升高
②液化:定义:物质从气态变为液态叫液化。
方法:(1)降低温度;(2)压缩体积。
好处:体积缩小便于运输。
作用:液化放热
四、升华和凝华
①升华:定义:物质从固态直接变成气态的过程,吸热,易升华的物质有:碘、冰、干冰、樟脑、钨。
②凝华:定义:物质从气态直接变成固态的过程,放热
第四章光现象
一、光的直线传播
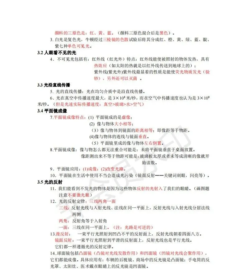
1、光源:定义:能够发光的物体叫光源。
分类:自然光源,如太阳、萤火虫;人造光源,如篝火、蜡烛、油灯、电灯。月亮本身不会发光,它不是光源。
2、规律:光在同一种均匀介质中是沿直线传播的。
3、光线是由一小束光抽象而建立的理想物理模型,建立理想物理模型是研究物理的常用方法之一。早晨,看到刚从地平线升起的太阳的位置比实际位置高,该现象说明:光在非均匀介质中不是沿直线传播的。

4、应用及现象:
①激光准直。
②影子的形成:光在传播过程中,遇到不透明的物体,在物体的后面形成黑色区域即影子。
③日食月食的形成:当地球在中间时可形成月食。如图:在月球后1的位置可看到日全食,在2的位置看到日偏食,在3的位置看到日环食。

④小孔成像:小孔成像实验早在《墨经》中就有记载小孔成像成倒立的实像,其像的形状与孔的形状无关。
5、光速:
光在真空中速度C=3×108m/s=3×105km/s;光在空气中速度约为3×108m/s。光在水中速度为真空中光速的3/4,在玻璃中速度为真空中速度的2/3 。
二、光的反射
1、定义:光从一种介质射向另一种介质表面时,一部分光被反射回原来介质的现象叫光的反射。
2、反射定律:三线同面,法线居中,两角相等,光路可逆.即:反射光线与入射光线、法线在同一平面上,反射光线和入射光线分居于法线的两侧,反射角等于入射角。光的反射过程中光路是可逆的。不发光物体把照在它上面的光反射进入我们的眼睛
3、分类:
(1)镜面反射:
定义:射到物面上的平行光反射后仍然平行
条件:反射面平滑。
应用:迎着太阳看平静的水面,特别亮。黑板“反光”等,都是因为发生了镜面反射
(2)漫反射:
定义:射到物面上的平行光反射后向着不同的方向,每条光线遵守光的反射定律。
条件:反射面凹凸不平。
应用:能从各个方向看到本身不发光的物体,是由于光射到物体上发生漫反射的缘故。
三、平面镜成像
1、平面镜:
成像特点:等大,等距,垂直,虚像
①像、物大小相等
②像、物到镜面的距离相等。
③像、物的连线与镜面垂直
④物体在平面镜里所成的像是像。
成像原理:光的反射定理;作用:成像、改变光路。
实像和虚像:
实像:实际光线会聚点所成的像
虚像:反射光线反向延长线的会聚点所成的像
2、球面镜:
定义:用球面的内表面作反射面。
凹面镜性质:凹镜能把射向它的平行光线会聚在一点;从焦点射向凹镜的反射光是平行光
应用:太阳灶、手电筒、汽车头灯。
定义:用球面的外表面做反射面。
凸面镜性质:凸镜对光线起发散作用。凸镜所成的象是缩小的虚像
应用:汽车后视镜
四、光的折射
1、折射:光从一种介质斜射入另一种介质时,传播方向发生偏折,这种现象叫做光的折射。当发生折射现象时,一定也发生了反射现象。当光线垂直射向两种物质的界面时,传播方向不变。
2、光的折射规律:在折射现象中,折射光线、入射光线和法线都在同一个平面内;光从空气斜射入水中或其他介质中时,折射光线向法线方向偏折(折射角<入射角);光从水或其他介质中斜射入空气中时,折射光线向界面方向偏折(折射角>入射角)。在折射现象中,光路是可逆的。在光的折射现象中,入射角增大,折射角也随之增大。在光的折射现象中,介质的密度越小,光速越大,与法线形成的角越大。
3、折射的现象:①从岸上向水中看,水好像很浅,沿着看见鱼的方向叉,却叉不到;从水中看岸上的东西,好像变高了。②筷子在水中好像“折”了。③海市蜃楼。④彩虹。

从岸边看水中鱼N的光路图(图1):图中的N点是鱼所在的真正位置,N'点是我们看到的鱼,从图中可以得知,我们看到的鱼比实际位置高。像点就是两条折射光线的反向延长线的交点。在完成折射的光路图时可画一条垂直于介质交界面的光线,便于绘制。
五、光的色散
1、光的色散:光的色散属于光的折射现象。1666年,英国物理学家牛顿用玻璃三棱镜使太阳光发生了色散(图2)。太阳光通过棱镜后,被分解成各种颜色的光,用一个白屏来承接,在白屏上就形成一条颜色依次是红、橙、黄、绿、蓝、靛、紫的彩带。牛顿的实验说明白光是由各种色光混合而成的。
2、色光的三原色:红、绿、蓝。红、绿、蓝三种色光,按不同比例混合,可以产生各种颜色的光。(图3)

3、物体的颜色:透明物体的颜色由通过它的色光来决定。如图4,如果在白屏前放置一块红色玻璃,则白屏上其他颜色的光消失,只留下红色。这表明,其他色光都被红色玻璃吸收了,只有红光能够透过。不透明物体的颜色是由它反射的色光决定的。如图4,如果把一张绿纸贴在白屏上,则在绿纸上看不到彩色光带,只有被绿光照射的地方是亮的(反射绿光),其他地方是暗的(不反射光)。如果一个物体能反射所有色光,则该物体呈现白色。如果一个物体能吸收所有色光,则该物体呈现黑色。如果一个物体能透过所有色光,则该物体是无色透明的。

第五章透镜及其应用
一、透镜
1、名词
薄透镜:透镜的厚度远小于球面的半径。
主光轴:通过两个球面球心的直线。
光心:(O)即薄透镜的中心。性质:通过光心的光线传播方向不改变。
焦点(F):凸透镜能使跟主光轴平行的光线会聚在主光轴上的一点,这个点叫焦点。
焦距(f):焦点到凸透镜光心的距离。
区别:凸透镜:中间厚,两边薄;凹透镜:中间薄,两边厚
2、典型光路

3、填表:
名称 | 又名 | 眼镜 | 实物形状 | 光学符号 | 性质 |
凸透镜 | 会聚透镜 | 老化镜 | ![]() | ![]() | 对光线有会聚作用 |
凹透镜 | 发散透镜 | 近视镜 | ![]() | ![]() | 对光线有发散作用 |
二、生活中的透镜
照相机 | 投影仪 | 放大镜 | |
原理 | 凸透镜成像 | ||
u>2f | f<u<2f | u<f | |
像的性质 | 倒立、缩小的实像 | 倒立、放大的实像 | 正立、放大的虚像 |
光路图 |
|
| ![]() |
透镜不动时的调整 | 像偏小:物体靠近相机,暗箱拉长 像偏大:物体远离相机,暗箱缩短 | 像偏小:物体靠近镜头,投影仪远离屏幕 像偏大:物体远离镜头,投影仪靠近屏幕 | 像偏小:物体稍微远离透镜,适当调整眼睛位置 像偏大:物体稍微靠近透镜,适当调整眼睛位置 |
物体不动时的调整 | 像偏小:相机靠近物体,暗箱拉长 像偏大:相机远离物体,暗箱缩短 | 像偏小:镜头靠近物体(位置降低),投影仪远离屏幕 像偏大:镜头远离物体(位置提高),投影仪靠近屏幕 | 像偏小:透镜稍远离物体,适当调整眼睛位置 像偏大:透镜稍靠近物体,适当调整眼睛位置 |
其他内容 | 镜头相当于一个凸透镜。 像越小,像中包含的内容越多。 | 镜头相当于一个凸透镜。 投影片要上下左右颠倒放置。 平面镜的作用:改变光的传播方向,使得射向天花板的光能够在屏幕上成像。 |
实像和虚像(见下图):照相机和投影仪所成的像,是光通过凸透镜射出后会聚在那里所成的,如果把感光胶片放在那里,真的能记录下所成的像。这种像叫做实像。物体和实像分别位于凸透镜的两侧。
凸透镜成实像情景:光屏能承接到所形成的像,物和实像在凸透镜两侧。

凸透镜成虚像情景:光屏不能承接所形成的像,物和虚像在凸透镜同侧。

三、凸透镜成像的规律
1、实验:实验时点燃蜡烛,使烛焰、凸透镜、光屏的中心大致在同一高度,目的是:使烛焰的像成在光屏中央。若在实验时,无论怎样移动光屏,在光屏都得不到像,可能得原因有:①蜡烛在焦点以内;②烛焰在焦点上③烛焰、凸透镜、光屏的中心不在同一高度;④蜡烛到凸透镜的距离稍大于焦距,成像在很远的地方,光具座的光屏无法移到该位置。
2、实验结论:(凸透镜成像规律)
F分虚实,2f大小,实倒虚正,具体见下表:
物距 | 像的性质 | 像距 | 应用 | ||
倒、正 | 放、缩 | 虚、实 | |||
u>2f | 倒立 | 缩小 | 实像 | f<v<2f | 照相机 |
f<u<2f | 倒立 | 放大 | 实像 | v>2f | 幻灯机 |
u<f | 正立 | 放大 | 虚象 | |v|>u | 放大镜 |
3、对规律的进一步认识:
(1)u=f是成实像和虚象,正立像和倒立像,像物同侧和异侧的分界点。
(2)u=2f是像放大和缩小的分界点
(3)当像距大于物距时成放大的实像(或虚像),当像距小于物距时成倒立缩小的实像。
(4)成实像时:

(5)成虚像时:

当物体从远处向焦点靠近时,像逐渐变大,远离凸透镜
①当u>2f,物体比像移动得快
②当f<u<2f,物体比像移动得慢
四、眼睛和眼镜
1、成像原理:从物体发出的光线经过晶状体等一个综合的凸透镜在视网膜上行成倒立,缩小的实像,分布在视网膜上的视神经细胞受到光的刺激,把这个信号传输给大脑,人就可以看到这个物体了。
2、近视原因:晶体太厚,折光能力强,或眼球在前后方向上太长(用凹透镜矫正)
远视原因:晶体太薄,折光能力弱,或眼球在前后方向上太短(用凸透镜矫正)
明视距离:25cm 近点:10cm
五、显微镜和望远镜
1、显微镜:显微镜镜筒的两端各有一组透镜,每组透镜的作用都相当于一个凸透镜,靠近眼睛的凸透镜叫做目镜,靠近被观察物体的凸透镜叫做物镜。来自被观察物体的光经过物镜后成一个放大的实像,道理就像投影仪的镜头成像一样;目镜的作用则像一个普通的放大镜,把这个像再放大一次。经过这两次放大作用,我们就可以看到肉眼看不见的小物体了。
2、望远镜:有一种望远镜也是由两组凸透镜组成的。靠近眼睛的凸透镜叫做目镜,靠近被观察物体的凸透镜叫做物镜。我们能不能看清一个物体,它对我们的眼睛所成“视角”的大小十分重要。望远镜的物镜所成的像虽然比原来的物体小,但它离我们的眼睛很近,再加上目镜的放大作用,视角就可以变得很大。
第六章质量与密度
一、质量
1、物体是由物质组成的。物体所含物质的多少叫质量,用m表示。物体的质量不随物体的形态、状态、位置、温度而改变,所以质量是物体本身的一种属性。质量的单位:千克(kg),常用单位:吨(t)、克(g)、毫克(mg)。1t=1000kg 1kg=1000g 1g=1000mg
2、天平是实验室测质量的常用工具。当天平平衡后,被测物体的质量等于砝码的质量加上游码所对的刻度值。
3、天平的使用:注意事项:被测物体的质量不能超过天平的称量(天平所能称的最大质量);向盘中加减砝码时要用镊子,不能用手接触砝码,不能把砝码弄湿、弄脏;潮湿的物体和化学药品不能直接放在天平的盘中。托盘天平的结构:底座、游码、标尺、平衡螺母、横梁、托盘、分度盘、指针。使用步骤:
①放置——天平应水平放置。
②调节——天平使用前要使横梁平衡。首先把游码放在标尺的“0”刻度处,然后调节横梁两端的平衡螺母(移向高端),使横梁平衡。
③称量——称量时应把被测物体放天平的左盘,把砝码放右盘(先大后小)。游码能够分辨更小的质量,在标尺上向右移动游码,就等于在右盘中增加一个更小的砝码。
二、密度
1、物质的质量与体积的关系:体积相同的不同物质组成的物体的质量一般不同,同种物质组成的物体的质量与它的体积成正比。
2、一种物质的质量与体积的比值是一定的,物质不同,其比值一般不同,这反映了不同物质的不同特性,物理学中用密度表示这种特性。单位体积的某种物质的质量叫做这种物质的密度。
密度的公式:ρ=m/V
ρ——密度——千克每立方米(kg/m3)
m——质量——千克(kg)
V——体积——立方米(m3)
密度的常用单位g/cm3,g/cm3单位大,1g/cm3=1.0×103kg/m3。水的密度为1.0×103kg/m3,读作1.0×103千克每立方米,它表示物理意义是:1立方米的水的质量为1.0×103千克。
3、密度的应用:鉴别物质:ρ=m/V。
测量不易直接测量的体积:V=m/ρ。
测量不易直接测量的质量:m=ρV。
三、测量物质的密度
1、量筒的使用:液体物质的体积可以用量筒测出。量筒(量杯)的使用方法:
①观察量筒标度的单位。1L=1dm3 1mL=1cm3
②观察量筒的最大测量值(量程)和分度值(最小刻度)。
③读数时,视线与量筒中凹液面的底部相平(或与量筒中凸液面的顶部相平)。
2、测量液体和固体的密度:只要测量出物质的质量和体积,通过ρ=m/V就能够算出物质的密度。质量可以用天平测出,液体和形状不规则的固体的体积可以用量筒或量杯来测量。
四、密度与社会生活
1、密度与温度:温度能改变物质的密度,一般物体都是在温度升高时体积膨胀(即:热胀冷缩,水在4℃以下是热缩冷胀),密度变小。
2、密度与物质鉴别:不同物质的密度一般不同,通过测量物质的密度可以鉴别物质。























































































「2026中考物理复习资料汇编.docx」,复制整段内容,打开最新版「夸克APP」即可获取。






