这周,我看到了十几套高三的模拟卷,说实话,平均质量并不是非常高。众多压轴题更是“天马行空”,完全偏离了高考命题方向。
在这些压轴题中,我反而觉得宁波二模这道“看上去非常老”的第19题,是最符合新高考命题标准的。2023、2024、2025年三年的全国一卷(新I卷)压轴题,都是题面简洁,核心考点明显,思路循序渐进的。
这题亦是如此,用非常简洁的题面,刻画了非常深刻的内涵——怎样的b能使得两函数存在三个交点。上次看到这么漂亮的题目,还是在:2023年,武汉四调优雅至极的导数压轴题。
当然,我的意思只是这道题最符合高考题命题标准,并不是说今天最可能考导数压轴题。从命题趋势来看,今年考导数第19题的概率,反而是最小的。
★ 今日福利:转发此推文至朋友圈集赞20个及以上,截图发送至微信:shuhaimanyou666,即可进入价值千元的【26届模拟好卷群】或【26届数学题讨论群】,集赞40个及以上可同时加入两个群,或在购买数海漫游官方课程时减免100元(不可叠加)。
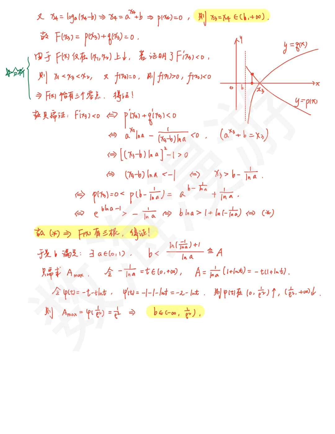
较难题解析


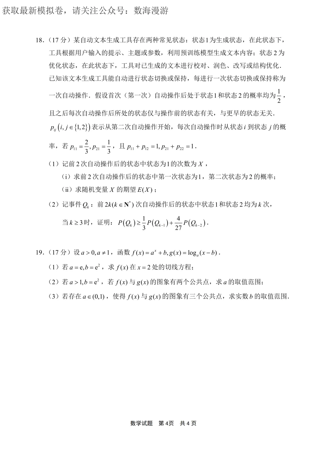
试卷




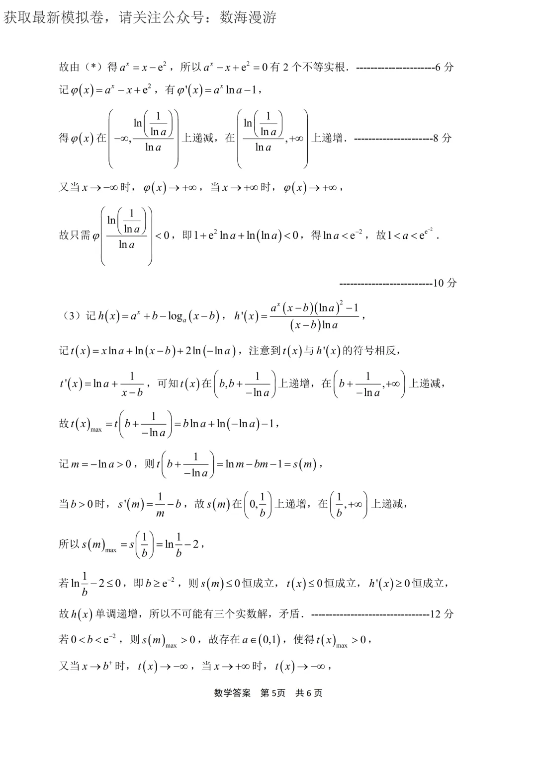
参考答案






老师同学可以关注小红薯、B站账号:数海漫游
其他问题可以联系官方微信:shuhaimanyou666
数海漫游官方QQ群:972139975
考生必看:绝密数列压轴题讲义公开!你会几道?