高清完整版已放入下图群公告
需要的小伙伴可入群领取
















定位:紧扣山西考情、覆盖核心考点
内容:语文、数学(已售罄)、外语(已售罄)、理综、道德与法治、历史等计分科目,每科目8份试卷(含答题卡)
特点:本套试卷对标山西中考,并且首次采用标准化中考制式试卷及答题卡
作用:孩子提前熟悉,更早适应真实考场流程
发货:现货秒发
编辑/排版:翟晓玲
一校:翟晓玲 初审:翟晓玲
二校:苏 鑫 复审:刘 唱
三校:乔 月 终审:薛瑞丹
文章来源:
四季读书网
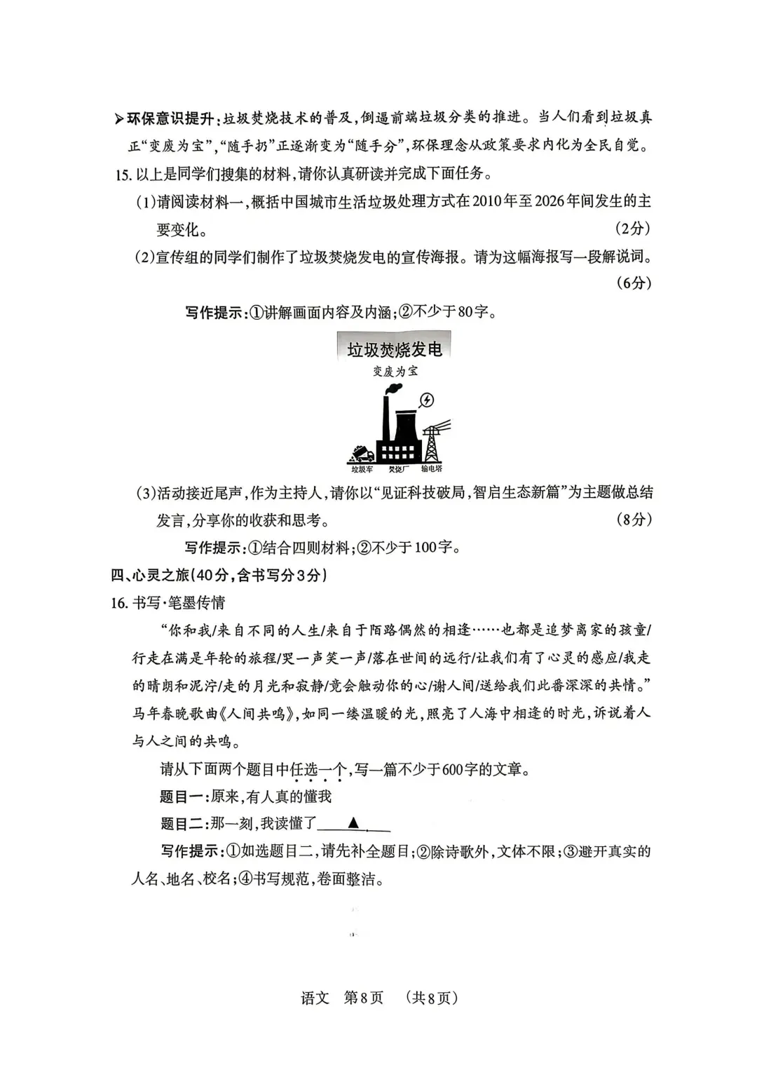
版权声明:本文内容由互联网用户自发贡献,该文观点仅代表作者本人。本站仅提供信息存储空间服务,不拥有所有权,不承担相关法律责任。如发现本站有涉嫌抄袭侵权/违法违规的内容, 请发送邮件至23467321@qq.com举报,一经查实,本站将立刻删除;如已特别标注为本站原创文章的,转载时请以链接形式注明文章出处,谢谢!
