
今日顺德区人民政府网最新发布顺德区教育局关于印发《顺德区2026年高中阶段学校招生考试工作意见》的通知。

顺德区九年级家长需特别留意!
2026年顺德区中考有何变化?
根据官方公布信息,今年顺德区中考主要有以下变化
2026顺德区中考几大变化
1、郑裕彤不再有区招普通生,除了名额分配、体艺特长生和普借生招生计划外,其余计划全部面向全市招生。

2、在第一批第五层新增民办半费生
第一批第五层新增面向全市招生的民办普通高中半费生,顺德区招收半费生的民办学校有5所:文德学校、东逸湾实验学校、光正实验学校、元培实验中学、北滘实验高中


3、第二批第五层新增区内民办半费生

4、第三批第一层新增面向全市招生的中高企长学制培养班

最后想要获取官方通知原文的可以文末扫码添加佛山理想哥微信获取。
上下滑动查看官方原文

















2026年顺德区中考各批次情况

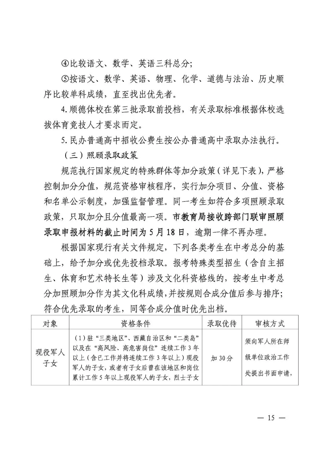
非本市户籍考生报考资格认定表


孩子一模区排能去哪所学校?可点击下方预约直播,苏苏老师和琪琪老师手把手教大家如何预估孩子区排(九上期末成绩可预估)或分数线(志愿填报)

扫码预约直播
3月16日下午14点30分,苏苏老师带你
带你一模估分预测区排
解析各区名校分数线
本文内容来源于顺德教育局,由【佛山小卫老师】整理编辑发布,如有侵权请联系删除,转载请说明出处。如有错漏,请在公众号后台留言。

2026年广东中考即将开始,快加入对应区域交流群,了解今年中考日程安排,及时且迅速的分享最新中考资讯,还有各类公益讲座、领取学习资料等活动。

申明:
1.由于内容繁杂琐碎,小编整理过程难免出错,欢迎联系小编指正。2.内容与信息仅供参考,每年的最新官方招生信息请查阅各校官方。3.本公众号原创资料版权归本公众号所有,仅供参考,请勿用作商用。
版权申明:
1.除标注原创的图文外,本微信公众号发布的图文版权归原作者所有。2.如因来源不详,而无法标记来源和署名的,版权仍归原作者。3.如有图文侵权,请联系我们,侵删,后台联系作者。



