
顺德区的初三同学家长注意啦
2026顺德区中考政策出炉

(图源于顺德区人民政府网)
今年政策又有新变动!
今年区政策有何变化?
一起看看

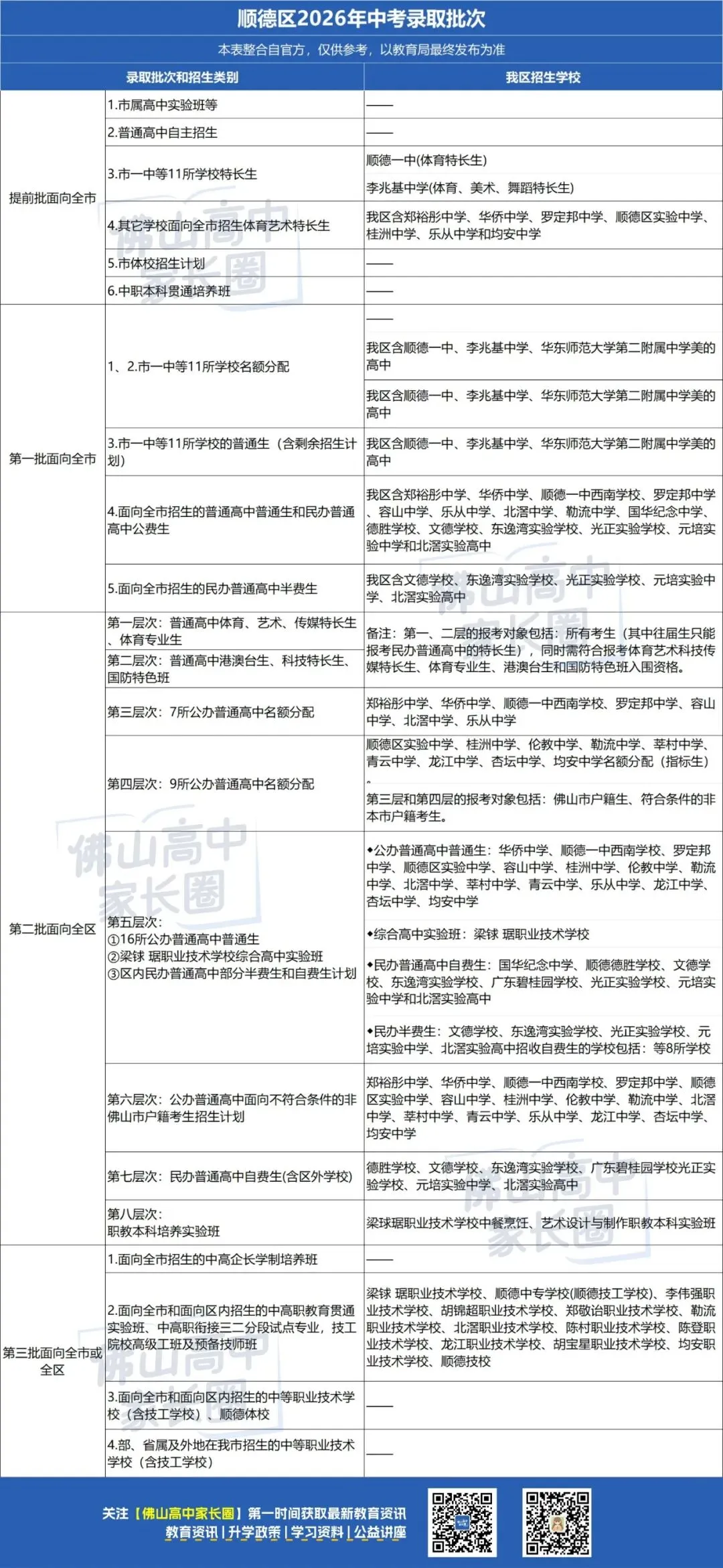
2026顺德中考四大变化


第一批第五层新增面向全市招生的民办普通高中半费生,顺德区招收半费生的民办学校有5所:文德学校、东逸湾实验学校、光正实验学校、元培实验中学、北滘实验高中

招收自费生的学校有以下




官方文件
关注佛山高中家长圈
回复【26中考】获取官方政策文件

2026顺德区中考录取批次



官方文件
关注佛山高中家长圈
回复【26中考】获取官方政策文件

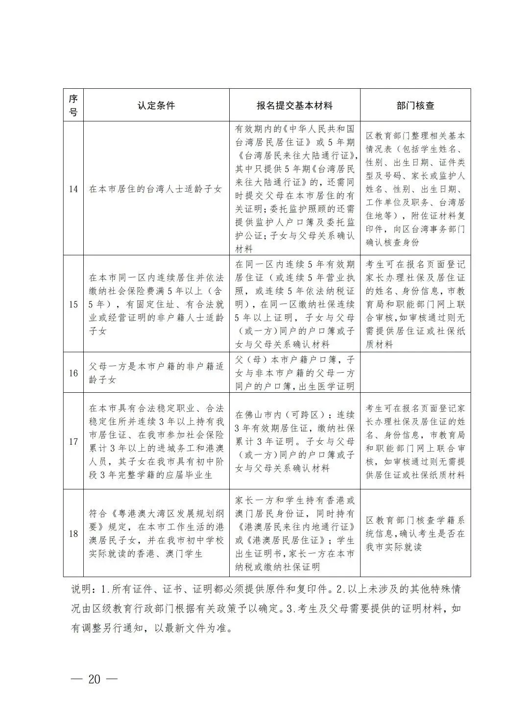
非本市户籍考生报考资格认定表




🔥新高一暑假衔接班早鸟拼团开抢!
💥三科仅需1799元❗
转发礼/报课礼/推荐礼
三重好礼拿到手软!
💰现在50元订金锁定暑假衔接课学位





教育资讯|升学政策|学习资料|公益讲座
P.S:本文内容整理自顺德区教育局,如有侵权请联系删除,转载请说明出处。如有错漏,请在公众号后台留言。
文章来源:
四季读书网
版权声明:本文内容由互联网用户自发贡献,该文观点仅代表作者本人。本站仅提供信息存储空间服务,不拥有所有权,不承担相关法律责任。如发现本站有涉嫌抄袭侵权/违法违规的内容, 请发送邮件至23467321@qq.com举报,一经查实,本站将立刻删除;如已特别标注为本站原创文章的,转载时请以链接形式注明文章出处,谢谢!