点击上方「学霸君秘诀」关注我们!
获取更多教育经验、方法、学习资料等,每天中午12点与您相约!
▼
培养学生良好的语言文字理解能力、表达能力是每个阶段的语文学习上最重要的一部分。不能仅仅学习语文知识,还要学会如何运用起来。
语文是一门综合性较强的学科,在初中语文学科的学习阶段,接触的知识非常广泛,孩子们不但要将最基础最简单的知识掌握透彻,还要找到答题技巧。
尤其是在阅读理解上,掌握套路去解答阅读理解题,对孩子恩的语文考试来说非常关键,可能分数的差距就是出自阅读理解上。
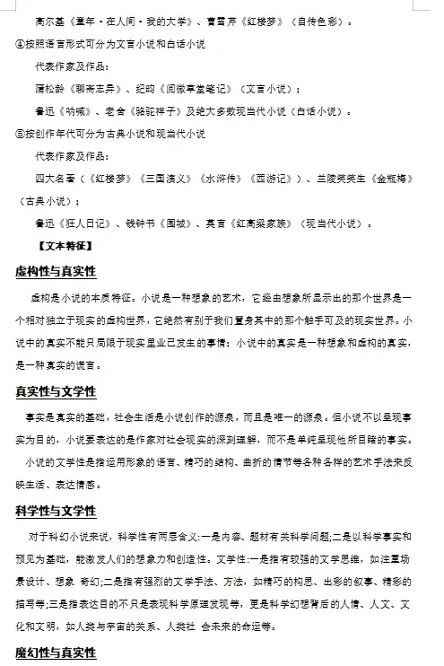
鉴于孩子们在初中语文的学习上所存在的问题,老师今天就为家长们整理的是2026年中考语文现代文阅读考点精讲精练(全国通用),打印一份给孩子掌握吃透了,保证考试一分不丢!
老师已为大家备好电子打印版,想要领取电子打印版请拉到文末查看。
▼














高清原图,可自行保存打印。
完整电子版仅供会员下载!
进入公众号,发送关键词“资料”
vip直达:2026年中考语文现代文阅读考点精讲精练(全国通用)(完整打印版)
各位亲爱的读者,近期,公众号改变了推送规则,请大家多点文末在看,或者星标学霸君秘诀,否则很可能看不到我们的更新了哦~
设学霸君秘诀为★星标★公众号,天天阅读好资料!
/ 免责声明 本公众号部分转载的文章、图文、视频来自网络,其版权和文责属原作者所有,若来源标注错误或侵犯到您的权益,烦请告知,我们将立即删除。 由于时间的关系,今天的学习内容老师就先和大家分享到这里,希望这篇文章能给孩子带来一些帮助。
▼
点击文字即可阅读
初中语文课堂: ☞初中语文1-6册:所有“文言文”复习资料全在这里!建议收藏!
☞初中语文:中考满分作文就这18计个技巧,吃透让阅卷老师刮目相看
初中数学课堂:
☞初中数学最全公式、定理汇编,一定要记牢,初中数学解题必备!
初中英语课堂:
初中物理课堂: 老师整理资料不易,喜欢就帮忙点赞、分享吧!
点击头像关注我们,我们将每天为大家更新好的教育理念,全面的学习资料,以及高效的学习方法,当然有任何想说的、想问的、想要的,都可以私信我们。我们会是您听众、朋友、老师。
求学之路,任重道远,让我们携手并进,一起努力!


点这里,
送我的文章去有趣的「在看」
▼▼▼▼





