点击上方蓝字关注我


2026年中考政策性优录的工作流程与时间安排已正式公布,只要满足相应条件,考生可获得中考加分,各位家长速来核实!

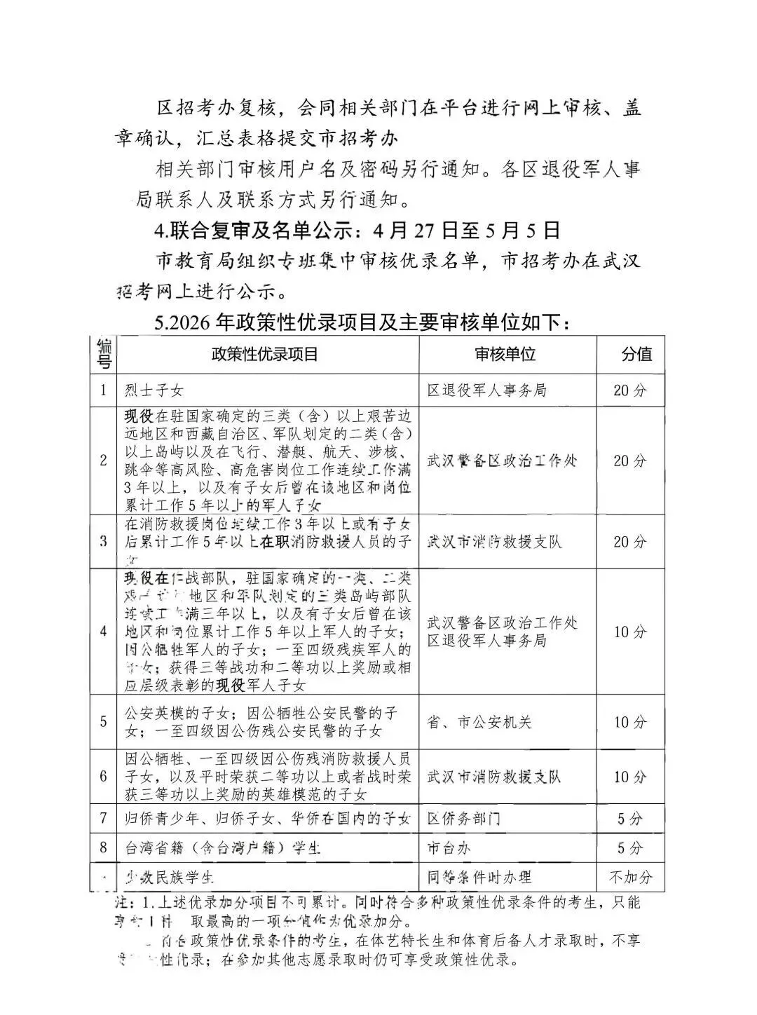
符合下列条件之一的考生,可在其考试成绩总分基础上加20分参加录取
1.烈士子女;
2.驻国家确定的三类(含三类)以上艰苦边远区和西藏自治区、军队划定的二类(含二类)以上岛屿部队军人子女;
3.在飞行、潜艇、航天、涉核、跳伞等高风险、高危害岗位工作连续工作 3年以上或者有子女后曾在该地区和岗位累计工作 5年以上的军人子女;
4.在消防救援岗位连续工作 3年以上或有子女后累计工作 5年以上的在职消防救援人员的子女。

符合下列条件之一的考生,可在其考试成绩总分基础上加10分参加录取
1.作战部队(担负作战或战备值班任务的师以下战斗部队,以及新组建部队中直接担负作战或作战保障任务的师级以下建制部队)军人子女;
2.驻国家确定的一类、二类艰苦边远地区和军队划定的三类岛屿部队军人子女;
3.因公牺牲军人子女;
4.一至四级残疾军人子女;
5.获得三等战功和二等功以上奖励或者相应层级表彰的军人子女;
6.公安英模和因公牺牲、一级至四级因公伤残公安民警子女;
7.因公牺牲、一至四级因公伤残消防救援人员的子女以及平时荣获二等功或者战时荣获三等功以上奖励的英雄模范的子女。

符合下列条件之一的考生,可在其考试成绩总分基础上加5分参加录取
1.归侨、归侨子女、华侨子女;
2.台湾省籍(含台湾户籍)考生。
注意:少数民族学生(不加分)
4月15日前
符合条件的考生填写申报表,准备相关申报材料原件和复印件。
4月20日前
初中学校对照申报材料原件核对无误后,扫描相关材料提交至中招综合管理平台。
4月21日至24日
区招考办复核,会同相关部门在平台进行网上审核、盖章确认,汇总表格提交市招考办。
4月27日至5月5日
市教育局组织专班集中审核优录名单,市招考办在武汉招考网上进行公示。


状元教育初三全日制集训
火热招生中
最后一搏,一切皆有可能

(扫码了解详情)

推荐阅读: