
49.下列关于城市交通体系组织原则的说法,不准确的是( )
A.大城市及以上城市应确立城市轨道交通在公共交通系统中的主体地位
B.城市中心区应降低个体机动化交通出行需求
C.规划人口规模50万~100万的城市,应以中运量公交为骨干
D.规划人口规模50万以下的城市,客运交通体系应以步行和自行车交通为主体


【49】答案:A
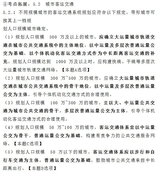
①解析:500万及以上的城市应确立大运量城市轨道交通在城市公共交通系统中的主体地位。300万~500万的城市以中运量及多层次普通运量公交为主体。规划人口规模 100 万~300 万的城市以多层次普通运量公交为主体。而根据城市规模五类七档的分类,城区常住人口100万以上500万以下的城市为大城市,其中300万以上500万以下的城市为Ⅰ型大城市,100万以上300万以下的城市为Ⅱ型大城市。故并非所有大城市都是以轨道交通为主体地位。
②考点:规范标准类考点
③考点出处:《城市综合交通体系规划标准》【GB_T 51328-2018】



文章来源:
四季读书网
版权声明:本文内容由互联网用户自发贡献,该文观点仅代表作者本人。本站仅提供信息存储空间服务,不拥有所有权,不承担相关法律责任。如发现本站有涉嫌抄袭侵权/违法违规的内容, 请发送邮件至23467321@qq.com举报,一经查实,本站将立刻删除;如已特别标注为本站原创文章的,转载时请以链接形式注明文章出处,谢谢!