中考,作为义务教育阶段的收官之战,不仅关乎万千学子的升学命运,更承载着教育公平的底线。
长期以来,部分学校为争抢优质生源,暗箱操作、违规招生的行为,不仅扰乱了正常的招生秩序,也加剧了家长和学生的升学焦虑。
而今年,广州中考招生监管迎来“最严时刻”——多所学校因违规招生被约谈、处罚,“铁腕治招”不再是口号,而是实打实的行动。
与此同时,回顾西安此前在中考招生规范上的举措,两地的治理实践,共同勾勒出全国中考招生规范化的鲜明趋势,值得每一位家长、教育从业者关注。
PART 01
广州多校“踩红线”
约谈+处罚不留情面
早在2025年12月,广州市教育局就提前释放严管信号,印发《2026年广州市普通高中招生工作负面清单》,明确列出10类违规招生行为,从提前招生、违规跨区域招生,到签订“预录取协议”、虚假宣传抢生源,再到“人籍分离、空挂学籍”等,每一条都划定了清晰的“红线”,并明确表态,对违规行为将采取通报、取消评优资格、调整招生计划,甚至停止民办学校招生直至取消办学资格等处罚,对相关责任人严肃追责。
彼时,不少学校和家长仍持观望态度,认为“严管”或许只是“走过场”。但进入2026年中考招生季,广州教育局用实际行动打破了这种侥幸心理——多所学校因触碰违规招生红线,被依法约谈、处罚,形成了强烈的震慑效应。
据业内可靠消息,此次被查处的学校,违规行为五花八门,且都被监管部门精准捕捉:有的学校悄悄组织“密考签约群”,试图提前锁定优质生源,殊不知监管部门工作人员早已入群“潜伏”,固定证据后,学校负责人第一时间被约谈;有的学校通过违规渠道发布招生信息、宣讲违规招生政策,甚至作出“保底录取”“保证分班”的承诺,均被一一查处;还有的学校存在干预学生填报志愿、强制学生选择本校的行为,也被责令整改。
更具威慑力的是,此次严管实行“连带追责”——区属学校违规,不仅学校本身会被处罚,所属区教育局也会被市教育局约谈;而违规学校的书记、校长,更是收到了“知错不改就免职”的严厉警告,彻底打破了“违规成本低、侥幸心理重”的困境。

截至目前,虽然官方尚未全面公开所有违规学校名单及具体处罚细节,但从教育系统内部透露出的信息来看,此次严管覆盖面广、处罚力度大,从公办学校到民办学校,从市区重点校到区属普通校,只要触碰红线,一律从严查处,没有“例外”。
有校长直言:“以前总有人心存侥幸,觉得‘撑死胆大的’,现在违规真的会被罚,谁也不敢再越雷池一步。”
PART 02
这10类违规行为,家长需警惕
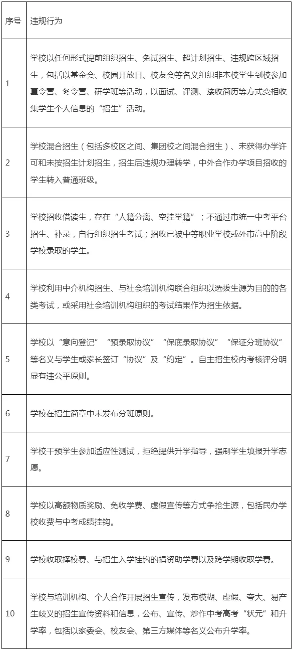
很多家长和学生可能不清楚,哪些行为属于中考违规招生?结合广州市教育局发布的负面清单,我们整理了最常见的10类违规行为,大家一定要警惕,避免因学校违规而影响孩子的升学权益:
01
提前组织招生、免试招生、超计划招生,或通过夏令营、研学班、校园开放日等名义,变相组织招生、收集学生个人信息;
02
多校区、集团校之间混合招生,违规办理转学,中外合作办学项目学生转入普通班级;
03
招收借读生,存在“人籍分离、空挂学籍”,不通过市统一中考平台招生、补录,或招收已被其他学校录取的学生;
04
与中介机构、社会培训机构合作,组织选拔生源的考试,或用培训机构的考试结果作为招生依据;
05
以“意向登记”“预录取协议”“保底协议”等名义,与家长、学生签订各类违规协议;
06
招生简章中不公布分班原则,存在暗箱分班、违规分班的情况;
07
干预学生参加适应性测试,拒绝提供升学指导,强制学生填报指定志愿;
08
以高额物质奖励、免收学费、虚假宣传等方式争抢生源,民办学校将收费与中考成绩挂钩;
09
收取择校费、与招生挂钩的捐资助学费,或跨学期收取学费;
10
发布模糊、虚假的招生宣传,炒作中考“状元”和升学率,或通过家委会、第三方媒体变相公布升学率。

广州市教育局明确表示,后续将持续深化违规招生治理,构建“政府监管、学校自律、社会监督”的多元共治格局,确保招生秩序规范,营造清朗的教育生态。
对于家长而言,一旦发现学校存在上述违规行为,可及时向教育部门举报,维护自身和孩子的合法权益。
PART 03
两地严管
殊途同归守好教育公平底线
其实,广州此次“铁腕治招”,并非个例。回顾西安此前的中考招生治理,同样展现了对违规招生的“零容忍”态度,两地的举措虽各有侧重,但核心都是为了守护教育公平,遏制招生乱象。
2023年,西安曾因“回流生”违规造假事件引发广泛关注——部分培训机构以造假方式为“回流生”提供服务,通过伪造户籍、学籍等材料,帮助非合规考生获取西安中考报名资格,试图通过“中考移民”抢占升学资源。
事件发生后,西安市委、市政府迅速成立联合核查组,对3608名“回流生”的信息逐一甄别,对查实造假的考生,一律取消录取资格;同时,依法打击涉案培训机构及相关人员,13名涉案人员被控制,多名补习学校负责人因非法获取学生及家长个人信息、借中考招生牟利,被依法刑事拘留。
除此之外,西安还明确规定,“回流生”不占用原定招生计划,所有考生按同一批次、同一标准投档录取,同时优化户籍和招生相关规定,从源头遏制“中考移民”乱象,切实维护本地考生的合法权益。后续,西安也持续强化招生监管,严禁学校违规掐尖、虚假宣传,与广州一样,将“教育公平”放在首位,用严格的监管筑牢中考招生的“防火墙”。

对比广州和西安的治理实践不难发现,两地都抓住了违规招生的核心痛点——要么是学校违规抢生源、暗箱操作,要么是考生通过造假获取报名资格,而两地的应对举措,都体现了“发现一起、查处一起”的决心:广州出台负面清单,精准划定红线,约谈处罚违规学校及责任人;西安聚焦“回流生”造假,严厉打击培训机构违规操作,完善政策堵塞漏洞。
无论是广州的“负面清单+连带追责”,还是西安的“全面核查+源头治理”,本质上都是为了让中考回归“公平、公正、公开”的本质,让每一位考生都能凭借自身实力,获得公平的升学机会,杜绝“暗箱操作”“投机取巧”的行为,缓解家长和学生的升学焦虑。
PART 04
中考招生严管常态化
这些提醒请记牢
随着广州、西安等地对中考违规招生的严管力度不断加大,中考招生规范化已成为不可逆的趋势。在此,我们也给广大广州中考家长提3点关键提醒,避免踩坑:

不信小道消息,不签违规协议
任何学校以“预录取”“保底录取”“保证分班”等名义签订的协议,都是违规行为,不受法律保护,一旦学校被查处,相关协议无效,还可能影响孩子的正常升学。官方录取结果,以广州市招考办发布的信息为准,切勿轻信学校或中介的私下承诺。

警惕“违规招生陷阱”
遇到学校提前组织考试、收取择校费、承诺高额奖励等情况,一定要提高警惕,这些都是明确的违规行为,可及时向教育部门举报。同时,家长要提前确认孩子的报考资格,避免因违规户籍、学籍迁移,或伪造材料,导致孩子失去报名、录取资格。

理性看待升学,做好志愿填报
中考严管的核心,是让招生回归公平,家长无需过度焦虑,也不必盲目追求“重点校”,应结合孩子的实际成绩,合理填报志愿,遵循“梯度投档、志愿优先”的原则,避免“高分低录”或“志愿落空”。同时,密切关注官方发布的招生政策,及时了解最新动态,为孩子的升学做好准备。

教育公平,是教育的生命线;中考招生,是守护这条生命线的关键环节。广州此次多校被约谈、处罚,不仅是对违规招生行为的有力震慑,更是对教育公平的坚定守护;而西安的治理实践,也为各地提供了宝贵的经验。
相信随着严管政策的持续推进,广州中考招生秩序将更加规范,教育生态将更加清朗,每一位努力的学子,都能在公平的环境中,奔赴属于自己的未来。
也提醒所有学校,坚守教育初心,严守招生底线,才是长久发展之道;提醒每一位家长,理性看待升学,相信孩子的实力,才是对孩子最好的支持。

由于微信平台算法改版,公号内容将不再以时间排序展示,如果您想第一时间看到我的推送,强烈建议星标我的公众号。星标具体步骤为:在公众号主页点击右上角的小点点,在弹出页面点击“设为星标”,就可以啦。感谢您的支持!
工铁高家长圈

工铁高家长帮

喜欢此内容的人还喜欢👇👇👇
欢迎转发,请注明出处,谢谢合作!
本文来自网友发表,仅代表其个人观点!
免责声明:素材、数据来源网络公开渠道,如有侵权,请联系删除!
点击“阅读原文”,领取学习资料!
