2026中考历史备考全国真题大全丨20个专题真题+答案+解析+点评,word全套资料,见文末置顶留言。
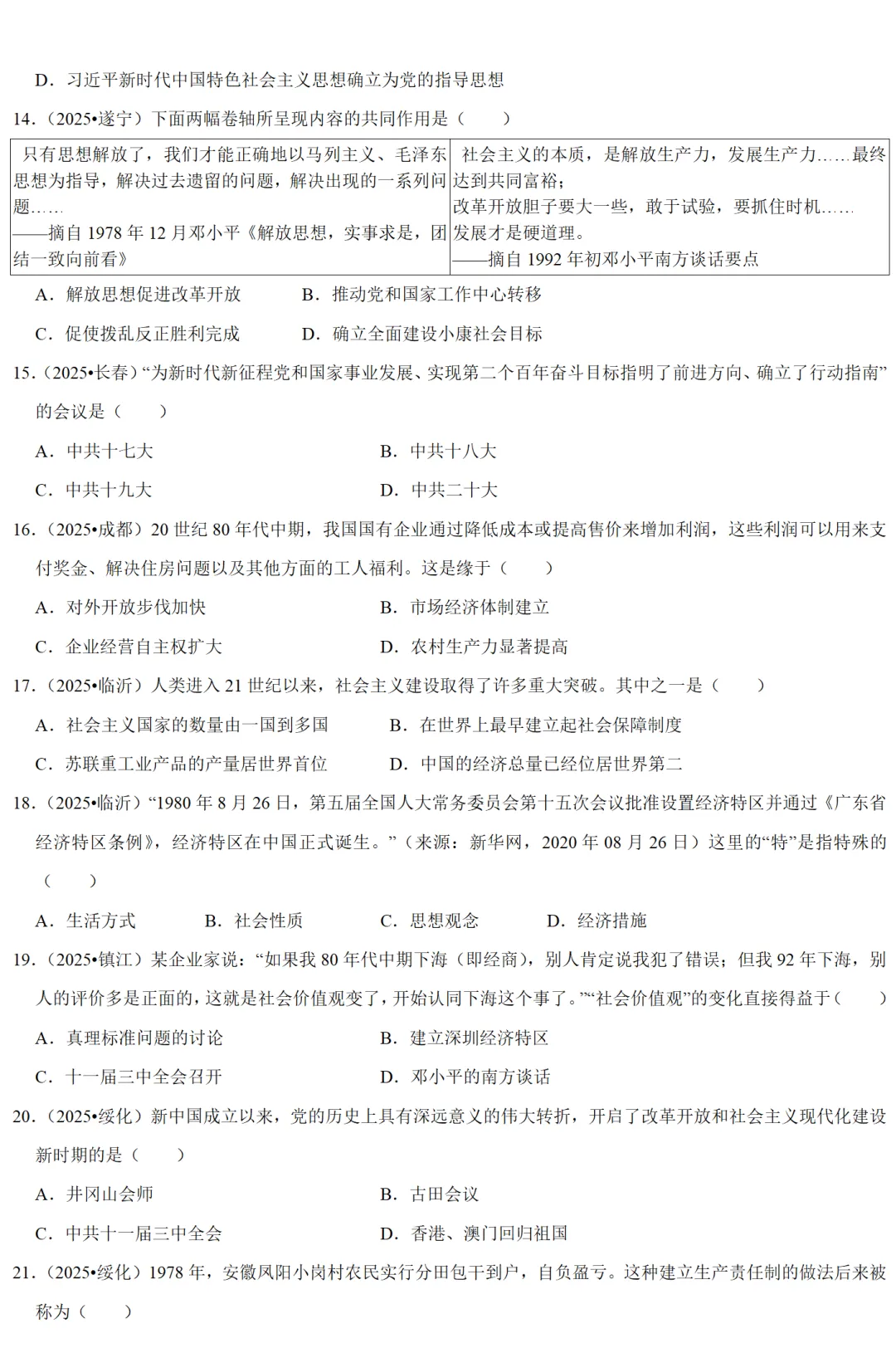
改革开放与中国特色主义社会专题 考前突破




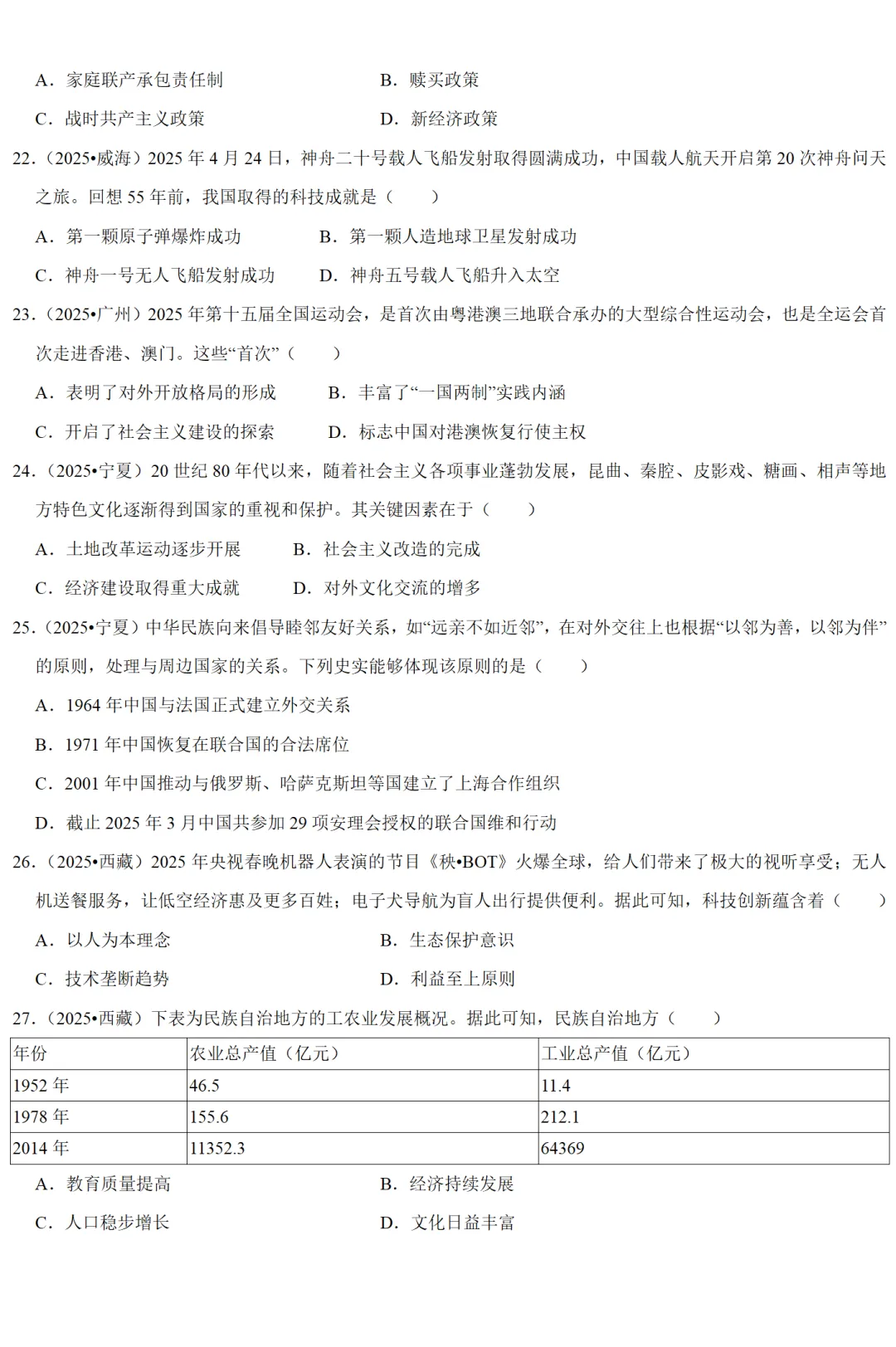
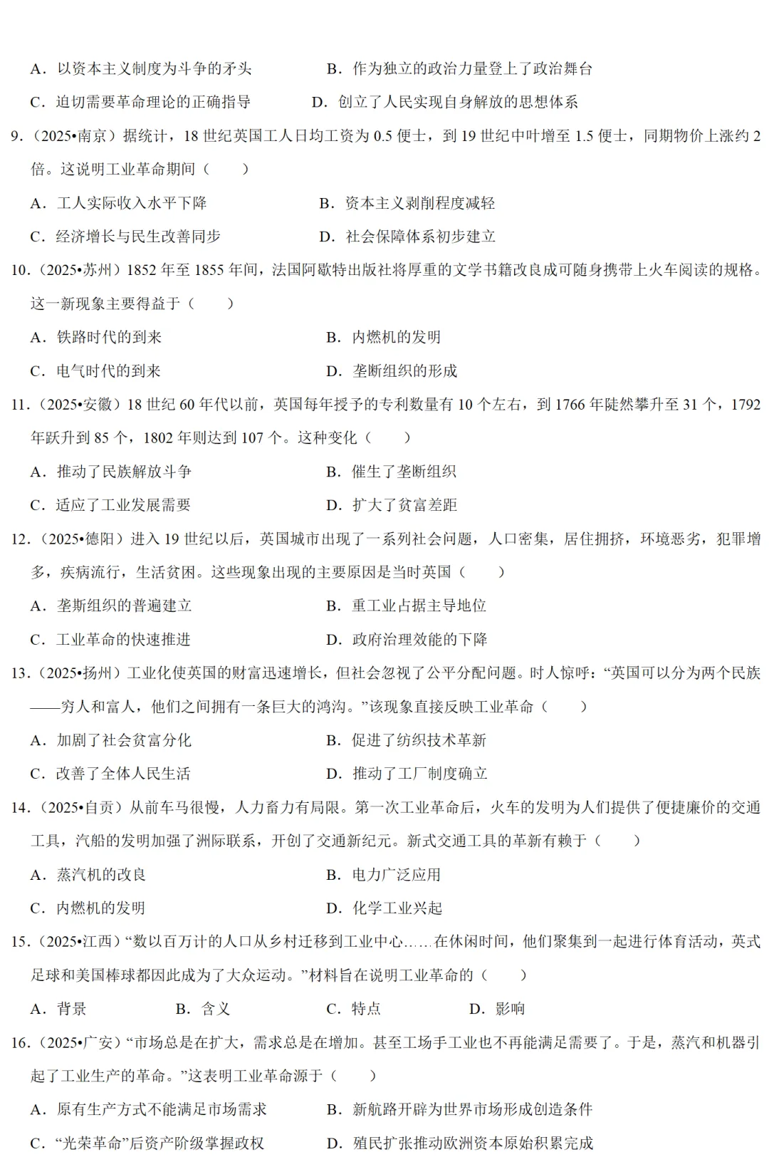
工业革命专题 考前突破




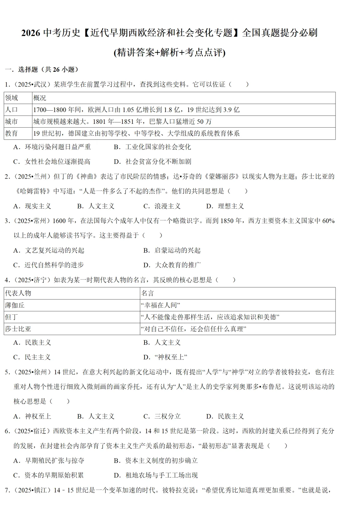
近代早期西欧经济和社会变化专题 考前突破




抗日战争专题 考前突破





明清时期专题 考前突破







秦汉时期专题 考前突破






人民解放战争专题 考前突破




三国两晋南北朝时期专题 考前突破







史前时期专题 考前突破







世界古代史专题 考前突破




世界现代史专题 考前突破




宋元时期专题 考前突破






隋唐五代十国时期专题 考前突破







晚清时期专题 考前突破





夏商周时期专题 考前突破






辛亥革命与中华民国的建立专题 考前突破




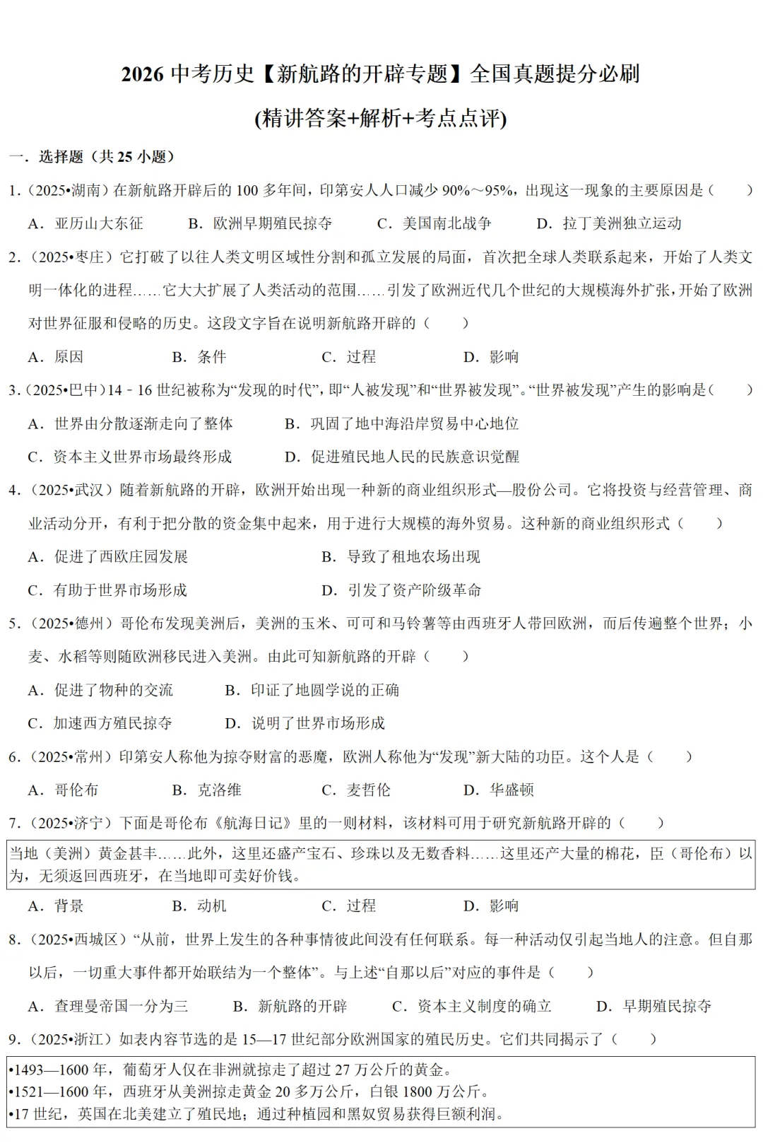
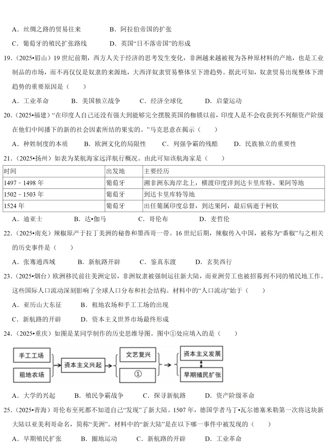
新航路的开辟专题 考前突破



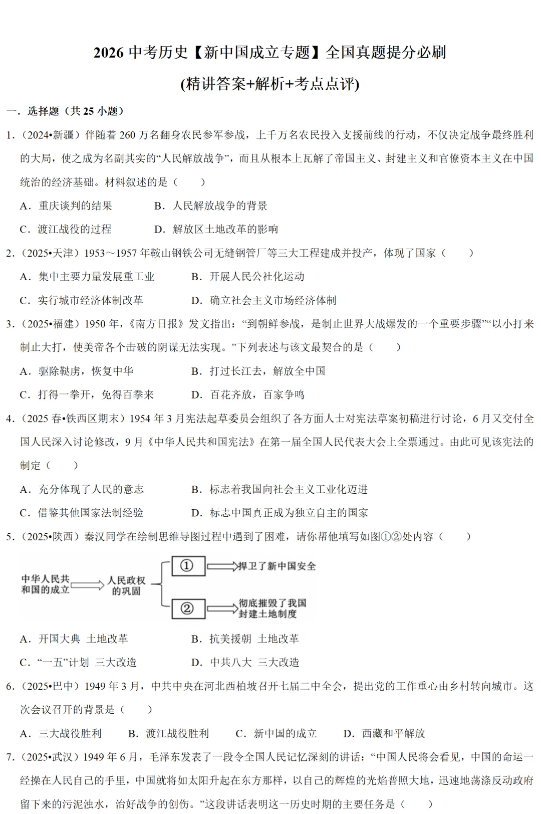
新中国成立专题 考前突破




英、美、法资产阶级革命专题 考前突破




中国共产党的成立与新民主主义革命的兴起专题 考前突破




写在后面的话
愿你~生活·学习·工作 开心快乐!
【获取学习资源包方法】

关注微信公众号【兔子先生J】
前往菜单 资料下载自助下载资料;
或者回复 入群,加入微信最新资料群。

文章来源:
四季读书网
版权声明:本文内容由互联网用户自发贡献,该文观点仅代表作者本人。本站仅提供信息存储空间服务,不拥有所有权,不承担相关法律责任。如发现本站有涉嫌抄袭侵权/违法违规的内容, 请发送邮件至23467321@qq.com举报,一经查实,本站将立刻删除;如已特别标注为本站原创文章的,转载时请以链接形式注明文章出处,谢谢!