历年中考历史真题分享:2025年西藏自治区中考历史真题试卷(原卷版+解析版)

四季读书网 4 0
历年中考历史真题分享:2025年西藏自治区中考历史真题试卷(原卷版+解析版)
今天小熙为大家分享历年中考历史真题分享:2025年西藏自治区中考历史真题试卷(原卷版+解析版)

(文章末尾可下载电子版)

历年中考历史真题分享:2025年西藏自治区中考历史真题试卷(原卷版+解析版) 第1张
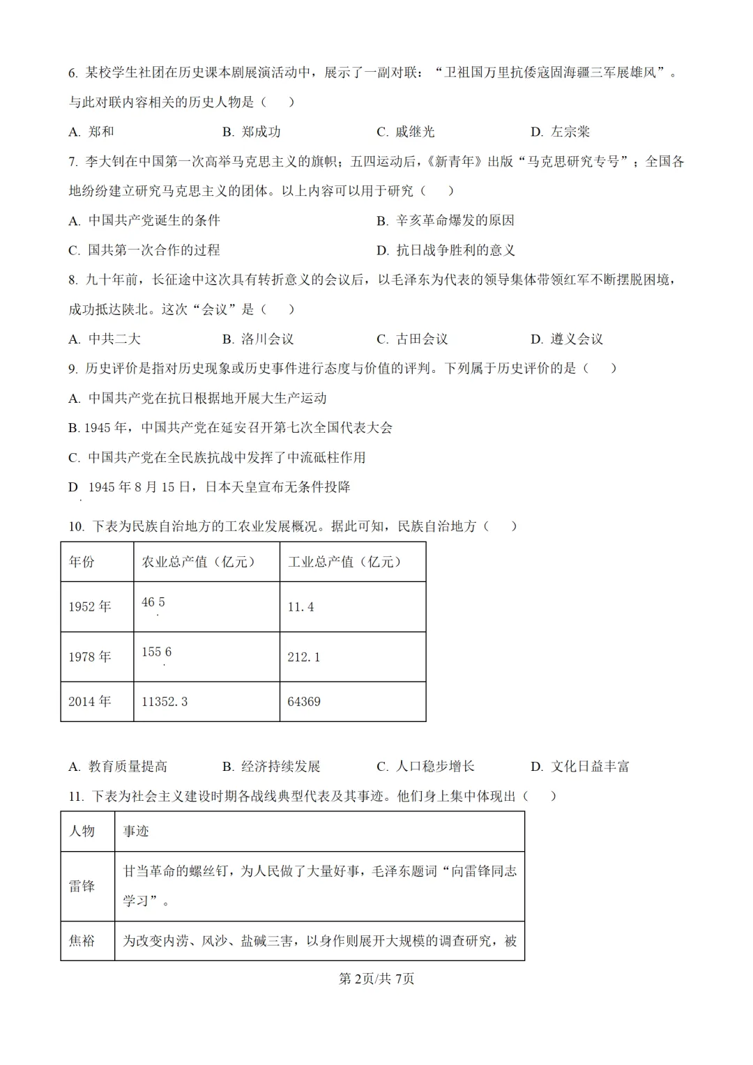
历年中考历史真题分享:2025年西藏自治区中考历史真题试卷(原卷版+解析版) 第2张
历年中考历史真题分享:2025年西藏自治区中考历史真题试卷(原卷版+解析版) 第3张
历年中考历史真题分享:2025年西藏自治区中考历史真题试卷(原卷版+解析版) 第4张
历年中考历史真题分享:2025年西藏自治区中考历史真题试卷(原卷版+解析版) 第5张
历年中考历史真题分享:2025年西藏自治区中考历史真题试卷(原卷版+解析版) 第6张
历年中考历史真题分享:2025年西藏自治区中考历史真题试卷(原卷版+解析版) 第7张
电子版下载(复制以下网址到浏览器打开,先保存再下载):

https://pan.quark.cn/s/1ac9715c49c8

想获取更多相关资料请扫码添加:
历年中考历史真题分享:2025年西藏自治区中考历史真题试卷(原卷版+解析版) 第8张
如果你觉得我的分享对您有所帮助,请帮忙多多点赞转发,能够让更多人知道,那将是我持续更新下去的动力,感恩!
本账号所分享内容均来自网络整理,如有侵权请联系删除,谢谢!

抱歉,评论功能暂时关闭!