2026年USABO美国生物奥赛考试已经结束,这场一年一度的全球性高含金量生物竞赛每年参与者数万人,大家考完后最关心的就是考试答案是什么?今年的题目难不难?多少分能够获奖?为方便大家核对答案,犀牛老师也在第一时间为大家整理好了真题和答案解析,可添加老师微信:xnew123888领取~

2026年USABO竞赛真题







2026年USABO竞赛答案解析






2026年USABO真题答案解析
长按扫码 添加老师
回复“USABO答案”立即获取

USABO竞赛奖项设置:
超级金奖:总分排名前5%
金奖:总分排名前15%
银奖:总分排名前30%铜奖:总分排名前40%
地区荣誉奖:各区排名前25%(除全国奖
项)
USABO竞赛历年分数线:

2026USABO竞赛分数线预测:
超级金奖:37–39分,冲藤校/G5目标≥39
金奖:32–34分,稳金奖目标≥34
银奖:26–28分,冲银奖目标≥28
铜奖:21–23分,保底拿奖≥22
2026难度上升,分数线略高于2025、明显高于2024
金奖安全线:≥34分
银奖安全线:≥28分

犀牛国际生物竞赛全程班全新升级上线!包含9大生物竞赛(美/英/澳/加/新/新)+4大国际学科IGCSE生物/A level生物/AP生物/IB生物+剑桥/帝国理工 笔试ESAT生物一站式助力名校申请!
✅适合学生
9年级及以上,具备体制内基础初中级别
Pre-lG
IBMYP生物及化学知识基础及以上
美国高中Honor Biology学生
对国际生物竞赛感兴趣 未来计划生物类专业的学生
✅课程内容
课程内容以Campbell-Biology为教学主体,进行大学生物学课程学习,构建完整的系统性生物学学科知识体系。

整合高中阶段9大国际生物学竞赛,课程集中,知识密集。课程排期直通USABO&BB0生物奥赛,期间学生可以参加ASOB,iBO,HOSA等多种生物竞赛,同时内容涵盖IGCSE、A-Level、AP、IBDP等国际学科内容,赛后直接参加学科大考,并且内容以及难度覆盖ESAT剑桥帝国理工自然科学生物笔试,直接竞赛+学科+笔试一站打通!
✅犀牛生物竞赛授课师资:
杨老师
加州伯克利分校分子细胞生物专业学士学位(专业世界第一)
英国剑桥大学发育生物学硕士学位(全球仅招收8人)
剑桥大学时任生物学院院长Anna Philpott唯一硕士生,从事干细胞命运决定研究
海外留学多年,英语母语水平,擅长全英授课
教龄5年,累计授课时长6000+小时
累计教授50+学生取得BBO及USABO金奖;USABO&BBO生物竞赛直通车创始人
启发学生学习兴趣,建立系统性大学生物知识体系,高效提分,直通奖牌
杨老师
本科伦敦帝国理工生物学专业
硕士伦敦帝国理工免疫学专业
BBO大量全球金奖银奖;USAB0大量中国赛区金奖,美国赛区多位学生进入半决赛
启发学生兴趣,建立系统性知识体系,学术能力提升导向

✅生物竞赛考试时间轴:

✅2026生物直通车课程安排:

✨班型设置:3-8人精品小班/1v1定制
✨授课语言:全英文/中英双语授课
✨授课模式:线下校区面授+线上同步直播(支持回放)
✨配套服务:免费前测分班;自研教材+电子资料;一站式代报名;专属学习群+助教答疑 + 阶段性报告
📍我们目前在上海、深圳,北京、苏州、南京、中国香港、无锡、青岛,杭州、广州、重庆、成都、宁波、合肥、天津、武汉、新加坡、常州等地开设校区!其他地区可上线上直播课程,享受总部师资。

犀牛国际生物竞赛培训课程
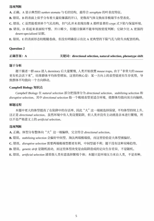
2026年USABO竞赛真题答案解析
扫码添加老师
回复【USABO答案/生物竞赛】在线咨询

Tel:15618624327(同微信)