
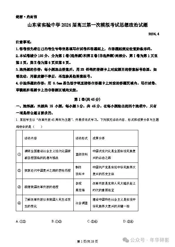
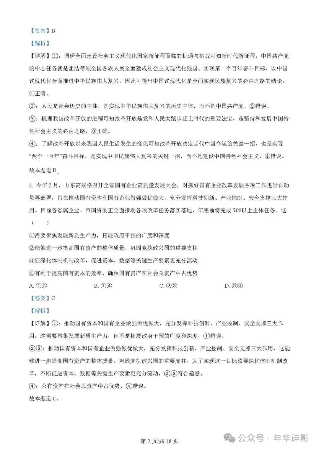
山东省实验中学2024届高三第一次模拟考试地理、思想政治试题及参考答案:
温馨提示:因篇幅有限,仅展示部分试题及参考答案,同学们可按照以下方式,下载PDF版山东省实验中学2024届高三第一次模拟考试各科试题及参考答案~
PDF版山东省实验中学2024届高三第一次模拟考试各科试题及答案下载方式:
回复关键词【省实验】






声明:本文由年华碎影(微信公众号:sdgssxq)整理制作,信息来自于网络,如有侵权,请及时联系管理员删除。


文章来源:
四季读书网
版权声明:本文内容由互联网用户自发贡献,该文观点仅代表作者本人。本站仅提供信息存储空间服务,不拥有所有权,不承担相关法律责任。如发现本站有涉嫌抄袭侵权/违法违规的内容, 请发送邮件至23467321@qq.com举报,一经查实,本站将立刻删除;如已特别标注为本站原创文章的,转载时请以链接形式注明文章出处,谢谢!