




助力备考



免费直接下载








【真题汇总】——2024年长沙八年级下册第一次英语检测试卷+参考答案(免费领取)
【真题汇总】——2024年长沙八年级下册第一次数学检测试卷+参考答案(免费领取)
【真题汇总】——2024年长沙八年级下册第一次物理检测试卷+参考答案(免费领取)
【暑假复习】——八年级下册物理知识点填空+参考答案(可下载打印)
【真题汇总】——2024年长沙八年级下册期中数学试卷+参考答案(免费领取)
【真题汇总】——2024年长沙八年级下册期中英语试卷+参考答案(免费领取)
【真题汇总】——2024年长沙八年级下册期中生物试卷+参考答案(免费领取)
【真题汇总】——2024年长沙八年级下册期中地理试卷+参考答案(免费领取)
【真题汇总】——2024年长沙八年级下册期中物理试卷+参考答案(免费领取)
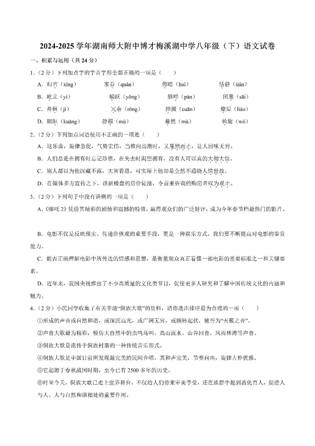
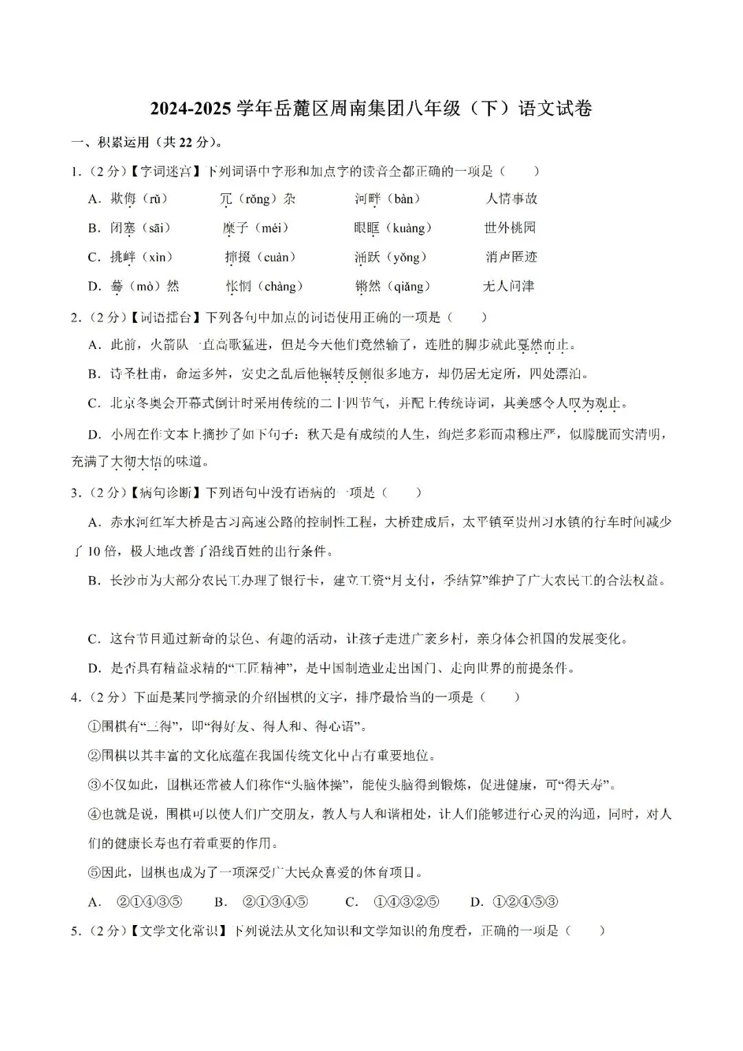
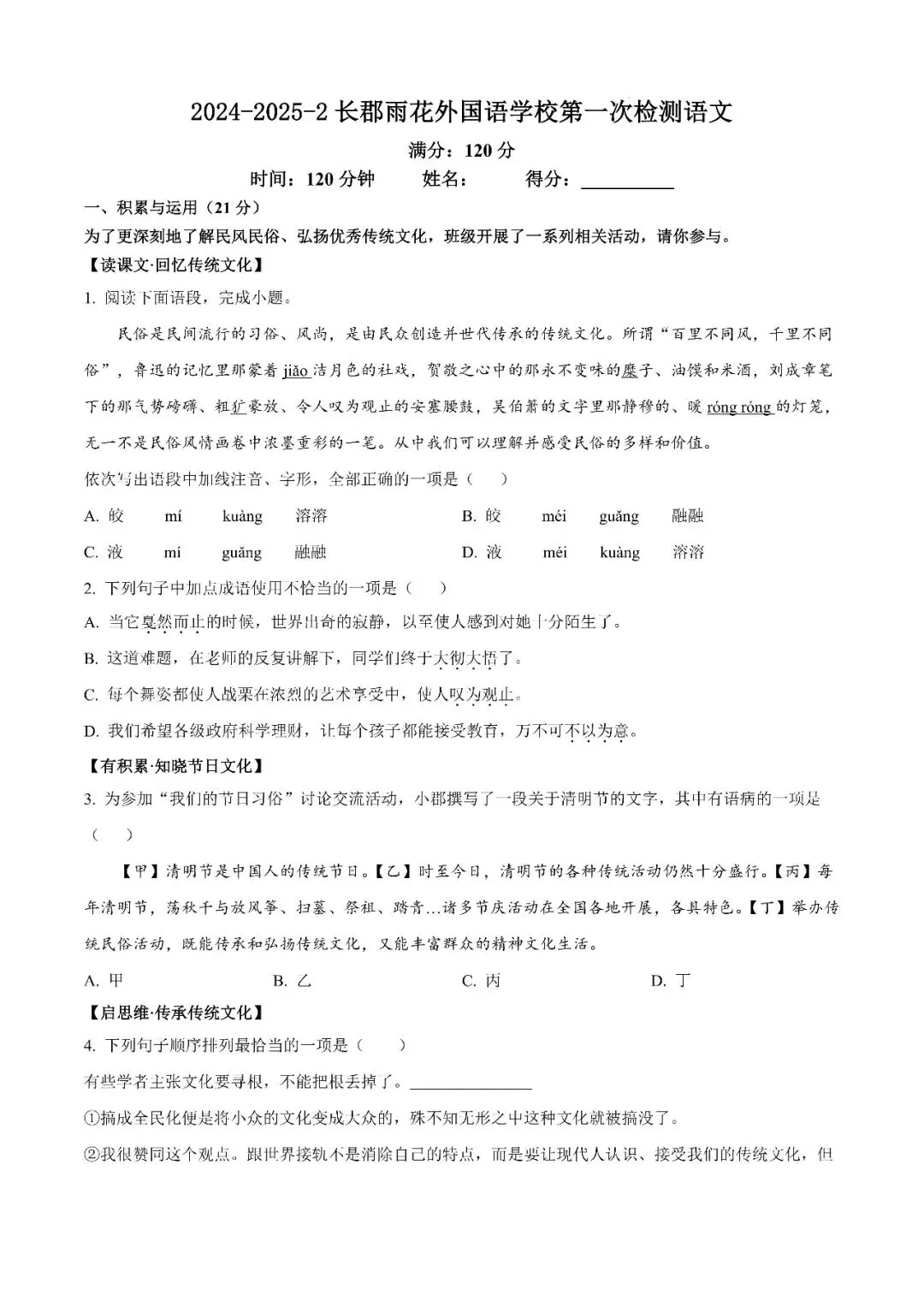
【真题汇总】——2024年长沙八年级下册期中语文试卷+参考答案(免费领取)

(可以直接扫码——免费领取)

夸克网盘下载


百度网盘下载

登录夸克或者百度网盘APP即可下载

免费领取方式二

第一步:点一点右下角的赞和在看
第二步:关注“升学题库”公众号
第三步:在公众号对话框发送 20241129

第二步:在聊天对话框发送【20241129】即可获取!

3
使用说明

【百度网盘】
方式三:如需往期资料,回复关键字添加微信

后台回复“230902” 即可添加微信




资料收集整理发布实属不易
点赞在看收藏分享以资鼓励


