在线做题·视频讲解·试卷分析
关注豫考霸回复【1】
领取河南中考真题&获取名校真题库
数学卷考霸评分 8.8/10
数学卷
试卷全面考查了正负数、三视图、科学记数法、平行线角度、二次函数与方程、三角形中位线、不等式、概率、圆的折叠、反比例函数应用、二次根式、方差、规律探索、几何阴影面积、新定义(自相似点)、实数运算、分式化简、统计图表、反比例函数、尺规作图、圆与切线、分式方程、函数建模、解直角三角形、二次函数应用、动态几何探究与证明等核心内容。基础题如选择题前6题是主要得分点;难点在于综合性、应用性与探究性强的题目,如新定义‘自相似点’计算、反比例函数与尺规作图结合、古代汲水工具的函数模型解读、足球轨迹的二次函数建模与防守计算,以及动态几何综合探究,对学生的逻辑推理、模型构建和信息整合能力提出了系统性、高难度的挑战。<点击图片查看全卷>
数学答案
<点击图片查看完整答案>
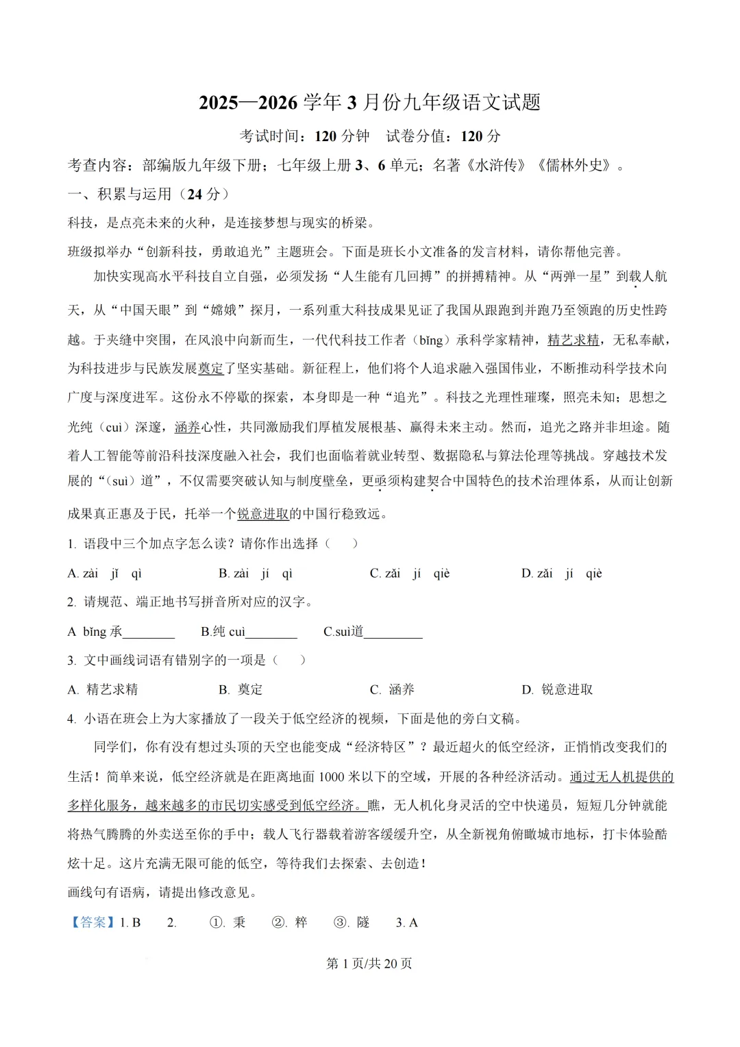
语文卷考霸评分 8.7/10
语文卷
本试卷结构严谨,涵盖字音字形、词语书写、病句修改、古诗文情境性理解、流程图解读、学科祝福仿写、小说(《有风的夜晚》)深度赏析、学术性议论文(《施耐庵是哪里人?》)论证分析、文言文对比阅读、古诗词鉴赏、名著(《水浒传》《儒林外史》)手法与人物评析,以及“坚守与创新”为主题的记叙/议论文写作等综合性高阶能力。基础题如字音是主要得分点;难点在于开放性、探究性与思辨性极强的题目,如评析小说中“风”的叙事作用、辨析学术论文的论证方法与结论、对比三篇文言文“战前准备”与“以民为本”的治国智慧、辨析“箫”“萧”异同、以及“坚守与创新”的深度主题写作,对学生的信息整合、逻辑思辨、审美鉴赏与文化理解能力构成了系统性、高难度的挑战,体现了卓越的选拔性。<点击图片查看全卷>
语文答案
<点击图片查看完整答案>
化学卷考霸评分 8.9/10
化学卷
试卷以选择题、填空题、简答题、综合应用题四种题型,系统考查了物理化学变化、化学家、化肥、逻辑推理、反应类型、实验操作、金属活动性与置换反应、元素周期表、化学方程式与计算、溶解度曲线、实验方案评价、质量守恒计算、化学用语、工业制备、微观示意图、物质推断、燃烧计算、物质转化、除杂、铁锈蚀探究、碳及碳的化合物、气体制备与计算等九年级核心内容。基础题如选择题前8题是主要得分点;难点在于综合性、计算性与探究性强的题目,如多步混合物的质量守恒计算、溶解度曲线综合判断、微观反应图示分析、复杂物质推断、定量化学计算与除杂工艺设计,对学生的逻辑推理、模型构建、信息整合与跨学科问题解决能力构成了系统性、高难度的挑战,体现了良好的选拔功能。<点击图片查看全卷>
化学答案
<点击图片查看完整答案>
无广告·自助查阅·全平台自助刷题学习
争做河南最好·最全·最强的升学配套
文章来源:
四季读书网
版权声明:本文内容由互联网用户自发贡献,该文观点仅代表作者本人。本站仅提供信息存储空间服务,不拥有所有权,不承担相关法律责任。如发现本站有涉嫌抄袭侵权/违法违规的内容, 请发送邮件至23467321@qq.com举报,一经查实,本站将立刻删除;如已特别标注为本站原创文章的,转载时请以链接形式注明文章出处,谢谢!








