点击上方蓝字青少年人文通识了解更多信息
一、课程核心素养与考点对应
课程要求明确的五大核心素养是命题的指导思想,也是知识考查的深层目标。四大核心考点是对核心素养在具体知识内容上的集中体现。

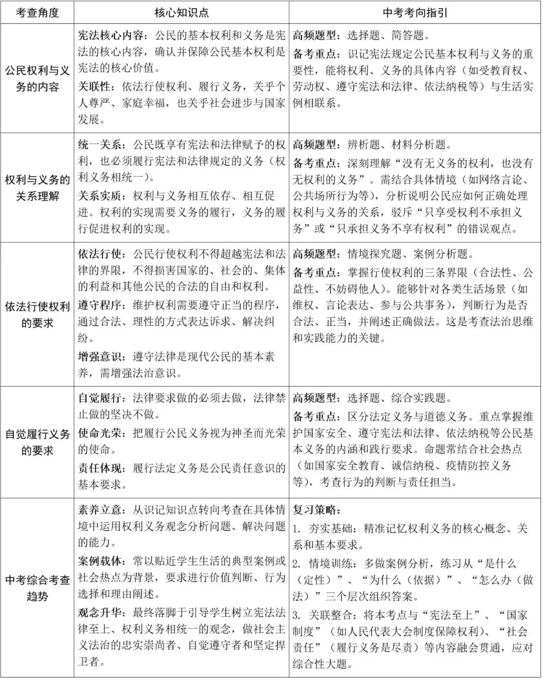
二、权利义务考点速速查表

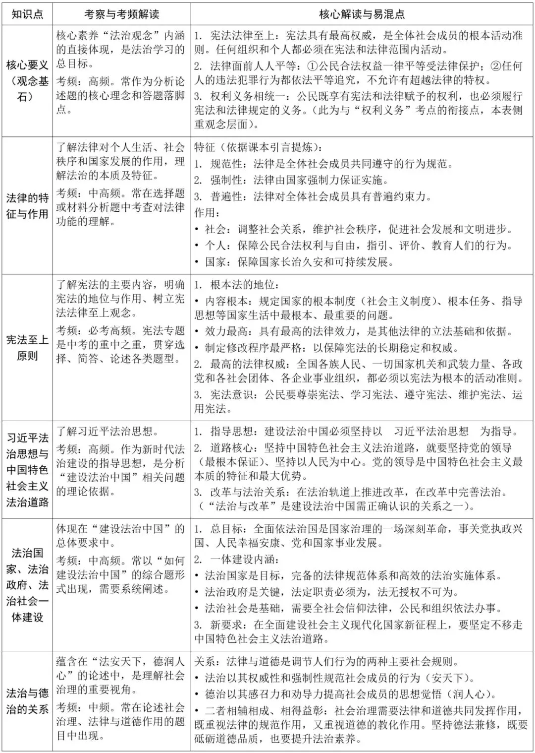
三、法治观念考点速查表
“法治观念”是五大核心素养之一,在中考中占据提纲挈领的核心地位。其考点贯穿七八九年级多本教材,理解上要求从具体法律知识上升到法治理念和思维。本表旨在系统梳理相关考点,帮助你构建完整的法治知识框架。

四、国家制度考点速查表
国家制度知识体系是“政治认同”与“法治观念”两大核心素养交汇的核心区域,它系统阐释了我国人民当家作主的制度安排与实现形式。本表依据旨在帮助你快速掌握制度层级、具体内容及中考考查关键。

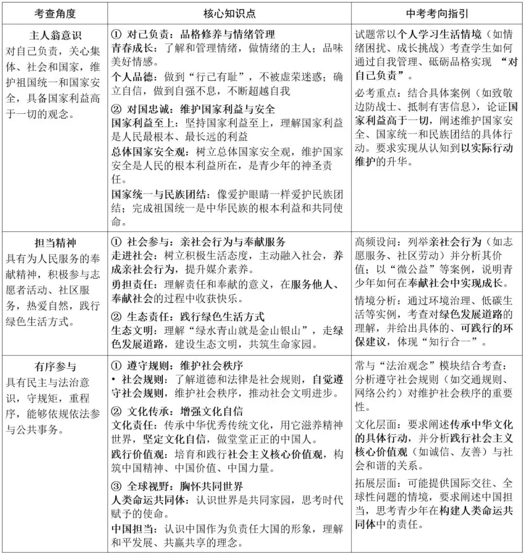
五、社会责任考点速查表
社会责任作为核心素养“责任意识”的直接体现,是一个综合性、实践性极强的模块。它贯穿个人成长、社会参与、国家认同直到全球视野,要求将认知内化为态度,最终转化为自觉行动。本表以课程核心素养要求为纲,整合教材单元内容,为你梳理从“对自己负责”到“对人类未来负责”的完整责任链条。

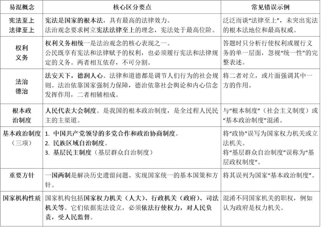
六、易混概念与易错警示
在系统复习中,准确辨析核心概念是避免失分的关键。本部分将基于学科核心素养与课程要求,梳理必须厘清的易混概念对,并结合常见误区,提供清晰的答题警示。

【民主与法治论述】遗漏“一体建设”
正确表述:建设法治中国要求推进法治国家、法治政府、法治社会一体建设。这是全面依法治国的系统性工程。
易错:只谈及“建设法治社会”或“建设法治政府”,表述不完整。
【网络与权利】放大“言论自由”无边界
正确原则:行使权利(如言论自由)不得损害国家的、社会的、集体的利益和其他公民的合法的自由和权利(法治观念内涵)。必须遵守宪法与法律界限。
易错:在分析网络发言、维权等情境时,忽视权利行使的合法边界与正当程序,答成“想说什么就说什么”。
【安全与责任】窄化“国家安全”内涵
正确观念:应树立总体国家安全观。国家安全涵盖政治、经济、文化、社会、网络、生态等多领域,维护国家安全是每个公民的义务。
易错:将国家安全简单等同于军事安全、国土安全,忽视文化安全、网络安全等非传统安全领域。
【行为与素养】混淆“亲社会”与“守规则”
核心关联:“养成亲社会行为”与“自觉遵守社会规则”都是责任意识的表现,但侧重点不同。
易错:在案例分析中,将“主动参与社区服务”仅归结为“遵守规则”,未能上升到“服务社会、奉献社会”的担当精神层面。
准确掌握以上概念区别与答题要点,能有效提升审题和作答的精准度,在复杂情境中做出符合学科核心素养要求的正确判断。

和阳老师
毕业于上海市上海中学、华东师范大学(本科)、上海交通大学(硕士)、国家二级心理咨询师、研学旅游指导师(高级);曾在市重点中学、上海交通大学、浙江大学、中国教育电视台等学校机构工作。
27年+教育行业工作经验;自2014年起,一直从事中小学通识教育,是国内最有经验的青少年通识教育专家;
12年前,创立青少年人文与科学通识教育体系,学生遍布全国乃至欧美海外,上海中学各名校都有和阳老师的学生。
通识教育、知行合一,笃正三观,一以贯之。



长按识别二维码,加和阳老师微信号