📌方案定位:精准适配中上生,不做无用功
适用学生:英语基础扎实,成绩稳定在 90-105 分(满分 120),目标冲刺 110+/115+; 适配考试:2026 年西安市初中学业水平考试(中考英语); 核心策略:基础题零失误(单选、补全对话等),阅读完形少丢分,写作稳定 20+,全程贴合陕西中考真题命题规律。
🗓️3 阶段总复习时间轴:从现在到中考,步步为营
第一阶段:教材 + 基础夯实(3 月下旬 - 4 月底,共 6 周)
1. 词汇突破:每天必做,滚动复习(中考1600词+500高频短语)
每日任务:40 个单词 + 30 个短语,重点记 “词性 + 固定搭配 + 词形变化 + 反义词”(如 take 的短语、happy 的比较级 / 最高级); 复习技巧:用 “艾宾浩斯遗忘曲线” 滚动复习(第 1、2、4、7 天复盘),避免背了就忘; 每周检测:周末默写本周单词短语,拼写错误≤3 个; 西安中考高频重点:动词短语(look/put/take/get/turn 系列)、介词短语(in order to/thanks to 等)、连词(but/however/so 等),这些是完形和作文高频考点。
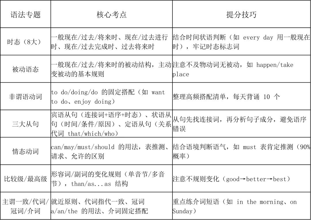
2. 语法专题突破:每周 1-2 个,真题落地

3. 基础题型训练:每天 20 分钟,正确率≥95%
训练题型:完成句子、短文填空、补全对话(西安中考基础得分项); 核心要求:杜绝低级错误(单复数、时态、拼写、大小写),比如补全对话要结合语境填礼貌用语,完成句子要注意单词形式变化。
第二阶段:专项突破(5 月整月,共 4 周)
1. 听力训练:每天 15-20 分钟,力争满分
训练材料:西安中考近 5 年听力真题、课本录音、名校模拟卷(贴合西安口音和命题风格); 训练方法:
精听:听一句写一句,攻克连读、弱读(如 not at all 读作 “诺特艾特奥”),解决听力模糊点; 泛听:抓关键词(时间、数字、态度、原因),不用逐字听懂,重点捕捉有效信息; 错题复盘:分析错误原因(是没听清、没反应过来,还是单词不认识),针对性强化;
目标得分:听力 20 分,最多错 1-2 题,力争满分。
2. 完形填空:每天 1 篇,限时 10 分钟
西安中考考法:语境优先,重逻辑衔接,很少考纯语法题; 解题技巧:先通读全文(了解主旨)→ 逐空选词(结合语境和固定搭配)→ 回读检查(确保逻辑通顺); 重点关注:动词、名词、形容词、连词(逻辑词)、固定搭配,这些是完形高频考点; 目标得分:15 分满分,错误≤2 个。
3. 阅读理解:每天 2-3 篇,限时 25 分钟
题型分布:细节理解题(占比 60%)、推理判断题(20%)、词义猜测题(10%)、主旨大意题(10%); 解题方法:先题后文,圈画关键词(人名、地名、数字、时间),原文定位答案,避免主观臆断; 分层目标:A/B 篇(简单题)全对,C/D 篇(难题)最多错 2 个; 每周强化:做 1 套阅读专项(4 篇),严格计时,训练答题速度。
4. 任务型阅读 / 短文填空:每天 1 篇,冲刺满分
核心要求:抓语法 + 语境 + 拼写,比如短文填空要结合词性和时态填单词,任务型阅读要注意答案的格式(如大小写、单复数); 提分技巧:积累常见同义替换(如 important=necessary、look for=search for),原文答案往往需要改写,避免直接照抄。
5. 书面表达:每周 2 篇,限时 15-20 分钟,稳定 20+
西安中考常考话题:书信(邀请、建议、感谢)、活动介绍(校园活动、社会实践)、观点表达(环保、手机使用、学习方法)、传统文化(节日、传统习俗); 中上生提分路径(四步走):
格式正确:书信要写称呼(Dear...)、落款(Yours sincerely, XXX),通知要写标题、时间、地点;
要点齐全:仔细审题,用序号标注要点,确保不遗漏内容;
语法零错:先保证时态、单复数、主谓一致正确,再追求高级表达;
亮点加分:使用 3-5 个高级句型(定语从句、非谓语动词、强调句、连接词),比如 “我们举办了一场环保活动” 可改写为 “We held an environmental protection activity that attracted many students.”;
必备素材:
开头结尾模板:邀请信开头 “I’m writing to invite you to take part in...”,建议信结尾 “I hope my suggestions will be helpful.”; 过渡词:firstly、besides、however、in addition、finally; 高级词汇:important→vital/essential、very→extremely、think→consider/believe。
第三阶段:全真模拟 + 查漏补缺(6 月 - 中考前,2-3 周)
1. 全真模拟:每周 2 套,严格计时
训练材料:西安中考近 5 年真题、西安名校(铁一、工大附中等)模拟卷; 考试要求:120 分钟整套完成,模拟考场环境(手机静音、不查词典),培养时间分配能力; 订正复盘:逐题订正,标注错误类型(基础错误 / 语法错误 / 思维错误),避免重复犯错。
2. 错题本聚焦:只看 3 类题
常错语法(如定语从句连接词误用); 易混短语(如 look forward to doing 和 pay attention to doing); 阅读思维错误(如过度推理、没定位到原文)。
3. 写作冲刺:背熟 5 篇范文,灵活套用
背诵 5 类常考话题范文(书信、活动、观点、传统文化、建议),重点记忆结构和高级句型; 考前每天默写 1 篇,确保格式、语法、拼写无错误,考场上可直接套用素材。
4. 回归基础:每天 10 分钟
快速过一遍中考核心单词、短语、固定搭配,避免遗忘基础知识点。
📝中上生每日固定时间表:直接照做,高效提分

🎯题型分值 + 得分目标:精准对标 115+

💡西安中考英语提分关键:3 个核心 + 高频考点
1. 提分核心 3 点
基础题不丢分:单选、补全对话、完成句子是 “送分题”,务必杜绝低级错误; 阅读速度提上来:先题后文,不回读,每篇阅读控制在 7-8 分钟,避免超时; 写作先稳后美:先保证语法、格式正确,再用高级句型加分,不盲目追求复杂表达导致错误。
2. 西安中考高频考点(必背)
词汇:环保类(environmental protection、pollution)、校园类(campus、activity)、传统文化类(Spring Festival、traditional custom); 语法:定语从句、时态、被动语态、非谓语动词、介词短语; 写作:书信格式、活动介绍(时间、地点、内容、感受)、观点表达(正反方 + 自己的观点)。
💬写在最后:冲刺 115+,贵在坚持与精准

文章来源:
四季读书网
版权声明:本文内容由互联网用户自发贡献,该文观点仅代表作者本人。本站仅提供信息存储空间服务,不拥有所有权,不承担相关法律责任。如发现本站有涉嫌抄袭侵权/违法违规的内容, 请发送邮件至23467321@qq.com举报,一经查实,本站将立刻删除;如已特别标注为本站原创文章的,转载时请以链接形式注明文章出处,谢谢!