
今年(2026年)深圳中考自主招生
在7月4日-5日进行考核
自主招生的流程是怎样的?
一类自主招生会考些什么?

深圳自主招生流程(主要时间线参考去年)

一般自主招生报名在6月份,一类自主招生在网上报名,二类自主招生在学校现场报名
今年自主招生已确定的时间是:中考文化课考试时间、自主招生考核时间、中考成绩公布时间

摄图网_400062668
很多考生家长都对
自主招生考核方式有疑惑
小编整理了部分高中2025年的
一类自主招生考核方式
今年的要等各学校的官方公布
一起来看看2025的吧
可以作为参考

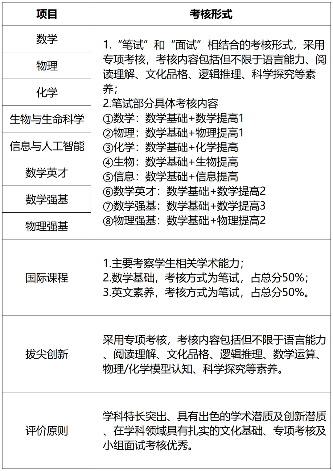
图源:深圳中学

图源:深圳实验学校高中部

图源:深圳外国语学校

图源:深圳高级中学集团

图源:深圳市福田区红岭中学

图源:宝安中学集团

图源:深圳市蛇口育才教育集团育才中学,下同
港澳子弟班:


图源:深大附中

图源:北京师范大学南山附属学校

图源:深圳科学高中
👇实用推荐👇
在深圳招考网
或者长按下方二维码

进入【本地宝深圳升学】回复【自主招生】
获取2025深圳中考自主招生的控制线和分数线
自主招生简章等最新消息

小编有话说
往期阅读:
功能推荐:
回复【积分】可获取深圳入学积分及积分计算器
回复【锁定】可获取深圳学位锁定查询入口
回复【学区】可查询深圳公办学校招生范围
回复【幼升小】可获取深圳小一报名攻略

▌说明:本文由本地宝深圳升学整理发布,未经允许请勿转载!
如涉及侵权或对版权有疑问,请邮件联系xiexingyu@bendibao.com删除处理
▌信息来源:深圳市招生考试办公室、本地宝深圳升学综合整理
▌编辑:小新(谢星宇)
▌商务合作:电话:4009999087 QQ:4009999087
点击查看:合作微信
注:手机QQ添加时,若无法找到,请选择“找公众号”即可添加

▼点击【阅读原文】获取深圳中考攻略