点击上方蓝字青少年人文通识了解更多信息
第一部分:中国古代史(史前~1840年)
核心主线:统一多民族国家的起源、建立、巩固与发展;中华文明的多元一体与连续演进。

第二部分:中国近代史(1840~1949年)
核心主线:中国逐步沦为半殖民地半封建社会;中国人民反抗外来侵略、争取民族独立和人民解放的斗争;中国共产党领导新民主主义革命取得胜利。

第三部分:中国现代史(1949年至今)
核心主线:社会主义制度的建立、探索、完善与发展;中国特色社会主义道路的开创与成功;中华民族从站起来、富起来到强起来的伟大飞跃。

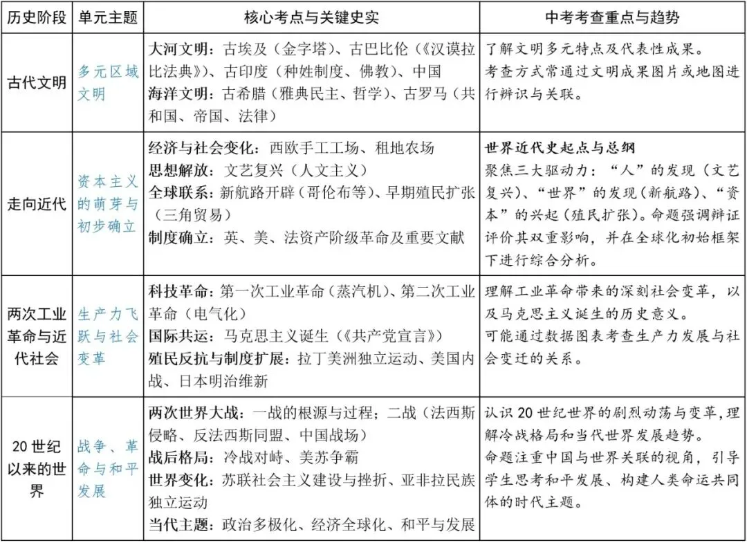
第四部分:世界历史
核心主线:人类文明从区域分散走向整体联系;资本主义的产生、发展与全球扩张;社会主义运动的兴起;和平、发展、合作、共赢的时代潮流。

复习建议
构建时空双轴:在脑海中形成清晰的 中外历史大事年表 和 历史地图变迁,能将任何考点准确定位。
紧扣核心主线:中国史抓住 “统一多民族国家的发展” 和 “民族复兴的探索” 两条主线;世界史抓住 文明交流互鉴 和 现代化/全球化进程 两条主线。
强化史料研习:多接触各类史料(文献摘编、文物图片、数据图表、历史地图),练习提取信息、辨析价值、得出结论 的完整过程。
训练历史解释:对重要事件、人物不满足于“是什么”,多问“为什么”、“怎么样”、“有何异同”,多角度、辩证地分析评价。
关注现实关联:思考历史对今天的启示,如古代治国智慧、近代抗争精神、改革开放经验、全球化的历史渊源等。

和阳老师
毕业于上海市上海中学、华东师范大学(本科)、上海交通大学(硕士)、国家二级心理咨询师、研学旅游指导师(高级);曾在市重点中学、上海交通大学、浙江大学、中国教育电视台等学校机构工作。
27年+教育行业工作经验;自2014年起,一直从事中小学通识教育,是国内最有经验的青少年通识教育专家;
12年前,创立青少年人文与科学通识教育体系,学生遍布全国乃至欧美海外,上海中学各名校都有和阳老师的学生。
通识教育、知行合一,笃正三观,一以贯之。



长按识别二维码,加和阳老师微信号